wenliang272 Profile Banner
Wenliang Wang Profile
Wenliang Wang

@wenliang272

Followers
152
Following
633
Media
14
Statuses
74

Postdoc in Ecker lab at Salk. Broadly interested in (epi)genomics, immunology, neuroscience, and everything in between. Marathon and triathlon enthusiast.

San Diego, CA
Joined August 2012
Don't wanna be here? Send us removal request.
@wenliang272
Wenliang Wang
2 months
9/ It’s the Year of Alzheimer’s at @salkinstitute 🧠 Proud to share our new single-cell multi-omic study of AD, alongside many exciting studies from colleagues — all driving fresh insight into mechanisms & therapies.
1
1
4
@wenliang272
Wenliang Wang
2 months
8/ Big thanks to our amazing collaborators across multiple institutions — and especially to my mentors @JoeEcker, Bradley Hyman and Bing Ren for their guidance and support throughout this project. 🙏
1
1
2
@wenliang272
Wenliang Wang
2 months
7/ Global epigenomic change and transcriptional repression in stressed cell state Stressed cell state has higher boundary density, associated with more short-range contact, and transcription repression.
1
1
1
@wenliang272
Wenliang Wang
2 months
6/ Key finding 2 - Genomic deletions near telomeres in AD-associated cell states 🧬 These states span neurons & glia, marked recurrent telomere-proximal deletions.
1
1
1
@wenliang272
Wenliang Wang
2 months
5/ Key finding 1 - opposing association between VC and TC/PFC 🧬 Consistent with the vulnerability of AD, almost every feature is opposingly associated with AD in VC and TC, with PFC showing intermediate profile.
1
1
1
@wenliang272
Wenliang Wang
2 months
4/ 3D genome in AD 🧩 We see widespread reorganization: disrupted contact–distance patterns, shifted compartments, more TAD boundaries, and increased chromatin loops — highlighting large-scale 3D genome remodeling in AD.
1
1
1
@wenliang272
Wenliang Wang
2 months
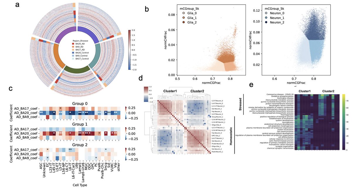
3/ DNA methylation in AD 🧬 Temporal cortex → genome-wide hypermethylation Visual cortex → genome-wide hypomethylation in many cell types Prefrontal cortex → intermediate We defined two recurrent cell states: 🔹 Homeostatic (normal-like) 🔹 Stressed (epigenomically disrupted)
1
1
1
@wenliang272
Wenliang Wang
2 months
2/ AD is the most common neurodegenerative disorder, but why some brain regions are more vulnerable than others has remained unclear. We profiled temporal cortex (TC), prefrontal cortex (PFC), and visual cortex (VC) — spanning severe to relatively spared regions.
1
1
2
@wenliang272
Wenliang Wang
2 months
🧵1/ Excited to share our new paper: "Brain Region-Specific Epigenomic Reorganization and Altered Cell States in Alzheimer’s Disease" We built a single-cell multi-omic atlas (DNA methylation + 3D genome) from AD and control brains. Paper:
Tweet card summary image
biorxiv.org
Alzheimer’s disease (AD) is the most common neurodegenerative disorder, yet the molecular mechanisms underlying its region– and cell-type-specific pathogenesis remain poorly defined. Here, we...
2
18
50
@zengqiurui
Qiurui Rachel Zeng
7 months
Why are older individuals more prone to neurodegenerative diseases? Very excited to share our new #bioRxiv from @JoeEcker. We study age-related epigenetic changes in the brain, highlighting on cell-type-specific transposon demethylation and TAD remodeling. We also present a deep
10
52
213
@wenliang272
Wenliang Wang
1 year
So disappointing! Can't believe this happened in 2024 at @MIT @NeurIPSConf
@wu_xuebing
Xuebing Wu
1 year
As alumni I'm sad to see a mit professor publicly shaming chinese students in a top conference without citing credible sources. The more serious question is: did she make it up? I dont see any sensible person would make such a confession. @MIT @NeurIPSConf
0
0
3
@wenliang272
Wenliang Wang
2 years
Great resource for writing the application package from the Dr. Ross-Ibarra's lab
@jrossibarra
Jeffrey Ross-Ibarra
2 years
Your regular reminder, as job season is upon us, that there are a ton of successful job applications (industry, PUI, and lots of research university) available here: https://t.co/v0NChnm9Mr. Please consider contributing your own if you've recently landed a gig!
0
0
0
@zhou_jingtian
Jingtian Zhou
2 years
Thrilled to share that I will start my lab at @arcinstitute as a Science Fellow, joining this amazing community of diverse and creative scientists. Looking forward to the synergy between us to quantitatively model biological systems and link the knowledge to human diseases.
@arcinstitute
Arc Institute
2 years
@zhou_jingtian joins as our first Science Fellow. Jingtian is a recent PhD graduate in Bioinformatics & Systems Biology from @UCSD and a former Salk Institute scientist. His pioneering work has developed new algorithms and insights into the epigenetic basis of brain development
10
6
78
@wenliang272
Wenliang Wang
2 years
Have been using this tool for a while, happy to see it out in @NatureBiotech. Congratulations! By the way, will you guys consider single-cell methylation data for somatic mutation?
@isidrolauscher
Isidro Cortes-Ciriano
2 years
Very excited to see our study presenting SComatic out in @NatureBiotech! Huge congrats to @fran_muyas and all co-authors! paper: https://t.co/IpgP7VusVD briefing: https://t.co/VUnLDg2sej news: https://t.co/o7I5tB6MjO thread👇
1
0
2
@wenliang272
Wenliang Wang
2 years
Finally, we would like to acknowledge the immense contributions of our donors, sample collection team, and data generation team, including Anna, Rosa, Cesar, @SongHaili and many others. This study would not have been possible without their tremendous efforts and dedication.
0
1
2
@wenliang272
Wenliang Wang
2 years
We express our gratitude to @DARPA for their generous support, as well as our collaborators @WJGreenleaf @EpigenomeI Bei Wei, Irem for the discussions and constructive suggestions. Lastly, we extend a heartfelt appreciation to our mentor, @JoeEcker, for his exceptional guidance.
1
0
2