Tam Hanna
@tamhanna
Followers
576
Following
218
Media
2K
Statuses
5K
Electrical engineer on duty!
Slovakia
Joined August 2009
If you need a #Christmaspresent for an #electricalengineer or #electronicsmaker, this video has a few affordable options (less than 20USD) which are sure to delight and leave a lasting, positive impression! --> https://t.co/lBi7ccxEmP via @YouTube
0
1
2
0
1
3
#OrangePi 6 Plus - unboxing, bring-up and benchmarks of this #raspberrypi alternative https://t.co/Pydj851ueZ via @YouTube
0
1
2
Glorious Gaming Model O Eternal review - an ultra-light mouse with interesting bionic construction for low weight https://t.co/ufsI0sN8GV via @YouTube cc @Glorious
1
2
4
#RalfHiggelke #Nexperia interview - or - the technopolitics of the @TeamNexperia #tradewar. https://t.co/aSXPbM9WR4 via @YouTube
0
2
1
#Nexperia #tradewar - what to do if you use Nexperia chips in your #electronics? https://t.co/1FDe7R1ytH via @YouTube cc @TeamNexperia / @oemsecrets
0
1
2
#Qualcomm buys #Arduino / #ArduinoUnoQ - the #opensource ecosystem consequences -> https://t.co/n2Avu48ejl via @YouTube cc @arduino / @Qualcomm / @oemsecrets
0
1
2
#OmniFixo review - the next-generation #thirdhand to make #soldering so much easier https://t.co/O9YAWeCO7c via @YouTube cc @omnifixo
0
1
1
@i2cjak At a conference 4 years ago I presented the get rich quick scheme of borrowing 300 million dollars, shorting altium stock with 200 million of it and using 100 million to hire 100 absolutely top c++ programmers to work on @kicad_pcb for a year.
0
2
19
Wireless-Tag #ESP32 - P4-MINI - #ESP32P4 with #LTE, M2 and #PoweroverEthernet
https://t.co/30miQImHMb via @YouTube
0
1
2
#PCB #artwork by #RobinSperling - transforming leftover PCBs to art https://t.co/WM1TO9vs6m via @YouTube cc @PCBWayOfficial
1
2
2
#SurplusSales of Nebraska - #militarysurplus for #hamradio and #electronicsprojects
https://t.co/aURzvLcCLC via @YouTube
0
1
1
#GST3D pink silk #plafilament - testing a shiny PLA #filament for #3Dprinting
https://t.co/EzXeMZiYgl via @YouTube cc @gst3d_filament
0
1
2
#Renesas #RA0E2 - a hands-on introduction to this #microcontroller family focused on low power -> https://t.co/z2umCyOCM5 via @YouTube, cc @RenesasGlobal
0
1
2
#Bluetooth #ChannelSounding with #SiliconLabs #EFR32
https://t.co/qr9PkFLQQC via @YouTube, cc @siliconlabs
0
1
3
Samsung #SmartTV #OSUpgrade - the Tizen OS 8 upgrade for your smart TV https://t.co/XduRmb0YYl via @YouTube
0
1
2
e-con Systems #GlobalShutterCamera for #RaspberryPi - the unboxing https://t.co/grERMQL6I5 via @YouTube cc @econsystems
0
1
2
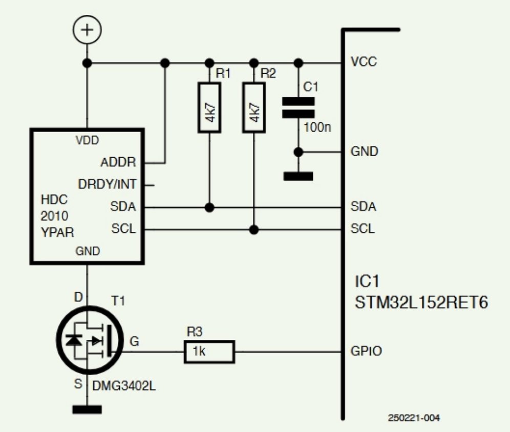
The I2C bus is highly vulnerable due to its design — both SCL and SDA “float” at high potential and are pulled low by the individual components. As soon as a sensor gets stuck and keeps one of the lines permanently low, bus communication is terminated for all participants.
2
5
26
0
1
1
0
0
2