ScienceofPD Profile Banner
The Science of Parkinson's Profile
The Science of Parkinson's

@ScienceofPD

Followers
11K
Following
10K
Media
13K
Statuses
24K

Personal account of the Director of Research at @CureParkinsonsT - All views my own - Kiwi - Kia kaha - 侘寂

London, England
Joined January 2016
Don't wanna be here? Send us removal request.
@ScienceofPD
The Science of Parkinson's
1 day
"Positive skin biopsy for p-α-syn occurs across the spectrum of cognitive presentations of Lewy body disease including prodromal DLB, albeit at a lower frequency in this retrospective review of atypical cases compared with typical clinical presentations" https://t.co/z9hsNtCfwf
Tweet card summary image
movementdisorders.onlinelibrary.wiley.com
Background Immunohistochemically detected phosphorylated α-synuclein (p-α-syn) in cutaneous nerves has been found in >95% of patients meeting consensus criteria for dementia with Lewy bodies (DLB);...
0
1
5
@ScienceofPD
The Science of Parkinson's
1 day
Very useful review of the small-molecule therapeutics field for GBA1-associated #Parkinsons; "Clinical trials of GBA1-modulating therapeutics will be challenging with regard to the optimal timing of the intervention & appropriate outcome parameters" https://t.co/oSOIWAV9A7
0
1
4
@ScienceofPD
The Science of Parkinson's
1 day
We need more programmes like Psicológica - per review published with open access in DIGITAL.CSIC, the institutional repository of the Spanish National Research Council. The publication costs are ~$30 per study: https://t.co/ujYd8eNsnp
Tweet card summary image
psicologicajournal.com
0
0
1
@ScienceofPD
The Science of Parkinson's
1 day
And this part is pretty gangster: “If publishers believe our estimates are not accurate, we would appreciate it if they would publish their data & be transparent. Their lack of transparency is precisely what has made our work so slow & difficult" Hear, hear!
1
0
2
@ScienceofPD
The Science of Parkinson's
1 day
"“This means that for every $1,000 that the academic community spends on publishing in Elsevier, about $400 go into the pockets of its shareholders” And the peer reviewers get nothing...
1
0
1
@ScienceofPD
The Science of Parkinson's
1 day
"This system, known as “publish or perish,” has given rise to a huge business with perverse incentives to produce more & more insubstantial studies; publishers earn more money, & researchers pad their resumes with little to no effort" I like the phrase “research vampirization”
1
0
0
@ScienceofPD
The Science of Parkinson's
1 day
Disturbing reading: "Using mainly public funds, the scientific community paid the 5 large publishers $1.06 billion in 4 years. And according to this estimate, the sum covers only the fees to publish open access studies" https://t.co/s3X3HfxJ6b
Tweet card summary image
english.elpais.com
A study reveals that academic megajournals ‘Scientific Reports’ and ‘Nature Communications’ have cornered the market
1
0
6
@ScienceofPD
The Science of Parkinson's
3 days
New clinical trial registered: PREVENTION-IN-PD - The development of a multidomain lifestyle intervention study for 99 people with prodromal & clinical #Parkinsons in Germany; Support in 4 areas: exercise, Mediterranean diet, sleep, & cognitive training https://t.co/LDV8Te1gD7
0
0
4
@ScienceofPD
The Science of Parkinson's
3 days
New clinical trial registered: Annovis Bio @AnnovisBio initiate an open-label Phase 2/3,36 month clinical trial investigating the long-term safety of Buntanetap in treating 500 participants with #Parkinsons https://t.co/KKxU7S7dmp
0
0
6
@ScienceofPD
The Science of Parkinson's
3 days
New clinical trial registered: @narayananlab & collaborators initiate the Terazosin And Metabolic Engagement in Parkinson's Disease (or TAME-PD) study - a Phase 1/2 study assessing 26 weeks of terazosin in 100 people with early #Parkinsons https://t.co/oS70o9dTFM
0
0
3
@ScienceofPD
The Science of Parkinson's
3 days
New review from @touteiro & co highlights new research on alpha synuclein–lipid interactions across different experimental models & proposes that early disruptions in neuronal lipid metabolism may lead to altered membrane composition & aggregation of aSyn https://t.co/cu7xDft6RH
0
0
7
@ScienceofPD
The Science of Parkinson's
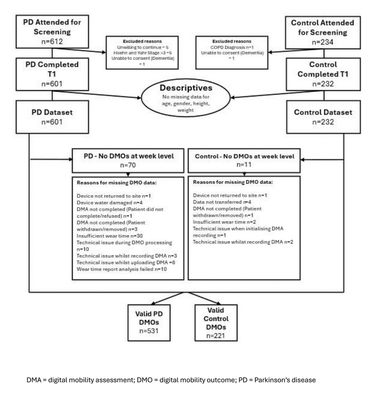
3 days
New research from @AlisonYarnall & @Mobilise_D colleagues reports that distinct digital mobility outcomes patterns across #Parkinsons severity & between PD & controls support their utility as sensitive, scalable outcome measures for future clinical trials https://t.co/yQvrelg0qu
0
0
2
@ScienceofPD
The Science of Parkinson's
3 days
Researchers present a novel cell-penetrating PEP-1-Phosphoglycerate mutase 5 (PGAM5) fusion protein that rescues models of #Parkinsons https://t.co/LRCv1rU0gP
0
0
1
@ScienceofPD
The Science of Parkinson's
3 days
A prospective, blinded study evaluating phosphorylated alpha-synuclein detection from skin biopsies finds 96.0% (48/50) positive results in dementia with Lewy bodies cases, 31% (8/26) of controls with⬇️MoCA, & 3.3% (4/120) of controls with normal MoCA. https://t.co/fvwPcO4rck
0
0
3
@ScienceofPD
The Science of Parkinson's
3 days
Walter Koroshetz, director of the National Institute of Neurological Disorders & Stroke, emailed NINDS staff late Friday night explaining that a request to reappoint him was denied, adding that his current temporary extension ends Sunday https://t.co/UVqQKOUpsM
Tweet card summary image
statnews.com
Walter Koroshetz, director of the National Institute of Neurological Disorders and Stroke, will soon be leaving his role, STAT has learned. His departure
0
4
6
@ScienceofPD
The Science of Parkinson's
3 days
Researchers report that "dopamine caused α-synuclein oligomerization via oxidation of methionine residues" can be inhibited by Pyridoxamine (a form of vitamin B6) in a dose-dependent manner, through stable adduct formation (scavenging dopamine o-quinone) https://t.co/O8MezU1eLk
1
1
14
@ScienceofPD
The Science of Parkinson's
3 days
New research finds that #Parkinsons-associated alpha-synuclein amyloids can degrade adenosine triphosphate (ATP) in a catalytic fashion (producing adenosine diphosphate & adenosine monophosphate); Upon prolonged incubation, all ATP is irreversibly consumed https://t.co/NCkDBmltI5
1
0
5
@MichaelOkun
Michael Okun
5 days
Non-invasive brain stimulation is stepping up to be part of the future of neurology. Non-invasive brain stimulation refers to techniques that gently change brain activity from outside the head without surgery. Rektorová and colleagues describe in a new paper in Nature Reviews
5
125
551
@ScienceofPD
The Science of Parkinson's
6 days
New review explores the historical developments & key milestones in ubiquitination research, with a focus on its roles in both health & disease (#Parkinsons gets a mention); Fascinating evolution of potential therapeutic approaches https://t.co/MK7KvZpGXZ
0
0
5
@ScienceofPD
The Science of Parkinson's
6 days
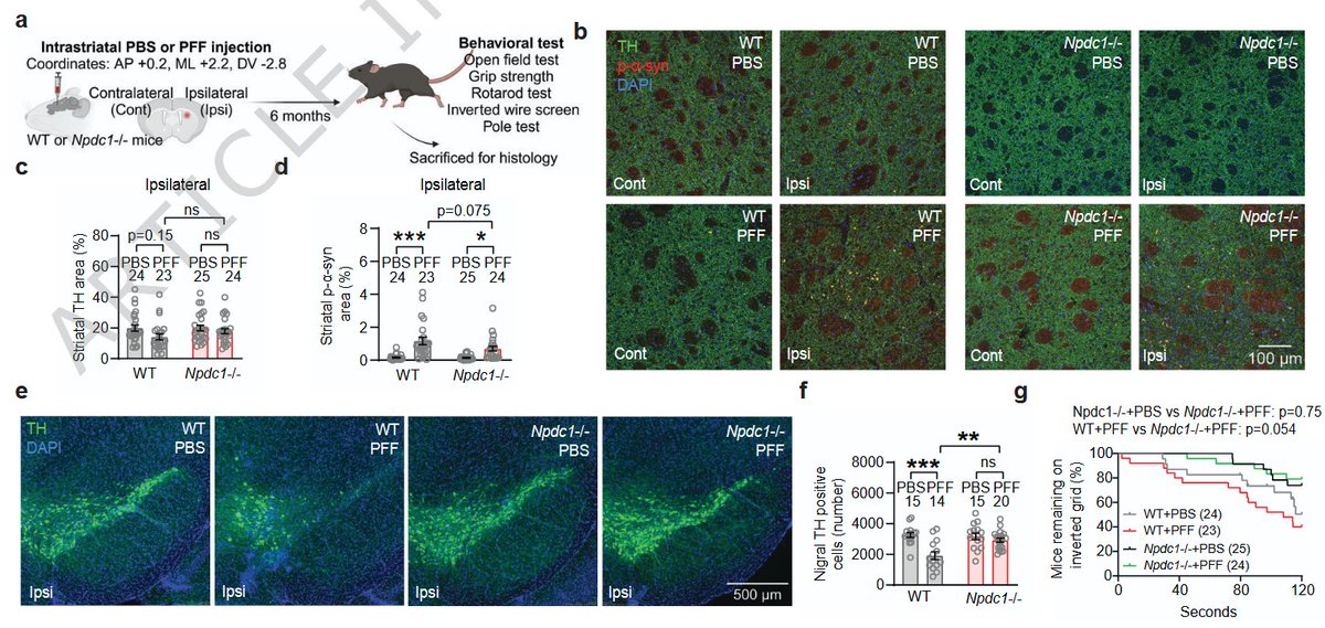
By analysing the membrane proteome for α-syn fibril binding, researchers propose that a cell surface mGluR4–NPDC1 complex participates in the neurodegeneration induced by #Parkinsons-associated alpha synuclein; Transgenic KO mice = protection https://t.co/UPyxUpmK1V
1
0
4