Prof Rupert Leong
@rupertleong
Followers
493
Following
169
Media
140
Statuses
467
Dr Rupert Leong Sydney gastroentroenterologist endoscopist IBD @dr_rupey https://t.co/2PKVvAhB6L
Sydney
Joined April 2009
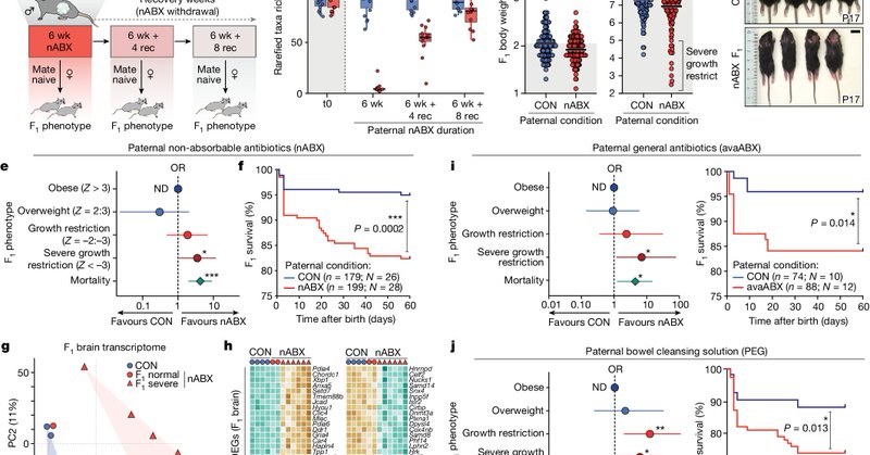
Paternal microbiome perturbations impact offspring fitness | Nature
nature.com
Nature - Disturbances in the gut microbiota of male mice manifest as fitness defects in their offspring by affecting plancenta function, revealing a paternal gut–germline axis.
0
0
2
St Vincent’s National IBD symposium was a great success! The program was exellent featuring exceptional speakers and dynamic interactive discussions. Thanks to everyone who made this meeting possible!! @StVincentsMelb
2
1
15
REGISTER: https://t.co/E3eQvxChqS Chair Prof @rupertleong invites Australian gastroenterology HCPs to join him and an expert panel in Sydney or online as they discuss the best from ECCO & DDW 2024 and explore impacts on local practice. Proudly supporting @crohnscolitisau
0
2
3
Efficacy and Safety of Ustekinumab for Ulcerative Colitis... : Official journal of the American College of Gastroenterology | ACG
0
1
3
Thanks for highlighting this work lead by our IBD fellow @virgisolitano
Efficacy and safety of advanced oral small molecules for inflammatory bowel disease: Systematic review and meta-analysis. @vipuljairath
https://t.co/r80V9GzMX2 Fig 2: JAK inhibitors for inducing clinical remission in UC @Y_ECCO_IBD @DignassAxel @RajaAtreya @I_Blumenstein
0
3
11
Wonderful to involve our international experts and friends #cynthiaseow @ChristianSelin3 and the Aussie team led by the amazingly productive #robynlaube (incidentally had a baby during the guidelines development!). Grateful to @Gut_BMJ @emadelomar 🙏 #ibd
#GUTImage from the #GUTGuideline "Australian inflammatory bowel disease consensus statements for preconception, pregnancy and breast feeding" via https://t.co/u3mIzFYe43
@IBDmedicaldoc, @rupertleong @ChristianSelin3 #Pregnancy #IBD #Breastfeeding
0
4
14
A #RapidRCTinAJG: Consumption of 2 Green 🥝Kiwifruits🥝 Daily Improves Constipation and Abdominal Comfort—Results of an International Multicenter Randomized Controlled Trial Gearry, et al. https://t.co/82AoyeYyOh
@JasmohanBajaj @MLongMD
3
49
111
Two wonderful IBD Fellows at Concord Hospital. Dr Hsin Yun Wu National Taiwan University Hospital National Taiwan University and Dr Huiyu Lin Tan Tock Seng Hospital Nanyang Technological University Singapore with #sudarshanparamsothy.
linkedin.com
Two wonderful IBD Fellows at Concord Hospital. Dr Hsin Yun Wu National Taiwan University Hospital National Taiwan University and Dr Huiyu Lin Tan Tock Seng Hospital Nanyang Technological University...
0
0
9
Great paper on the different characteristics of adalimumab biosimilars. The drug is the same but there are huge differences in all the other aspects! Take note before commencing or switching! #ibdsydney #ibdschool Sydney Local Hea… https://t.co/xrfPb9x7nT
lnkd.in
This link will take you to a page that’s not on LinkedIn
0
1
3
Wonderful conference in Singapore. Up against the great John Nik Ding debating #ibd treatment de-escalation. Thank you #webberchan for inviting me. #singapore #thankyou Congratulations #davidong
#gihep2023
linkedin.com
Wonderful conference in Singapore. Up against the great John Nik Ding debating #ibd treatment de-escalation. Thank you Webber Chan for inviting me. #singapore #thankyou Congratulations #davidong...
1
0
14
Yes! From Concord Hospital in 2022. Dr He will present at #agw2023
0
0
1
There is still time to apply to become the next IBD fellow in Leeds. We offer excellent training in a friendly team.
0
9
17
#colonoscopy. Gastroenterologists do it better finding precancer polyps. Great audit #emilyhe #slhd #cancer
2
2
2
On #WorldIBDDay my message to patients…find a gastroenterologist that is specifically trained and interested in taking care of #IBD patients. Not all GIs have specialized training or interest to do this just like not all GIs do ERCP or hepatology. This is essential for the best
Proud to acknowledge #WorldIBDDay on May 19! Our clinic is one of the few in the world dedicated to providing state of the art #IBD care outside of a hospital in Toronto! We have office consults with expert gastroenterologists and surgeons, colonoscopy with sedation, infusions...
6
25
121
Wonderful to join @marshllj who showed surgical resections in IBD has been decreasing since the arrival of new drugs! Great news for patients! Thank you for your lecture Prof John Marshall. @McMasterU @MacDeptMed @HamHealthSci @FarncombeInstit
2
4
16
#GUTImage from the #GUTGuideline "Australian inflammatory bowel disease consensus statements for preconception, pregnancy and breast feeding" via https://t.co/u3mIzFYe43
@IBDmedicaldoc, @rupertleong @ChristianSelin3 #Pregnancy #IBD #Breastfeeding
1
5
12
"Key determinants of success in fecal microbiota transplantation: from microbiome to clinic" https://t.co/8ZfObNetzL
@Unicatt @gianluca1aniro
cell.com
Porcari and colleagues review the key factors that influence FMT success, including those related to donors and recipients, working protocols, and mechanisms of microbiome engraftment. Moreover, the...
1
9
21
A huge congratulations to @rupertleong who also received the “best poster presentation award” at @aocc2023. #unifi #ustekinumab @JanssenGlobal
0
1
14
#DDW2023 register now to catch up on our panellists on what they found exciting at BOTH ECCO and DDW 2023. @virajck @JakobBegunMD Mayur and Eva 24 May 2023 Australian Eastern Standard Time
REGISTER NOW: https://t.co/kTTdHDKh3e We've got an accomplished panel lined up for our upcoming webinar to discuss key takeaways from the 2023 ECOO & DDW conferences. A perfect peer-based learning opportunity for Australian gastroenterologists! @rupertleong @JakobBegunMD
0
0
1