prv04_ Profile Banner
PRV (❖,❖) Profile
PRV (❖,❖)

@prv04_

Followers
2K
Following
23K
Media
699
Statuses
22K

i make content for the project i love. Bullish on InfoFi, NFTs, and real on-chain growth. 👾🛡️@wardenprotocol / @SentientAGI / @brevis_zk

Joined January 2016
Don't wanna be here? Send us removal request.
@prv04_
PRV (❖,❖)
1 month
First of all thank you @SentientAGI team for making me eligible. I did not get the Discord role because I was nominated late. It hurt at first because I thought all my effort would go to waste, but it didn’t. Good thing I used GRID properly, stayed active, studied it, and
52
1
47
@prv04_
PRV (❖,❖)
23 hours
M xmas CT fam!
0
0
0
@prv04_
PRV (❖,❖)
8 days
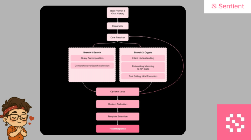
Most AI models guess in crypto. @SentientAGI built one that actually understands it. Sentient introduced SERA Crypto, a purpose built crypto reasoning agent. Instead of using one generic prompt, SERA uses semantic embeddings to route each question to the right tools, data
@prv04_
PRV (❖,❖)
13 days
This is not just another AI agent. This is how crypto research should be done. @SentientAGI built SERA Crypto a semantic embedding based reasoning agent that replaces slow reasoning loops with smart embedding routing. Queries are matched to the most relevant tools and prompt
30
0
28
@prv04_
PRV (❖,❖)
13 days
This is not just another AI agent. This is how crypto research should be done. @SentientAGI built SERA Crypto a semantic embedding based reasoning agent that replaces slow reasoning loops with smart embedding routing. Queries are matched to the most relevant tools and prompt
@prv04_
PRV (❖,❖)
16 days
Based on Polymarket data there is a strong indication that @SentientAGI has a higher chance of doing its TGE in 2025. The team previously shared that they will only proceed with TGE when market conditions are favorable and when it makes sense for the long term health of the
23
0
25
@prv04_
PRV (❖,❖)
16 days
Based on Polymarket data there is a strong indication that @SentientAGI has a higher chance of doing its TGE in 2025. The team previously shared that they will only proceed with TGE when market conditions are favorable and when it makes sense for the long term health of the
@prv04_
PRV (❖,❖)
20 days
I was supposed to post this after the AMA, but it finished at 1 AM here and I was already sleepy. lol Here are the key updates I gathered about @SentientAGI. > First is the tokenomics. @abhishek095 said the full tokenomics and the allocation checker will only be released once
28
0
25
@prv04_
PRV (❖,❖)
20 days
I was supposed to post this after the AMA, but it finished at 1 AM here and I was already sleepy. lol Here are the key updates I gathered about @SentientAGI. > First is the tokenomics. @abhishek095 said the full tokenomics and the allocation checker will only be released once
@prv04_
PRV (❖,❖)
21 days
.@SentientAGI will hold its Community Call in 12 hours, and this is an important one to join. The team recently extended the registration window to help maximize Airdrop claims, and they also increased the Airdrop allocation for eligible members who are actively creating
33
0
33
@prv04_
PRV (❖,❖)
21 days
.@SentientAGI will hold its Community Call in 12 hours, and this is an important one to join. The team recently extended the registration window to help maximize Airdrop claims, and they also increased the Airdrop allocation for eligible members who are actively creating
43
0
41
@prv04_
PRV (❖,❖)
21 days
New top holder! talk to @LazyDegenartist he will give u a suprise!
0
0
5
@prv04_
PRV (❖,❖)
22 days
Hoping @KabutoKing_ notices this kind of talent. The art is extremely clean and the artists are putting in real work. Their Twitter and website are also coming. It’s currently sitting at a 17k market cap, very undervalued and still early. Live now on PumpFun. CA:
1
0
2
@LazyDegenartist
LazyArtist
22 days
We are on track now with the website! Once done. we will update dex and upload all the arts on the website
10
11
30
@prv04_
PRV (❖,❖)
22 days
We should raid @KabutoKing_ so our artist will notice! just raid it
x.com
Collecting every 1st ed Kabuto in the world.
0
0
0
@prv04_
PRV (❖,❖)
22 days
Solid lineup. If you are into AI and fintech this is worth your time. Big brains from top institutions will break down real world reasoning challenges. If you cant join live make sure to catch the stream. It will be packed with insight.
@SentientAGI
Sentient
22 days
In ~24 hours, we’ll be joined by representatives from @nvidia, @CapitalOne, @Visa, @Barclays, @Princeton, and @RiceUniversity at NeurIPS 2025 to share insights on complex reasoning in financial institutions and high-stakes environments. We look forward to seeing you all there,
1
0
0
@prv04_
PRV (❖,❖)
23 days
The upcoming Open AGI Summit at NeurIPS 2025 is shaping up to be a major checkpoint for reasoning-focused AI research. With teams from Princeton, NVIDIA, Capital One, Visa, Barclays, Rice University, and others attending, the event signals how seriously both academia and
@SentientAGI
Sentient
23 days
At NeurIPS 2025, we’re looking forward to hosting another @openagisummit in San Diego on December 4th, joined by researchers and representatives from top universities and financial institutions—@Princeton, @nvidia, @CapitalOne, @Visa, @Barclays, @RiceUniversity, and more.
1
0
2
@prv04_
PRV (❖,❖)
24 days
Right now every post you make on @SentientAGI adds to your S1 allocation and this applies only to Twitter. This is the ideal window to lock in more while all S1 activity still counts. The question is when do you think Sentient Season 1 will officially close. Good luck to
33
0
31
@prv04_
PRV (❖,❖)
26 days
1-10 people have not yet registered for @SentientAGI. Register now so your contribution doesn’t go to waste. Every value you provide is rewarded. You have 1 week left, everyone. register here: Airdrop dot sentient dot xyz.
0
0
0
@prv04_
PRV (❖,❖)
27 days
Early adopters are positioned perfectly. With sneak peeks live, full launch next week, and all tokens locked, $TARSY is a rare low-cap memecoin with real mechanics, utility, and zero rug risk. CA: 4bFh6DTCX2mMq9W6RsPDrsgd1JXGoCyN4Lv1DCGXpump Web: https://t.co/zLdnLA90ni X:
0
1
6
@prv04_
PRV (❖,❖)
27 days
Why undervalued: • Low market cap (~$8k) • Working product already visible • Active, growing community • Deflationary, utility-driven tokenomics • Rug-free, doxxed team All these factors point to high potential for growth once the full product drops.
1
1
4
@prv04_
PRV (❖,❖)
27 days
Upcoming product launch: the full market prediction platform is set to release next week. With a live sneak peek already running, the market is primed for adoption, usage, and natural token demand.
1
1
4
@prv04_
PRV (❖,❖)
27 days
Transparency & accountability: the dev is doxxed and visible on PumpFun during live sessions, showing active work on the platform. This level of openness is rare for small-cap memecoins.
1
1
4
@prv04_
PRV (❖,❖)
27 days
Deflationary mechanics: all fees collected in $TARSY are burned automatically. Every market interaction reduces total supply, creating a sustainable deflationary loop for long-term holders.
1
1
4