Phil Huss
@phil_huss
Followers
61
Following
8
Media
0
Statuses
27
Microbiology PhD | Researcher in the Raman lab studying bacteriophage engineering and therapies
UW Madison
Joined July 2020
Our new Science Advances paper presents Meta-SIFT for engineering phages using metagenomic motifs, allowing us to explore vast sequence spaces beyond the reach of traditional natural selection to create better phages. @vatsanraman, @KarthikGeomicro.
science.org
We unlock the potential encoded in phage metagenomes to engineer phages to change host range and kill pathogenic bacteria.
0
1
1
The "Ship of Theseus" article has been edited 1792 times since it was created in July of 2003. At present, 0% of the phrases in the original article (seen below) remain.
547
28K
154K
We sent phages to the ISS – here are the results! We evaluated timecourse of phage activity, de novo mutations under microgravity stress, deep mut. scans of the receptor binding protein, and implications toward terrestrial pathogens. @phil_huss&chutikarn https://t.co/S5K72nSdis
biorxiv.org
Bacteriophage-host interactions play a fundamental role in shaping microbial ecosystems. Although phage-host interactions have been extensively studied in terrestrial ecosystems, the impact of...
1
15
40
New preprint for our experiment on the ISS evaluating phage-host interactions. Seeing how microbes adapt to microgravity reveals a lot about them! Thanks to @RhScientific and @doddtra for facilitating this experiment! @chuchitboonthav @vatsanraman
https://t.co/A0Fhrdcv2B
biorxiv.org
Bacteriophage-host interactions play a fundamental role in shaping microbial ecosystems. Although phage-host interactions have been extensively studied in terrestrial ecosystems, the impact of...
0
1
1
Excited to share my thesis work: Discovering chromatin dysregulation induced by protein-coding perturbations at scale Reading DNA is fast and high-throughput. Discovering mechanisms is slow and low-throughput. A 🧵 on how we addressed this 1/10 https://t.co/DkcxvOFS5Z
biorxiv.org
Although population-scale databases have expanded to millions of protein-coding variants, insight into variant mechanisms has not kept pace. We present PROD-ATAC, a high-throughput method for...
1
16
60
A symmetry mismatch unraveled: How phage HK97 scaffold flexibly accommodates a 12-fold pore at a 5-fold viral capsid vertex
pubmed.ncbi.nlm.nih.gov
Tailed bacteriophages and herpesviruses use a transient scaffold to assemble icosahedral capsids with hexameric capsomers on the faces and pentameric capsomers at all but one vertex where a 12-fold...
0
1
1
Multiple new classes of phage proteins that inhibit bacterial immunity: Tad2 intercepts immune signals of defense TIR domains Gad1 traps the Gabija defense system in a cage And more... Fun collaborations with the Kranzusch lab! https://t.co/mGiB80CIc8
https://t.co/BDPedcuw96
biorxiv.org
It was recently shown that bacteria employ, apart from CRISPR-Cas and restriction systems, a considerable diversity of phage resistance systems, but it is largely unknown how phages cope with this...
1
23
73
Prepping for a class session on the Lac operon in Molecular Biology and it prompts my yearly reminder to you all that what we were taught about the actual substrate of the Lac operon is almost certainly wrong...1
19
230
980
Phage single-strand DNA binding (SSB) proteins are, in many cases, essential components of the phage replication apparatus. Many defense systems seem to sense the phage SSB as a signature of infection. Here is another example 👇
Hna confers #phage resistance. #Bacteriophage defense system “Hna” consisting of single predicted helicase/nuclease confers protection by abortive infection. Hna homologs present in array of #bacteria, including medically or agriculturally relevant species https://t.co/ClIIcqRrLb
0
16
57
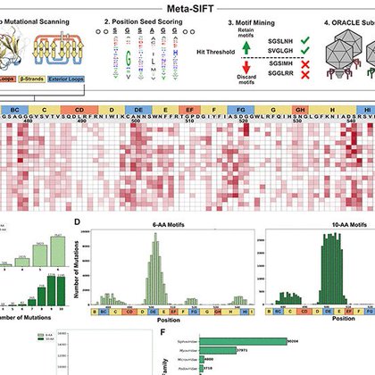
New preprint for mining phage metagenomes for sequence motifs that drive phage activity. Metagenomes have a lot of potential for understanding and engineering phages. This was a fun collaboration with Karthik’s lab. @vatsanraman @KarthikGeomicro @KrisKieft
biorxiv.org
Bacteriophages can adapt to new hosts by altering sequence motifs through recombination or convergent evolution. Where such motifs exist and what fitness advantage they confer remains largely...
0
1
8
Breakdown of PhD student cost on a grant: tuition $45K stipend $35K fringe $10K indirects $60K -- total paid by NIH to university: $150K total paid by university to student: $35K (this is just a toy example to illustrate a point, not real numbers but same ballpark)
43
166
1K
What does the fitness landscape of a TF look like? We tested ~1200 ancestral and extant Lac repressors (DBD) that revealed a highly rugged landscape - a feature of regulators essential for high specificity and orthogonality. Fun collab w/ @Jackson_Lab
https://t.co/Im2zushiQq
biorxiv.org
Our understanding of how proteins evolve over time and across fitness landscapes of variable ruggedness remains incomplete. Our ability to generate and characterize expansive and sufficiently diverse...
0
3
11
AddThis | Home https://t.co/IKGTdKYfhI Congrats to Laura Alexander, a recent graduate from our lab and the #mdtp for having her review out on Modes of therapeutic delivery.
0
3
3
Online now - "#Highthroughput approaches to understand and engineer #bacteriophages" by @phil_huss Jackie Chen and @vatsanraman. #phagehostinteractions #phagelibrary #phagemutagenesis #genomeengineering
0
2
5
If like me you've run hundreds of minipreps but never bothered to read up on why they extract plasmid but not chromosomal DNA, a recent tweet by @joel_rosenbaum finally motivated me to look it up. From Biennium and Doly 1979:
22
184
1K
#MDTP PhD Thesis Defense Tomorrow! @phil_huss from the @vatsanraman lab will defend his thesis on host specificity in bacteriophages. Join us tomorrow June 30th at 1 pm (CT) in 1520 MSB or via Zoom DM us for a link to attend @UWBiochem #UWMadison #Microbiology
0
3
8
How does epistasis influence the evolution of an allosteric protein? We show that an allosteric protein simultaneously traverses multiple fitness landscapes shaped by epistasis which collectively govern the evolutionary trajectory of the protein.
3
12
36
CPT's @jason_j_gill is to present "Bioinformatic approaches for determining phage properties" tomorrow morning at 10:40am ET at the FDA and NIH Hosted Workshop on Science and Regulation of Bacteriophage Therapy. https://t.co/3x5XBasu6m
0
12
24
Excited to share our new paper on phages and organosulfur metabolism in human and environmental systems led by @KrisKieft. A very big thanks to all coauthors @simroux_virus @AlexJProbst @vatsanraman @ZhichaoZhou_CHN @amlinz16 @JRahlff
cell.com
Kieft et al. identify thousands of viruses that encode genes for organosulfur metabolism. They provide evidence for potential benefits of these genes to viruses, namely the role of organosulfur-der...
2
18
57
Excited to share our latest work @AnantharamanLab on sulfur metabolism in gut microbiomes and colorectal cancer. Led by @UWMSTP student Elise Cowley from our lab and @PatriciaGWolf1 . @UWBact @UWMadisonMDTP @AdamBreister
biorxiv.org
Microbial sulfidogenesis produces genotoxic hydrogen sulfide (H2S) in the human gut using inorganic (sulfate) and organic (taurine/cysteine/methionine) substrates, however the majority of studies...
0
5
29