Tiago R. Simões
@paleoTsimoes
Followers
2K
Following
3K
Media
165
Statuses
2K
Assistant Professor @Princeton EEB. #phylogenetics/#macroevolution/#paleobiology https://t.co/q9iFIASfp9 Posts and views are of my own.
Princeton, NJ
Joined July 2018
Our lab's PhD student Daniel take on body size biases in tetrapod taxonomy:
nsojournals.onlinelibrary.wiley.com
While species descriptions are rooted in biological diversity, their timing and patterns have also been influenced by historical, socioeconomic, and perceptual biases. Among these, body size has...
0
14
44
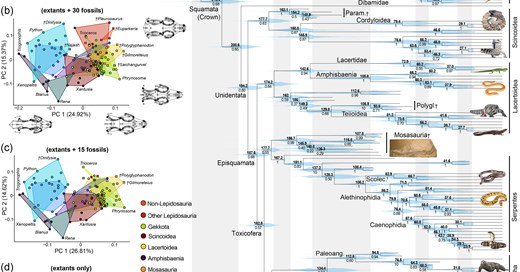
Our big squamate origins and early evolution review is now fully published as open access! with M. Tollis and F. Burbrink https://t.co/ljR8vp4G5H
annualreviews.org
Squamates (lizards, including snakes) are the most diverse group of terrestrial vertebrates on Earth today and have an evolutionary history dating back to at least the Middle Triassic (ca. 242 Mya)....
0
13
45
Check out this amazing paper by @ignacioqevo et al. on the rise and fall of clades using a new fossilized birth-death model and inegrating phylogenetic and fossil occurence data
nature.com
Nature Ecology & Evolution - The interplay between speciation and extinction rates shapes clade diversity dynamics. Using a novel phylogenetic model that includes living and fossil lineages,...
1
12
35
Another paleo position open: Professor of Practice and Curator in Charge, Vertebrate Paleontology Laboratory at UT Austin
0
14
23
Position in vert paleo at Rutgers https://t.co/wXuO2CnHUq
0
6
9
Folks, I am always happy to send papers through research gate...but maybe you wanna avoid the trouble when the papers are open access...just saying
0
0
1
New paper! Lead by Julia de Souza, and in collaboration with our dear colleagues, we have looked back to the anatomy of a long forgotten Dinodontosaurus skull. Result: considering the current diagnosis, we now have D. brevirostris in Brazil! + https://t.co/I3f5lS8c7L
anatomypubs.onlinelibrary.wiley.com
Dicynodonts (Anomodontia: Dicynodontia) were one of the main groups of terrestrial tetrapods in Permian and Triassic faunas. In Brazil, the genus Dinodontosaurus is one of the most common tetrapod...
1
5
19
We suggest this is inherent to the very distinct nature of these datatypes and the way they are collected, and we provide a conceptual framework from what can be concluded by evolutionary rates studies using each datatype.
0
0
0
Lack of comparability across existing methods makes definite conclusions more limited than what we wanted, but the biggest difference in our comparisons is always across datatypes.
1
0
0
We included discrete (phylogenetic characters) and continuous data (from 2D GMM) from the exact same species and, in most cases, from the exact same specimens. That was a lot of work…
1
0
0
We try to assess whether rates of phenotypic evolution based on multivariate data (discrete and continuous), using popular methods, and which influence how we measure phenotypic change and innovation across lineages provide comparable results. The answer is a very big NO.
1
0
0
Our latest paper, now on how to conciliate apparently discrepant evolutionary rate patterns in squamates, but which may well apply to any study system with @MCZpaleo and former student Arthur Brum #macroevolution
https://t.co/i2pUbAmL2L
academic.oup.com
Abstract. Understanding the rate of phenotypic evolution can reveal fundamental aspects of organismal evolutionary trajectories. Hence, several studies hav
1
17
33
Really nice paper! Taphonomic megabiases constrain phylogenetic information in the squamate fossil record
cambridge.org
Taphonomic megabiases constrain phylogenetic information in the squamate fossil record - Volume 51 Issue 3
0
9
27
Brazil hopes to turn the tide of dengue with a home-grown vaccine and an army of mosquitoes https://t.co/KpwLvo0vy4
nature.com
Nature - Outbreaks of dengue are killing thousands of people in South America each year and getting worse. Brazil hopes to turn the tide with a home-grown vaccine and an army of mosquitoes infected...
7
49
132
Synchrotron CT of Moschognathus whaitsi revealed 1st full cranial description, showing evidence of headbutting behavior, “talon & heel” tooth shape & complex sauropod-like tooth replacement Lafferty et al: https://t.co/D9Fr2OCb3m Reconstruction by Morgan Farabin #FossilFriday
4
45
244
Happy to share the advance version of our big AREES review on squamate origin and early evolution: From Fossils to Genomes with my two amazing colleagues, Frank Burbrink and @evilsmaug
https://t.co/ljR8vp5dVf
2
69
221
Great work led by @JyAndreoletti, on the Occurrence Birth-Death with lineage-specific speciation and extinction rates!
The Occurrence Birth-Death Diffusion Process: Unraveling Diversification Histories with Fossils and Heterogeneous Rates https://t.co/8jREt6zCG5
#biorxiv_evobio
1
5
17
Don't forget to cite it if you use it!;) Simões, T. R., Greifer, N., Barido-Sottani, J., & Pierce, S. E. (2023).
besjournals.onlinelibrary.wiley.com
Relaxed clock Bayesian evolutionary inference (BEI) enables the co-estimation of phylogenetic trees and evolutionary parameters associated with models of character and lineage evolution. Fast adva...
0
0
5
New stuff: combine_log now also combines posterior log files from BEAST2 and MCMCTREE; write_partitioned_alignments2 writes partitioned data as separate alignments for any data type; clade_membership designates clade membership for each tip for in the tree used by other functions
1
0
3