nataliaspy Profile Banner
Natalia Spyropoulou Profile
Natalia Spyropoulou

@nataliaspy

Followers
762
Following
931
Media
21
Statuses
481

Researcher+Educational Technology Specialist, Hellenic Open University #TEL #STEMeducation #STEAM #DigitalSkills #CompetencyDevelopment #LifelongLearning #MOOCs

Greece
Joined February 2011
Don't wanna be here? Send us removal request.
@nataliaspy
Natalia Spyropoulou
2 years
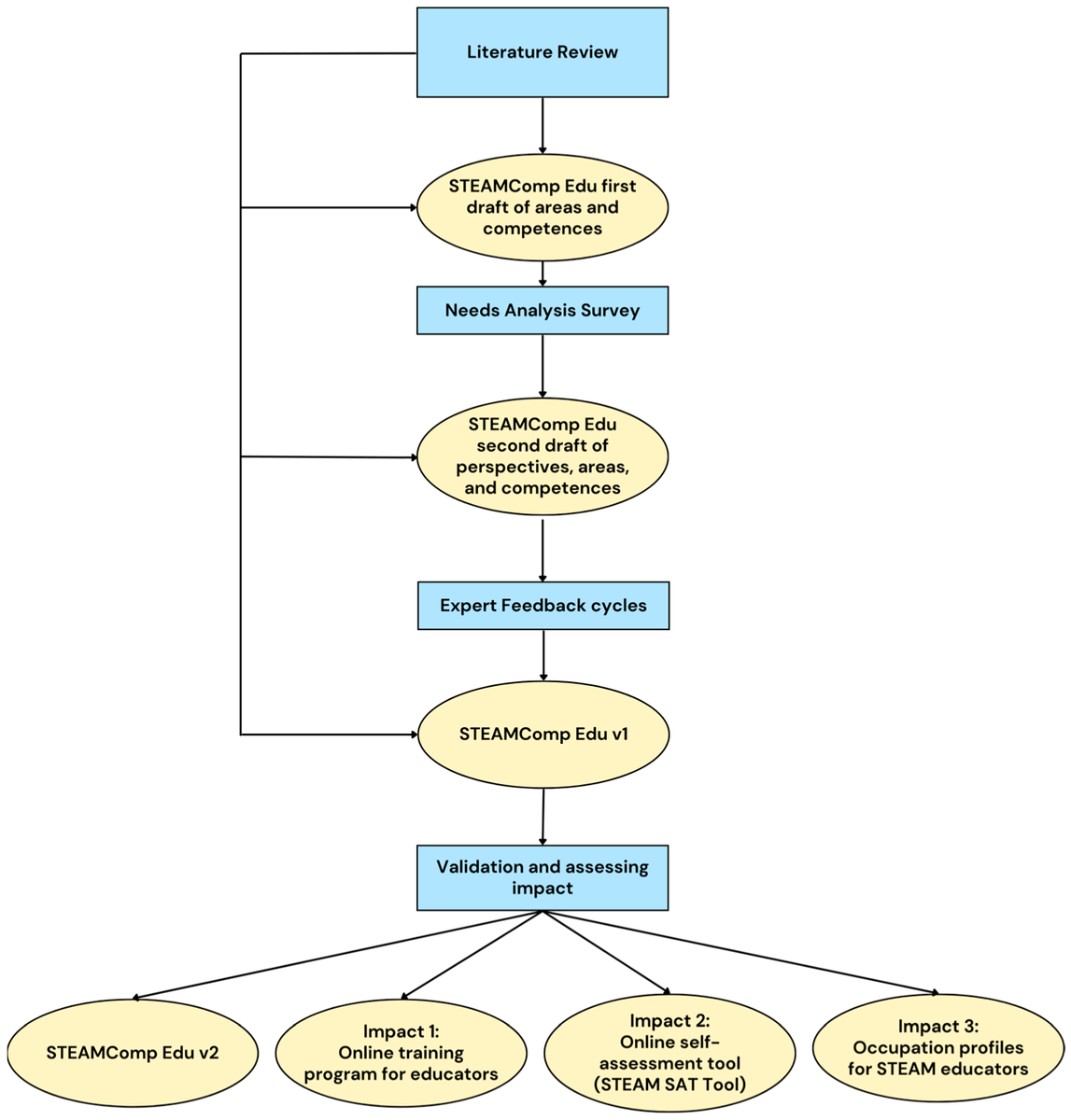
New publication - the STEAM Competence Framework for Educators (STEAMComp Edu). This innovative framework is a game-changer, designed to empower educators in the dynamic fields of Science, Technology, Engineering, Arts, and Mathematics. https://t.co/clTvqBCRiV
1
3
4
@stemalliance_eu
Scientix® STEM Alliance
3 months
The STE(A)M Atlas brings together three projects to build a shared path for the future of education! 💫 From policy to practice, the Atlas shows how Europe can move towards transdisciplinary and hands-on learning that prepares students for the future! 💪 ➡️ https://t.co/Zy2ec9CP2C
1
2
4
@scientix_eu
Scientix
5 months
ℹ️ Join us at the STE(A)M Atlas Event on 2 July 2025 at the @EuropeanCommission premises in Brussels. Don’t miss your chance to be part of the conversation and help shape the future of STE(A)M education in Europe! @sense_steam @STEAM_Europe ➡️ Register: https://t.co/BJoGZfflqI
0
2
6
@stemalliance_eu
Scientix® STEM Alliance
5 months
ℹ️ Join us at the STE(A)M Atlas Event on 2 July 2025 at the @EuropeanCommission premises in Brussels. Don’t miss your chance to be part of the conversation and help shape the future of STE(A)M education in Europe! @sense_steam @STEAM_Europe ➡️ Register: https://t.co/DZgVBpRPWD
0
1
2
@SpicEacademyEU
SpicE Academy
5 months
🚀 61 speakers | 17 countries | 1 mission: Inclusive STEAM Education! Read how the #SpicEConference2025 gathered experts to shape the future of education 👉 https://t.co/YYNdS7gRbU #STEAMforAll #InclusiveEducation #Scientix #SpicEAcademyEU
0
2
3
@EducSci_MDPI
Education Sciences
10 months
#EducationSciencesMDPI open access article: "Augmenting the Impact of STEAM Education by Developing a Competence Framework for STEAM Educators for Effective Teaching and Learning". Full #openaccess article: https://t.co/xewD5rYmAO #STEAM #Education #MDPI #EducationSciences
0
1
3
@daissy_research
daissy_research
9 months
🚀 Ο 4ος και τελευταίος κύκλος του DigCompHub είναι σε εξέλιξη Εγγραφείτε τώρα📥 https://t.co/NhmnXAhk0l 📚 Τι θα μάθετε: ✅ Αναγνώριση αναγκών ψηφιακής εκπαίδευσης ✅ Σχεδιασμός & υλοποίηση δραστηριοτήτων ✅ Αξιολόγηση & πιστοποίηση δεξιοτήτων Διάρκεια: 14–16 ώρες @AllDigitalEU
0
1
1
@daissy_research
daissy_research
1 year
🙌Με μεγάλη επιτυχία ολοκληρώθηκε η Επιμορφωτική Ημερίδα με θέμα: Προς Ολιστικές και Συμπεριληπτικές Παιδαγωγικές & Διδακτικές Προσεγγίσεις. Εκπαίδευση STEAM & Έργο SpicE: Μια Πρό(σ)κληση και μια Ευκαιρία για εκπαιδευτικούς και σχολεία https://t.co/AQyqoONBra @SpicEacademyEU
0
3
3
@Encyclopedia_X
Encyclopedia MDPI
1 year
❓Is Your Teaching Ready for the Future? Meet the Framework That Can Transform STEAM Education 🌟 📺Full video: https://t.co/AFJaPotUo0 #STEAM #education #learning
0
3
4
@daissy_research
daissy_research
1 year
🚀ΕΓΓΡΑΦΕΙΤΕ ΤΩΡΑ ΣΤΟΝ 3ο ΚΥΚΛΟ ΕΚΠΑΙΔΕΥΣΗΣ ΤΟΥ DIGCOMP HUB! Θα πραγματοποιηθεί από τις 30/09 έως τις 25/10, στην εκπαιδευτική πλατφόρμα #alldigitalacademy ➡️ https://t.co/jfhxUS9Fxl @AllDigitalEU
0
2
2
@SpicEacademyEU
SpicE Academy
1 year
🥳 You can still register to our #MOOC! If you are a pre-service or in-service teacher and would like to boost your #InclusiveEducation and #STEAM teaching skills, don’t miss our free training program! 📝 Register at https://t.co/bnocynYpAr #SpecialEducation #InclusiveEducation
0
5
4
@SpicEacademyEU
SpicE Academy
1 year
⏳ 4 days left to start our #MOOC! If you are a primary education teacher and would like to boost your #STEAM instruction capacities, pre-register to our free training programme by filling out this form 👉 https://t.co/HKZC4GT5JA #erasmusplus #inclusiveeducation #specialeducation
0
3
4
@daissy_research
daissy_research
1 year
📢To MOOC του SpicE είναι εδώ! @SpicEacademyEU Το MOOC ξεκινάει στις 9 Σεπτεμβρίου 2024 και θα έχει διάρκεια 50 ωρών / 5 εβδομάδων Για περισσότερα ➡️ https://t.co/BLQ10BGryI Φόρμα Εγγραφής ➡️ https://t.co/7O7vHLyVjq
0
1
1
@SpicEacademyEU
SpicE Academy
1 year
Are you a primary education teacher? 👩‍🏫 Dive into #STEAM instruction tailored for students with special needs with our #MOOC module, which will help you integrate STEAM into your classroom supporting students with mild #disabilities. 📝Pre-register👇
0
3
3
@nataliaspy
Natalia Spyropoulou
1 year
#ΜΟΟC
0
0
0
@daissy_research
daissy_research
1 year
📣 The next Inspiring Experiences webinar organized by the DigCompHub project is on the DigCompEdu Formación y Acreditación - DigCompEdu Training & Certification project 💻 The webinar will take place on September 12th ➡️ https://t.co/9y99z23hEy #digcomphubproject @AllDigitalEU
0
2
2
@Encyclopedia_X
Encyclopedia MDPI
2 years
🌟 Discover the STEAMComp Edu Framework for Educators! 🎓🚀 Learn about the essential competences, roles, and perspectives that empower educators to excel in STEAM education. 🌈✨ 🔗 Check out the STEAMComp Edu Framework here: https://t.co/euHorVtfNX
0
6
4
@nataliaspy
Natalia Spyropoulou
1 year
Join us to learn more about SpicE we are live :) https://t.co/x02TiJvgtK
@daissy_research
daissy_research
1 year
Η εκδήλωση του έργου Spice ξεκινάει! Παρακολουθήστε το πανευρωπαϊκό διαδικτυακό σεμινάριο «Inclusive STEAM Education: the Training Programme of SpicE» από το κανάλι της UNESCO Chair of Education, Research, and Digital Inclusion στο YouTube από εδώ: ▶️
0
0
0
@SpicEacademyEU
SpicE Academy
1 year
🌟 Join our online seminar on #InclusiveEducation & #STEAM! 🌟 📅 June 27, 🕓 4:00 - 6:00 PM (CEST) 📍 Zoom (Link sent upon registration) 📝 Register at https://t.co/A0XJyG6eZ1 Don't miss this chance to learn from experts and advance your knowledge! 🌍 https://t.co/bRdDL53b0v
Tweet card summary image
shr.link
SpicE
0
3
2
@scientix_eu
Scientix
1 year
Calling all STEM professionals! 🧪🥼 This is your chance to make a change! Share your impressions on STE(A)M education now! 🔮 💭 Participate in here (available in English): https://t.co/QEuugUrEsP 📅 Deadline: 15 June 2024 Your opinion matters! 📣
0
4
6
@daissy_research
daissy_research
1 year
Participate in SEER's seminar on June 26th to explore this crucial question and discover the support teachers need to effectively implement STE(A)M Education in Europe! Don’t miss out on this opportunity to shape the future of education! Register now! ➡️ https://t.co/vRwExWVm6I
0
1
3