さなぎ Profile
さなぎ

@nagi_shell

Followers
61
Following
3K
Media
36
Statuses
2K

多分SIしてるひと。セキュマネのちCISSP+CCSP。 主にこぼれ話を残せれば。

Joined January 2025
Don't wanna be here? Send us removal request.
@nagi_shell
さなぎ
1 year
別にあるアカウントとは温度感が違う運用になる想定(まだわからない)
0
0
1
@nagi_shell
さなぎ
8 hours
呪術の最新話、なんかプレゼンみたい。
0
0
0
@boku_higuma
ひぐまあきのり
13 hours
サブチャンネルの「今日プル」初回打ち切りか…悲しみ…
30
154
2K
@kanpo_blog
官報ブログ
11 hours
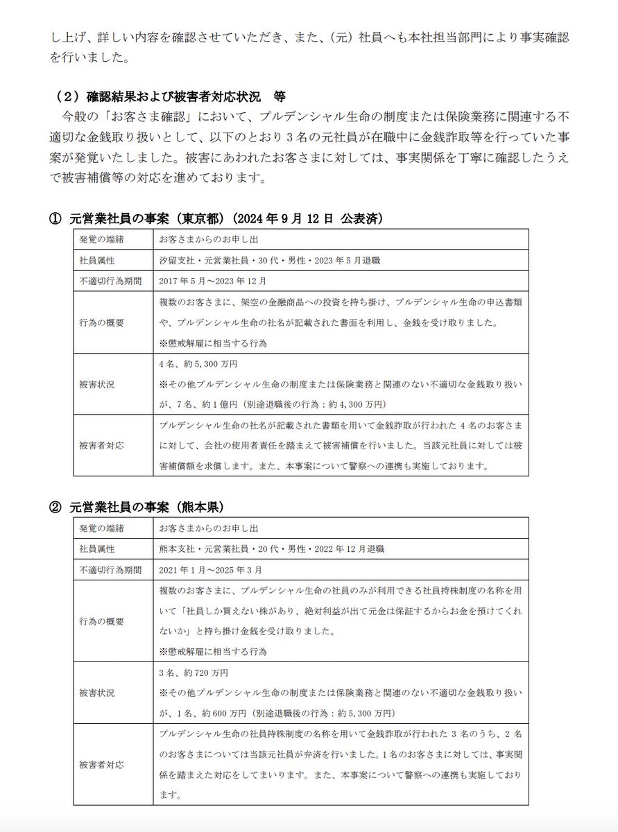
プルデンシャル生命保険。信頼回復に向けた改革の取り組みについて -------------- ・3名の元社員が在職中に金銭詐取 被害者8名/被害金額 合計約 6000万円 ・106
39
291
1K
@nagi_shell
さなぎ
1 day
おや…公式報はあるかしら
0
0
0
@H4ckmanac
Hackmanac
1 day
🚨Cyber Alert ‼️ 🇯🇵Japan - The Asahi Shimbun Bestjpdata1 threat actor claims to have breached The Asahi Shimbun. Allegedly, the attackers exfiltrated 1.8 million rows of data, including registered user emails, metadata, and internal article records. Sector: News / Multimedia
5
286
470
@nagi_shell
さなぎ
2 days
プロバイダから「迷惑メール激増してるから消せ」っていうメール。 そんなに溜まってるんだろうか。プロバイダメールって放置だから見てみよう…
0
0
0
@nakajimeeee
YusukeNakajima
5 days
【認証バイパス】新たなOAuth攻撃「ConsentFix」がMicrosoft Entra IDのデバイスコンプライアンスチェックを回避 PushSecurityの研究者らは、Microsoft Entra IDを標的とした新たな攻撃手法「ConsentFix」を発見した。正規のOAuth
Tweet card summary image
gbhackers.com
In a year-end tradition that has become all too familiar for cybersecurity defenders, researchers have uncovered a novel attack vector targeting Microsoft Entra ID.
0
45
191
@juicenotthekid_
𝑱𝒖𝒊𝒄𝒚✰
5 days
holy shit
@ReddCinema
Redd
5 days
my earring fell in the toilet
408
18K
138K
@wojakdeveloper
wojak.enginar
5 days
257
641
10K
@yousukezan
yousukezan
5 days
日産自動車の社内システムから大量の内部データが窃取されたとランサムウェア集団が主張している。約900GB流出と主張しているが、真偽は未確認である。現時点では公式説明はなく、事実関係の確認が急がれている。
Tweet card summary image
botcrawl.com
The Nissan data breach claim alleges that the Everest ransomware group exfiltrated 900GB of internal data from Nissan Motor Co., Ltd., though the claim remains unverified.
1
47
113
@nagi_shell
さなぎ
5 days
電書ストアでなんも考えず買った本(技術関連)、表紙から横書き本だと思っていたら開いた瞬間縦書き書であることを知って身体が拒否反応起こしてる。
0
0
0
@hirokihiroshi
宮下宏紀 美容外科/形成外科専門医
7 days
マンジャロで痩せた人、失った体重を4倍の速さで取り戻すってさ
@bbcnewsjapan
BBC News Japan
8 days
BBCニュース - 「やせる注射」をやめた人、体重の再増加が速くなる可能性 最新研究 https://t.co/TWN7SeEpK1
171
5K
41K
@nagi_shell
さなぎ
6 days
ハローワールドにこの厚み?
@KyokoArchives
虚構新聞アーカイブス
7 days
10行を2千兆行に水増し プログラム複雑化するAIを開発  https://t.co/5E8XxA5kNI
0
0
0
@nagi_shell
さなぎ
6 days
攻殻の世界が来た。 電脳殴り合い時代だ(ヒト脳コンピュートはまだ来てないけど) 【速報】攻撃元サーバーの無害化措置、10月開始へ #47NEWS https://t.co/CV1IosWBSz @47news_officialから
Tweet card summary image
47news.jp
 政府は9日、サイバー攻撃に先手を打って被害を防ぐ「能動的サイバー防御」導入を巡り、攻撃元 ...
0
0
0
@nagi_shell
さなぎ
6 days
どっちかというと要塞化屋に近いところにいるので、分析手法とかツールについての知識に偏りがある…今年は少しそちらにも手を伸ばしてみるかな
0
0
0
@nagi_shell
さなぎ
6 days
エッジAI処理としてはすごいけど、耐障害性やら物理的に狙われるリスクとか心配になるな。。
@keyplayers
高野秀敏/ベンチャー採用転職/エンジェル投資家/M&A
7 days
ソフトバンク、マジですごい動きしてる。 2026年から基地局にGPU組み込んで、ローカルでAI処理できる通信網を全国展開するらしい。これ、完全にゲームチェンジャーだよ。
0
0
1
@nagi_shell
さなぎ
6 days
リナカフェもないなったし…(最近どころでない)
@machidamegane
町田メガネ@C107水-東5-タ-08b
8 days
最近は、秋葉原に着いても『秋葉原についたにょ』とツイートしない人が増えた。 教育の敗北だと思う。 こんなことでコンテンツ大国クールジャパン構想が成せるものかよ……
0
1
1