mschecht_bio Profile Banner
Matthew S. Schechter Profile
Matthew S. Schechter

@mschecht_bio

Followers
441
Following
2K
Media
31
Statuses
368

Ph.D. candidate @UChicago | Committee on Microbiology - Meren and Light Lab. Investigating microbiomes from the human gut and surface ocean.

Chicago
Joined January 2018
Don't wanna be here? Send us removal request.
@merenbey
A. Murat Eren (Meren)
2 years
🚨 #anvio v8 (marie) is out 🚨 This version includes new toys for integrated studies of microbial metabolism, genomic inversions, & phylogeography of proteins among many fixes and improvements. Release notes: https://t.co/gp1uha3gc9 Installation page: https://t.co/qPjGh4LVrd
7
89
259
@zombiephylotype
Gustavo A. Ramírez
2 years
Beyond grateful to have been the protagonist of Schmidt Ocean #ScienceStory. The #OctoOdyssey Expedition Leg 1 wraps up soon, however, the science and ideas generated by this amazing experience will keep us busy for years to come!
@SchmidtOcean
Schmidt Ocean
2 years
It isn't often we get to share a video containing deep-sea science, a total solar eclipse, heavy metal, and such a joyous outlook. Check out Gustavo Ramirez's #ScienceStory from the #OctoOdyssey expedition. FULL 3 MIN VIDEO: https://t.co/lGohbv4TTi With @CalStateLA
1
6
22
@tomodelmont
tom delmont
3 years
Our discovery of a major group of DNA viruses abundant in the oceans, the #mirusviruses, is out! These viruses have large genomes and a complex evolution linking #herpesviruses and #giantviruses. They pose no risk to humans but are important to plankton -> https://t.co/3Sq1QLEKmo
14
217
671
@mschecht_bio
Matthew S. Schechter
3 years
I will for sure use this teaching strategy in the future 😄
@NSilbiger
Dr. Nyssa Silbiger
3 years
Do you love data science and want to cry? Do you want to see the UGLIEST #rstats plot to ever exist? Look no further because my students crushed their good plot/bad plot assignment and really took making the worst plots possible to heart. #ggplot🧵⬇️
0
0
2
@ThibGSana
Thibault G Sana, PhD @ThibGSana.bsky.social
3 years
Today I have the immense pleasure to present you this VIP (Very Important Peptide) 😜 ALLIWANTFORCHRISTMASISANATUREPAPER NB: According to Alphafold NB2: Works also with SCIENCE or CELL 🙏
7
39
367
@ChiaraVanni5
Chiara Vanni
3 years
Hi #ISME18!- on Tuesday at 15:45 I will present our paper on AGNOSTOS and the dark side of microbial genomes and metagenomes at the "Computational and experimental approaches [...]" session (SA10) in Auditorium C! Looking forward to seeing you there!
Tweet card summary image
elifesciences.org
A newly developed computational framework provides an overview of the extent, diversity, and relevance of the genes of unknown function in genomes and metagenomes.
0
3
18
@mschecht_bio
Matthew S. Schechter
3 years
I have literally and metaphorically done this 😂
@OdedRechavi
Oded Rechavi
3 years
0
0
4
@LoiMai
Loïs Maignien loimai.bsky.social
4 years
EBAME7 microbial ecogenomics workshop applications are open: https://t.co/QXnSJ8Wsva Brest, 🇫🇷, Oct. 24-Nov. 4 2022. Join us to learn more about omics data analysis methods for microbial ecology and evolution. Two weeks packed with lectures, tutorials in the beautiful Brest Bay.
1
30
53
@mschecht_bio
Matthew S. Schechter
4 years
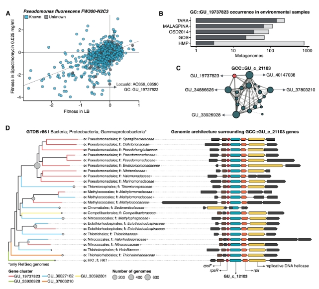
9/n We provide a framework to hypothesize the function of unknown genes from experimental data. We identified an unknown gene for antibiotic resistance to Spectinomycin in P. fluorescens by combining our framework with Price et al., 2018 https://t.co/nLQI8WFHy3
0
0
5
@mschecht_bio
Matthew S. Schechter
4 years
8/n Patescibacteria (CPR) have a plethora of unknown genes. We identified 54,343 lineage-specific genes in CPR genomes. These bacteria are known for their novel biology - now we can now prioritize which of their genes to functionally characterize next!
1
0
5
@mschecht_bio
Matthew S. Schechter
4 years
7/n Unks are mostly lineage-specific. Unks tend to be contained to Genus and Species levels. This, combined with their environmental distribution, may indicate a role for Unks in microbial clade diversification and niche adaptation processes.
1
0
2
@mschecht_bio
Matthew S. Schechter
4 years
6/n Unks tend to have narrow env. distribution We tracked Unks with MGs and found they tend to have a narrow niche breadth - selective advantages in specific envs? However, we found a few Unks that are BROADLY distributed - potential targets for novel biology discoveries?
1
0
2
@mschecht_bio
Matthew S. Schechter
4 years
5/n However, there’s still a large diversity of Unks We might have reduced the number of unknowns using deep homology methods, but the diversity of the unknown is off the charts. Imagine all the novel biology left in that unknown fraction :)
1
0
4
@mschecht_bio
Matthew S. Schechter
4 years
4/n There are fewer unknown genes than we thought Deep homology detection showed that in the human and ocean microbiome, only 29% and 35% of genes are actually unknown, respectively. Surprising and encouraging - we’re doing a good job sequencing and characterizing genes
1
1
5
@mschecht_bio
Matthew S. Schechter
4 years
3/n To address this, we developed a conceptual framework and analyzed 1,749 MGs and 28,941 bacterial and archaeal genomes to uncover more about Unks - here’s are some highlights:
1
0
3
@mschecht_bio
Matthew S. Schechter
4 years
2/n There aren’t many options when investigating unknown genes (Unks) in genomes and metagenomes (MGs). If it doesn’t BLAST to anything move on right? Well, this is a huge problem when 40-60% of predicted genes lack annotations and the number of Unks is skyrocketing.
1
0
5
@skinkomaniac
Aniruddha Datta Roy
4 years
As an assignment, I asked the students taking my Evo Bio course to make a meme on some course-related topic. The students enjoyed it so much that some made multiple memes just for fun. I am sharing a few of these. Most of them are downright hilarious😆
83
726
4K
@evankiefl
Evan Kiefl
4 years
While recent advances in protein structure prediction have become supersonic, microbial ecologists are left in the dust as we continue to ignore structure, and focus purely on sequences. In this preprint of my PhD work we say no more!
Tweet card summary image
biorxiv.org
Comprehensive sampling of natural genetic diversity with metagenomics enables highly resolved insights into the interplay between ecology and evolution. However, intra-population genomic variation...
5
32
109
@evankiefl
Evan Kiefl
4 years
Software evolves, too. Watch anvi'o spring from nothing over 7 years of development, as its trajectory is shaped by its many contributors. https://t.co/E1vmgRTUIq
0
7
31