mitomaths Profile Banner
Iain Johnston Profile
Iain Johnston

@mitomaths

Followers
1K
Following
1K
Media
361
Statuses
2K

Stochastic Biology Group: using maths, stats, and experiments to learn about biology and disease. We love organelles and oDNA, evolution, noise, and inference.

University of Bergen, Norway
Joined January 2013
Don't wanna be here? Send us removal request.
@mitomaths
Iain Johnston
1 day
‼️Two new PhD positions open! One experimental, one modelling, exploring these beautiful collective dynamics in mitochondria across species. 🇳🇴, good pay, full staff benefits. [Shares much appreciated] Lab: https://t.co/uolwFCXoBr Modelling:
Tweet card summary image
jobbnorge.no
Job title: PhD Research Fellow in modelling collective mitochondrial dynamics (292037), Employer: University of Bergen, Deadline: Sunday, January 18, 2026
@mitomaths
Iain Johnston
1 year
Here's a mitochondrial "social network" (tracking encounters) emerging over time from their collective dynamics in a plant cell. This picture helps us understand their capacity to share and exchange biomolecules 🔬🌱🫂 Read more https://t.co/MY9Hbp3FkA ; https://t.co/ykf0ZMrjhw
0
5
5
@mitomaths
Iain Johnston
2 days
Mitochondria, hypercubes, and a blackboard -- what a lot of favourite things for J Evol Biol this month! Thanks to all involved for a smooth and pleasant review editorial process; https://t.co/9sqSqxN2C8
0
0
6
@mitomaths
Iain Johnston
8 days
Just amazing stuff. Using the persistent archives of ancient genes with planetary geochemistry to see how the world got its O₂ billions of years ago. https://t.co/jIvygtT4o0 And then fall down the rabbit hole of Earth's history! https://t.co/RamVKPEkYy https://t.co/LITJe3l5jb
0
1
2
@mitomaths
Iain Johnston
22 days
It is much, much more likely than 1e-300 that someone snuck into your lab and deliberately edited all your data to give a ridiculously low p-value. Or that an alligator walked across your keyboard without noticing. Or...
@mbeisen
Michael Eisen
22 days
The first rule of Data Science - if your p-value is less than 1 over the number of atoms in the universe, you're using the wrong model.
0
0
0
@compTimeSeries
Time Series Features
24 days
New preprint! (by @kieran_s_owens) Of interest to anyone who analyzes time-series data!: "Time-series dimension reduction: a comprehensive review and conceptual unification of algorithms" https://t.co/mdoiHLBjPC #timeseries #dimensionreduction #complexsystems
1
16
43
@mitomaths
Iain Johnston
29 days
It’s not every day that some maths outreach can conceivably help improve public health. In the wake(field?) of this ridiculous and dangerous change to the CDC’s vaccine messaging, here’s my attempt to contribute. https://t.co/OM05vfKVRC
0
0
1
@mitomaths
Iain Johnston
1 month
Ski season
0
0
1
@mitomaths
Iain Johnston
1 month
Gosh, just blocked the owner of this site's account for the first time, and immediately my feed is back to science & interesting critique of science, and empty of fury, boring AI content & promotion, and irrational scifi. Highly recommend this, if I'm not the last to this party!
0
0
3
@mitomaths
Iain Johnston
1 month
Evolution of the camera eye (rainy Sunday)
0
0
1
@mitomaths
Iain Johnston
1 month
Paradise on the mountain trails
0
0
2
@mitomaths
Iain Johnston
1 month
Group website has had a bit of an overhaul! Still (and always) a work in progress, but do come and take a look https://t.co/oiQuTHMHNw
0
1
4
@mitomaths
Iain Johnston
1 month
The ol' mitochondria working hard between science chats this week! Beautiful autumn vibes in Bergen, and great meeting old and new colleagues 🇳🇴
0
0
3
@mitomaths
Iain Johnston
3 months
👍 For as many as possible, regardless of the accident of their birth situation! (some wholesome comments underneath too)
@ashleydzhang
Ashley
3 months
can't shake the feeling that the only real way to prevent people from getting sucked into the digital slop vortex is to make the physical world more beautiful, nourishing, convivial, kind
0
0
1
@CancerConnector
Jake Scott
3 months
Evolution of antibiotic resistance is stochastic - but are the routes (and subsequent consequences) drawn from a fundamental distribution? We try to answer that with experimental evolution in staph aureus here: https://t.co/nxA4BEy4Vr
Tweet card summary image
pnas.org
Staphylococcus aureus bacteremia is typically treated empirically with vancomycin, with therapy later tailored based on susceptibility results. How...
0
7
15
@mitomaths
Iain Johnston
3 months
Bergen in autumn
0
0
5
@mitomaths
Iain Johnston
3 months
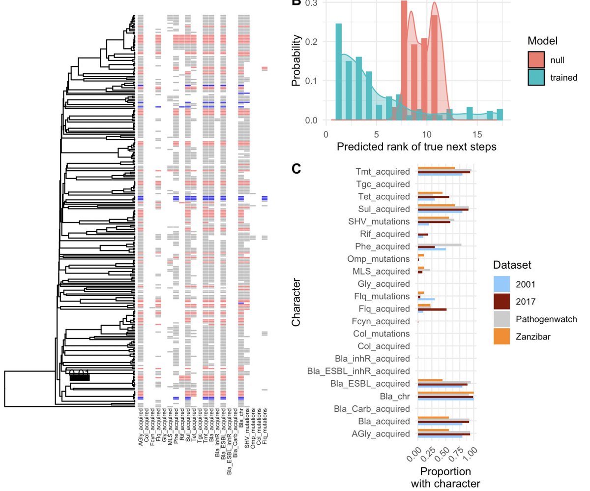
Would love to hear any feedback; we continue to believe that EvAM applied to AMR (learning evolutionary history) can be a powerful complement to genomic surveys (focussing on the present). Thanks for reading!
Tweet card summary image
biorxiv.org
Antimicrobial resistance (AMR) is a substantial and growing global health burden. Understanding, and predicting, its evolution in specific pathogens will help responses across scales from individual...
0
0
0
@mitomaths
Iain Johnston
3 months
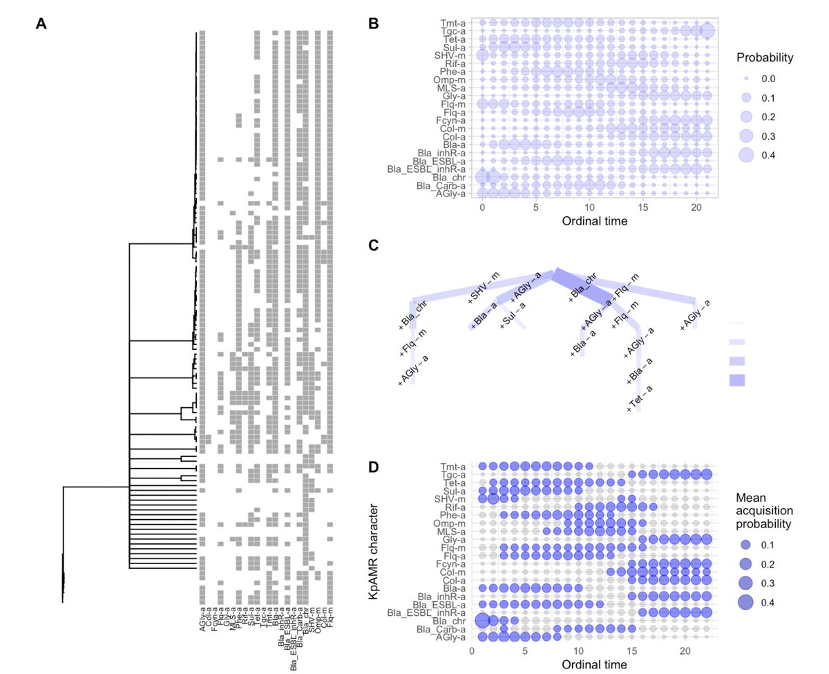
Understanding evolutionary dynamics lets us form future predictions. We tested these predictions with newly sequenced data from decades of clinical study in Tanzania. Fitted model retrospectively predicted those previously unobserved accumulation dynamics! 4/
1
0
0
@mitomaths
Iain Johnston
3 months
Interesting, but very high-dimensional, so we project down to find the principal axes of diversity in evolutionary behaviour -- and what predicts them. They're linked both to public health region and drug use regimens 3/
1
1
0
@mitomaths
Iain Johnston
3 months
Following the ideas in https://t.co/7AW5Jn1lTN about applying evol accumulation modelling (EvAM) to AMR, we use genomics data to infer the orderings of character accumulation behind observed Klebsiella AMR profiles across countries (e.g. Romania here), with global average in D 2/
1
0
0