Liau Lab Profile
Liau Lab

@liaulab

Followers
719
Following
86
Media
8
Statuses
86

Academic startup at the interface of chemistry and cancer epigenetics @ Harvard CCB 🔬

Cambridge, MA
Joined June 2018
Don't wanna be here? Send us removal request.
@liaulab
Liau Lab
3 years
🧵 We're looking for a chemical biology postdoc! Details in following tweets but please email our awesome lab admin Lizzy Swenson (eswenson@fas.harvard.edu) a 1-page cover letter, CV, and 1-page summary of scientific research as a single PDF file if interested!
1
6
25
@liaulab
Liau Lab
3 years
Postdocs can also expect to be involved in multiple projects. Please send a 1-page cover letter, CV, and 1-page summary of scientific research as a single PDF file to Lizzy Swenson, eswenson@fas.harvard.edu.
0
0
1
@liaulab
Liau Lab
3 years
Familiarity and/or training in any aspect of genomics, sequencing data analysis, and/or CRISPR genome editing is a plus but not required. Enthusiasm to learn new areas of biology and data analysis as well as work with and mentor others are essentials.
1
0
1
@liaulab
Liau Lab
3 years
We’re looking for a chemical biologist interested in pursuing postdoctoral research at the interface of chemical biology and genomics to join our collaborative team starting in Q2 2023. A strong background in chemical biology (broadly defined) and molecular biology are required.
1
2
7
@brian_b_liau
Brian Liau
3 years
Today we share in @NatureComms our method called LIMe-Hi-C (Lamina-Inducible Methylation and Hi-C) & how we used it to uncover Polycomb-Lamina antagonism. Big thanks to Allison, Shelby, @MartinAryee, and @liaulab, & to reviewer 1 for the detailed comments.
Tweet card summary image
nature.com
Nature Communications - Here the authors developed ‘Lamina-Inducible Methylation and Hi-C’ (LIMe-Hi-C) to simultaneously measure chromosome conformation, DNA methylation, and nuclear...
4
23
135
@brian_b_liau
Brian Liau
4 years
How do you get resistance mutations when a drug nearly carbon copies the substrate? 🤔 By distal, allosteric activation! See how we exploit this chemical subterfuge to systematically search for allostery in DNMT1 & UHRF1 in our latest pre-print. 1/N https://t.co/rBmjmpytVV
Tweet card summary image
biorxiv.org
Allostery enables dynamic control of protein function. A paradigmatic example is the tightly orchestrated process of DNA methylation maintenance. Despite their fundamental importance, systematic...
3
9
63
@liaulab
Liau Lab
4 years
We have another new preprint out! 🎉
@lilchromatinboy
Kevin Ngan
4 years
keeping the @liaulab 2022 streak alive w/ another preprint out now tl;dr — we exploit activity-based selection and develop new tools for CRISPR scanning to tackle the difficult task of finding allosteric sites 🧵thread below (1/7): https://t.co/hZdnIneGlx
0
0
8
@dreyfusfndn
The Camille and Henry Dreyfus Foundation
4 years
Congratulations to Dr. Brian Liau (@brian_b_liau) at @Harvard for being named a 2022 Camille Dreyfus Teacher-Scholar! @liaulab @HarvardCCB
1
3
24
@brian_b_liau
Brian Liau
4 years
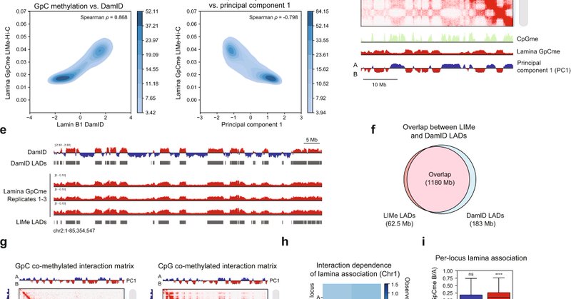
We can map DNA-DNA contacts to chart 3D genomes with classic Hi-C, but where are these contacts positioned in the nucleus? Proud to release a new flavor of Hi-C, LIMe-Hi-C, a method that tags & maps DNA-DNA contacts relative to the nuclear periphery! (1/N)
Tweet card summary image
biorxiv.org
The genome can be divided into two spatially segregated compartments, A and B,[1][1],[2][2] which broadly partition active and inactive chromatin states, respectively. Constitutive heterochromatin is...
3
28
152
@brian_b_liau
Brian Liau
4 years
DNMT3A is 1 of the most highly mutated genes in heme malignancies & clonal hematopoiesis with >250 mutations. Ever wonder what mutations in DNMT3A do to its function?🤔 (1/3)
11
59
368
@nicklue8
Nicholas Lue
4 years
Super excited to announce that we’ve just submitted the latest @liaulab ~manuscript~! Tldr: we used base editors + a methylation reporter to do a mutational scan of DNMT3A, a key cancer gene. Highlights below, but check out our preprint at @biorxiv! https://t.co/BDkaMnbAxM
Tweet card summary image
biorxiv.org
DNA methylation is critical for regulating gene expression, necessitating its accurate placement by enzymes such as the DNA methyltransferase DNMT3A. Dysregulation of this process is known to cause...
8
19
87
@brian_b_liau
Brian Liau
4 years
Excited to share our latest work revealing a repressive methylation ceiling in EZH2-mutant lymphoma! We made this discovery by finding drug addiction mutations, a strategy we expect to be broadly useful for uncovering new biology across drug targets. (1/7) https://t.co/OnU8243rTS
Tweet card summary image
biorxiv.org
Cancer mutations in Polycomb Repressive Complex 2 (PRC2) drive aberrant epigenetic states. Although therapies inhibiting the PRC2 enzymatic component EZH2 are FDA-approved, oncogene-specific depend...
8
30
155
@liaulab
Liau Lab
4 years
Check out our new preprint! Thread here 👇
@AllyFreedy
Ally Freedy
4 years
Epigenetic dysregulation is a cancer hallmark. Restoring the benign epigenetic state is effective therapeutically, but what about pushing tumors further into epigenetic dysregulation? Check out our preprint out @biorxiv from @liaulab to learn more!
0
0
7
@StevenMBanik
Steven Banik
4 years
Check out this awesome perspective by grad student @steph__rob on exciting work by @lilchromatinboy, @Palgosavi, @brian_b_liau, @liaulab to profile resistance-driving mutations in neosubstrates of molecular glues! Thanks @ACSCentSci for the opportunity!
pubs.acs.org
CRISPR-suppressor scanning reveals potential resistance mechanisms of cancer cells to molecular glue degraders via neosubstrate alteration.
3
8
51
@ACSCentSci
ACS Central Science
4 years
#ASAP by @brian_b_liau & co-workers @HarvardCCB  Profiling the landscape of drug resistance mutations in neosubstrates to molecular glue degraders: https://t.co/Soxb0jYpO5
0
13
63
@lilchromatinboy
Kevin Ngan
4 years
aaaaaaand we're officially out in ACS central science https://t.co/5QvtPF1X0v congrats again to @Palgosavi, @brian_b_liau, and the rest of the @liaulab team (@applecannon23, Cindy, Jiaming, @nicklue8, @sam_hoenig) now please don't ask me to look for missing commas for a week
Tweet card summary image
pubs.acs.org
Targeted protein degradation (TPD) holds immense promise for drug discovery, but mechanisms of acquired resistance to degraders remain to be fully identified. Here, we used clustered regularly...
@lilchromatinboy
Kevin Ngan
4 years
i never thought i would be in the TPD circles, but here i am, with a new preprint and two cats named pomalidomide and lenalidomide big shoutout to @Palgosavi and @brian_b_liau for bringing this to life
0
2
18
@brian_b_liau
Brian Liau
4 years
Honored and very grateful for the invaluable funding support from @DamonRunyon.
@DamonRunyon
Damon Runyon Cancer Research Foundation
4 years
Congrats to the 2021 Damon Runyon-Rachleff Innovators! Six extraordinary researchers have received five initial grants, and four previous awardees were given “Stage 2” support. Read more about our new #braveandbold Innovators here: https://t.co/sYvH1NAUIt and below 🔽
6
2
53
@brian_b_liau
Brian Liau
4 years
(1/4) Molecular glue degraders are captivating drug discovery, but how might drug resistance emerge? Read our new preprint! We identify themes of degrader resistance involving neosubstrates. #TPD https://t.co/5CQIKZZ0iA
4
71
376
@liaulab
Liau Lab
4 years
Honored to have hosted @EsbenSv over the last few months. Hope you had a good time and see you again soon!
@EsbenSv
Esben Svenningsen
4 years
Many thanks to @brian_b_liau and all members of @liaulab at @HarvardCCB for hosting my exchange stay over the past ~3.5 months. So much awesome science! It has been a wonderful time in Cambridge. Now looking forward to seeing as much family back in DK🇩🇰 as covid will allow🎄
0
0
7