Lawrence Fong MD
@lawfong
Followers
641
Following
57
Media
0
Statuses
80
Physician-Scientist, Professor, @FredHutch
Seattle, WA
Joined April 2009
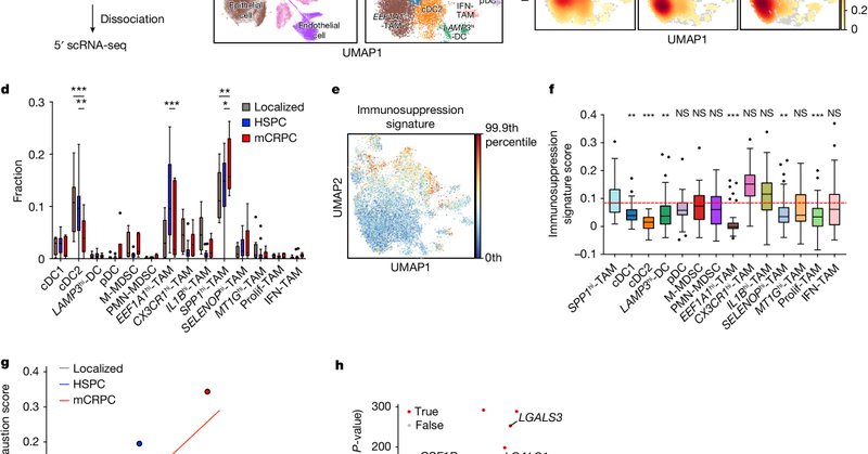
We are happy to share our work led by @AramLyu and Zenghua Fan on why prostate cancer is so resistant to immunotherapy. https://t.co/QIujWAbUTy
nature.com
Nature - Single-cell profiling of human prostate cancer and studies in mouse models show that macrophages expressing SPP1 mediate immunotherapeutic resistance through adenosine pathway activation...
1
7
34
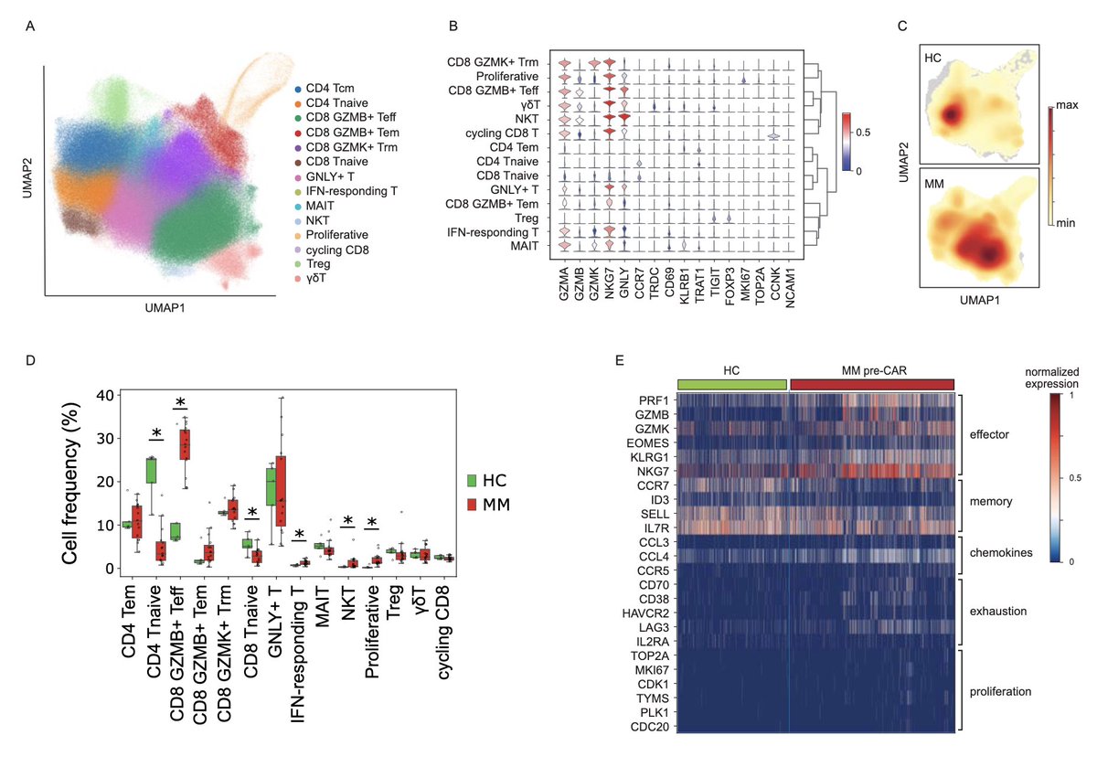
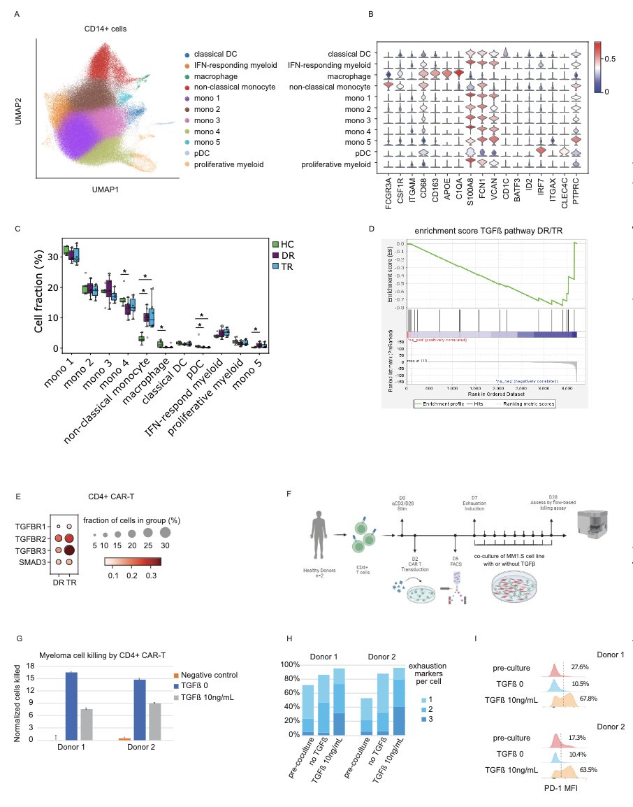
#Myeloma Paper of the Day: CD4+ CAR-T cell exhaustion associated with early relapse of multiple myeloma after BCMA CAR-T cell therapy, possibly through non-classical monocytes: https://t.co/06GbLjqGoG.
4
21
55
Congratulations to @MarcelArias on our review of gamma delta T cells in cancer:
0
3
10
@zachxbt @OpSecCloud Due to the negative sentiment hence all the FUD. We've launched $OPSEC Phase II Early to regain trust and confience within the community. 🔗 https://t.co/PO6rItKZSU Registrations will close tonight at 9:00 UTC.
9
584
951