
Jeff Horowitz
@jhorowitzMD
Followers
2K
Following
6K
Media
474
Statuses
4K
Division Chief. Lung fibrosis investigator. Cubs. Star Wars, GoT, LoTR, Avengers. Dad, husband, son and brother. RT's do not mean endorsement. #horoblast.
The Ohio State University
Joined September 2014
👏 Bravo for Kym Gowdy, PhD on her FAME Outstanding Mentor Award for Associate Professors AND recognition as a Luminary Scientist from Green Scientist! @OSUWexMed @OhioStateMed @GowdyKymberly @jhorowitzMD
1
2
12
Hooray for Laszlo Farkas, MD on a new Transformational Project Award from the American Heart Association to study endothelial RAB7 deficiency and vascular cell crosstalk in pulmonary hypertension! @OSUWexMed @OhioStateMed @jhorowitzMD Read more here: https://t.co/qPgqqMhfnI
1
2
8
Yohannes Mebratu, DVM, PhD continues run of success this month with notice of award on a new @nhlbi R01 addressing disease mechanisms and new therapeutic targets for influenza A! @OhioStateMed @OSUWexMed @OSUPCCM_Fellows @jhorowitzMD
https://t.co/JZ1J6r3JPT
5
3
17
Join the GI Division @ OSU! ⭐️We’re recruiting #Gastroenterologists across all subspecialties! 👩⚕️45 Faculty | 19 Fellows 🔬$5M in #research funding 💥2 Compensation Tracks (academic & clinical) 📩 If passionate about academic medicine & innovation, I’d love to connect
2
12
58
Celebrating Yohannes Mebratu, DVM, PhD and team on their new paper in #PNAS on host–virus interaction and new therapeutic strategies for influenza! @PNASNews @OhioStateMed @OSUWexMed @OSUPCCM_Fellows @jhorowitzMD Read more here: https://t.co/3Kjz31ef0B
0
1
7
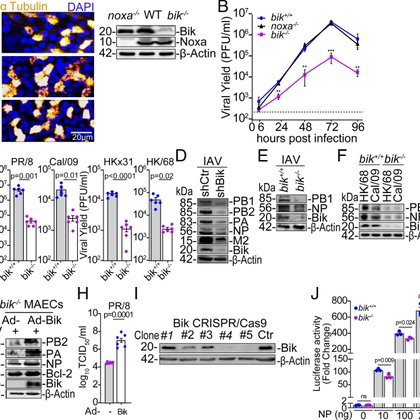
Excited to share our new @PNASNews @yohannesmebratu & collaborators! We identify BIK as a key host regulator of influenza A virus (IAV) replication via a novel IAV-BIK-β5 axis. A BIK SNP affects viral replication & disease severity in humans. https://t.co/MChTsbfkUU
#IAV #BIK #B5
pnas.org
Influenza A viruses (IAVs) pose a significant public health threat, with host factors playing a crucial role in disease severity. We investigated t...
3
2
11
🗞️ ✉️ Happy to announce DHLRI’s Spring 2025 newletter is ready to read! You can view the flipbook version by clicking below. You can also view the PDF on the DHLRI Website, https://t.co/Dg947Rpmlh
@OhioStateMed @OSUWexMed
https://t.co/glpjNlt52v
medicine.osu.edu
Here is some info from Ohio State – improving lives through excellence in research, education and patient care.
0
1
7
👏 the winners at 2025 DOIM Annual Scientific Symposium Undergraduate: T. Ngatikaura & N. Suresh @GowdyKymberly Resident: M. Eltobgy @JoeyB_MD Postdoctoral: V. Anand & P. Kumar in Dr. Mebratu's Lab Fellow: S. Mould & 2 N. Valdamudi in CVM Junior Faculty: L. Leuenberger in PCCS
0
2
9
Wrapping up #ATS2025 in San Francisco! Dont miss @LynnFussner @MR_AgingLab #IanDavisDVMPhD at their presentations today! @OhioStateMed @OSUWexMed
0
1
4
Keeping the science going with more Thematic Posters and Poster Discussions Presenters today: @lfarkas75 #IanDavisDVMPhD #JoannaTsai #KateFlammMD #RyanWilson @ParkerCordial11
@OhioStateMed @OSUWexMed
0
2
6
Join @OhioStateMed @OSUWexMed at #ATS2024 at the presentations today with @carleenspitzer @AvrahamCooperMD #DavidNunleyMD @lfarkas75 #IanDavisDVMPhD
0
3
7
See below for the rocking Thematic Posters and Poster Discussion Presenters at #ATS2025 Today, May 19! @OhioStateMed @OSUWexMed
0
4
10
The Ohio State University is still representing at American Thoracic Society 2025 with presentations by @jhorowitzMD @natebrummelmd @GowdyKymberly @JoeyB_MD #ATS2025 @OhioStateMed @OSUWexMed @OSUPCCM_Fellows
0
2
5
APD Dr Stella Ogake on the #ATS2025 main stage presenting on lung cancer screening for the Core Curriculum!
1
4
17
The 2025 @ATSMedEd Medical Education Grant went to @OSUWexMed faculty and former fellow Dr Kashi Goyal, in collaboration with Drs Stella Ogake and Laura Leuenberger, enhancing the diversity of the PCCM pipeline starting in medical school!
1
1
12
Congratulations to alum and Outpatient Clinical Lead Dr AJ Singha for being recognized as the 2025 @OSUCCC_James Physician Champion of Nursing!
0
4
20
Important interdisciplinary research: @OSUPublicHealth's Jiyoung Lee, PhD, is working w/ @GowdyKymberly & others from @ohiostatemed to study how toxins from algae can enter the body & cause inflammation, & how lake spray can spread these toxins in the air. https://t.co/Xgpi74ZS5C
0
5
13
Check out our (@sameepsehgal9 ) short article in CHEST Physician @accpchest on short telomere syndrome and how it impacts lung transplant candidates and recipients:
chestphysician.org
Short telomere syndrome can increase post-lung transplant complications, necessitating tailored pretransplant and posttransplant assessments and multidisciplinary care.
0
3
8
#DHLRI Research in Progress today at 1pm-2pm in 170 DHLRI we have @ytesfaig from Mass General Brigham to discuss “Omics Identify Susceptible Airway Epithelia that Drive Chronic Diseases” @OhioStateMed @OSUWexMed
0
3
3