Explore tweets tagged as #signaturescience
@strnr
Stephen Turner πŸ¦‹ @stephenturner.us
3 years
New #Rstats package: {pracpac}: practical R packaging with Docker. Install with devtools::install_github("signaturescience/pracpac"). On CRAN shortly. Source (MIT): https://t.co/Tw2BKvCExx Docs/vignettes: https://t.co/8eyyrh1xHd Manuscript: https://t.co/7jB3pAqbPw
2
6
14
@strnr
Stephen Turner πŸ¦‹ @stephenturner.us
1 year
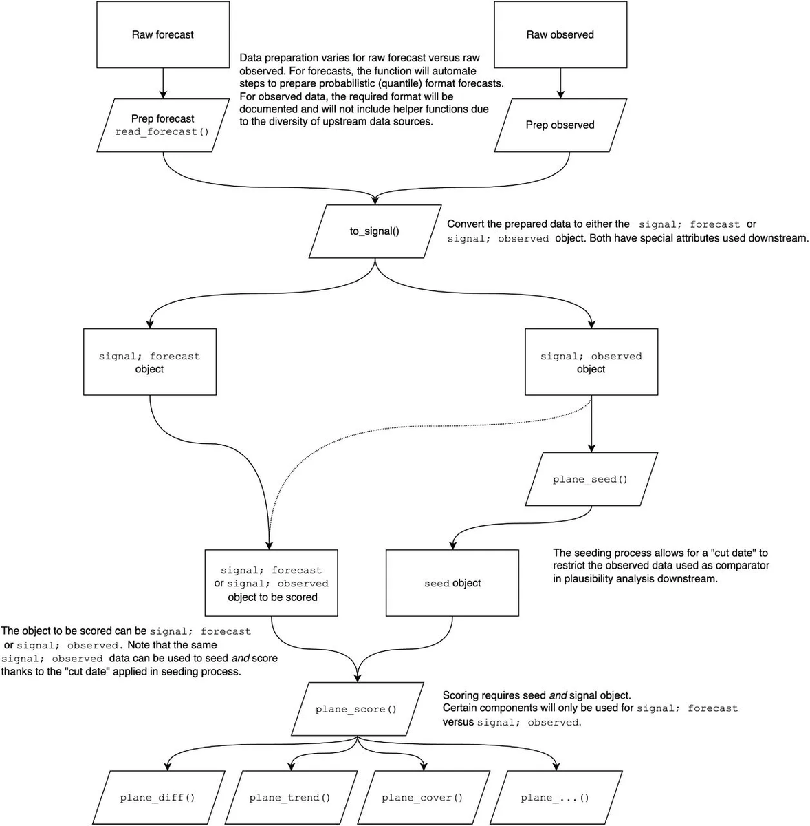
The PLANES methods are available in the rplanes R package and Shiny app. The package is on CRAN: https://t.co/cxsKGFV6tu The source code (MIT) is on GitHub: https://t.co/QATeCiuFrw #rstats
0
0
2
@strnr
Stephen Turner πŸ¦‹ @stephenturner.us
3 years
We're growing, and I'm looking for a data scientist with an epidemiology or public health background to join my team! Hybrid/remote friendly. Charlottesville is beautiful. Apply πŸ‘‰ https://t.co/LyAF6m5LMU. My DMs are open for the next few days. #Rstats #Shiny #DataScience
1
15
21
@Danishladytruly
Dora Dahlman
3 months
2
0
5
@strnr
Stephen Turner πŸ¦‹ @stephenturner.us
1 year
For the evening crowd: PLANES: Plausibility Analysis of Epidemiological Signals πŸ“ˆπŸ¦  Blog post πŸ“ https://t.co/75lnSCLKk4 Preprint πŸ“„ https://t.co/MEjh8BpKBl R Package #rstatsπŸ“¦ https://t.co/cxsKGFVEj2 Source code 🧬πŸ–₯️ https://t.co/QATeCivdh4
0
1
2
@jollyuncle
Jolly Uncle - Graphologist & Motivational Writer
3 months
0
0
0
@Naturalis
Izdelek, Th
2 years
0
0
0
@ZeroMyScope
Tiberius
3 months
0
0
0
@ZeroMyScope
Tiberius
3 months
0
1
4
@logo_scientific
Scientific Logo by Subhash
9 months
What is Signature Remedy? ✨ Did you know your signature holds hidden energies that can affect your money, decisions, relationships, and growt #HiddenEnergies #FinancialGrowth #BetterDecisions #StrongerRelationships #PersonalGrowth #PositiveCashFlow #SignatureScience #Numerology
0
0
0
@GenIgnored
matthew scholz
3 years
@PartridgeCG You can look at the infographic on the README from MetScale to get a feel for what you can do with metagenomics: https://t.co/Ybb8XWOJjw
0
0
1
@Epijobs
Epidemiology Job Openings (EpiJobs)
2 years
Data Scientist- Epidemiology, Remote Charlottesville, VA Β  Β  Β #Epijobs https://t.co/YZLq7BX8sf
0
0
0
@SwRI
Southwest Research Institute
1 year
SwRI’s subsidiary, Signature Science, will investigate quantifying low dose ionizing radiation exposure part of a $3.8 million dollar government contract. https://t.co/OVpSVCPV1n
0
0
1
@MIDAS_Network
Midasnetwork
3 years
Signature Science is hiring a Data Scientist. See the job page for more information:
0
0
0
@MIDAS_Network
Midasnetwork
3 years
Signature Science is looking for a Data Scientist with an epidemiology background. Visit the job announcement for more information:
0
0
0
@KristaTernus
Krista Ternus
2 years
Published in ACM Digital Library: SeqScreen-Nano: a computational platform for streaming, in-field characterization of microbial pathogens https://t.co/ahyrNfc2aJ @AdvaitBalaji @traingene
0
0
3
@strnr
Stephen Turner πŸ¦‹ @stephenturner.us
8 months
Happy to see this published today- PLANES: Plausibility analysis of epidemiological signals https://t.co/69zHo5RtS5 GitHub repo: https://t.co/QATeCivdh4 #Rstats pkg on CRAN:
@strnr
Stephen Turner πŸ¦‹ @stephenturner.us
1 year
Something special this week. VP (Pete) Nagraj is the author of this guest post on PLANES: Plausibility Analysis of Epidemiological Signals #rstats
0
3
6