Explore tweets tagged as #exopher
@meghanlarnold
Meghan Lee Arnold
8 years
C. elegans mechanosensory neuron throwing out its trash. #FIJI #exopher #psychedelic
0
4
10
@Madam_Mito
Madam Mitochondria
1 year
Although trafficking of exogenous mitochondria assoc w transfer has been reported through tunneling nanotubes in vivo & EVs (such as exosome and exopher), the phenomenon of substitution has never been recognized in the context of true transfer. https://t.co/sH210lXo0V
2
6
18
@eLife
eLife - the journal
3 years
Giant neuron derived vesicles called exophers are processed by phagocytosis in neighboring skin cells, and the phagocytic interaction promotes exopher production. https://t.co/LwgX6H2YPy
0
7
17
@AndrsHidalgo16
Andrés Hidalgo
5 years
5/ not completely surprising, we found that exopher production was dependent on the #Autophagy machinery of cardiomyocytes
2
1
11
@meghanlarnold
Meghan Lee Arnold
3 years
Timelapse of an mCherry-tagged neuron (bottom right) featuring a recent exopher. the exopher is being actively degraded — wild tubulations and material transfer. ~3 hours. #exopher #degrading #aggregate #AlzheimersDisease
1
1
6
@AndrsHidalgo16
Andrés Hidalgo
5 years
6/ Last piece of the puzzle, we found Mertk to be the phagocytic receptor mediating exopher uptake: Merk deficiency recapitulated the metabolic defects in the ❤️
1
1
14
@meghanlarnold
Meghan Lee Arnold
3 years
40 minutes captured and displayed in 4 seconds. How does the neuron lose more than half its volume?!? #exopher #AlzheimersDisease #cellbiology
0
1
6
@PGhosh87
Priyanka Ghosh
3 years
What an interesting talk on Exopher #isev2023
0
0
2
@meghanlarnold
Meghan Lee Arnold
3 years
A neuron throws out its trash …. Then what?? #exopher #neuron https://t.co/0lhGfa1tk9
0
1
1
@NicolasAvilaJA
Jose Angel Nicolas Avila
3 years
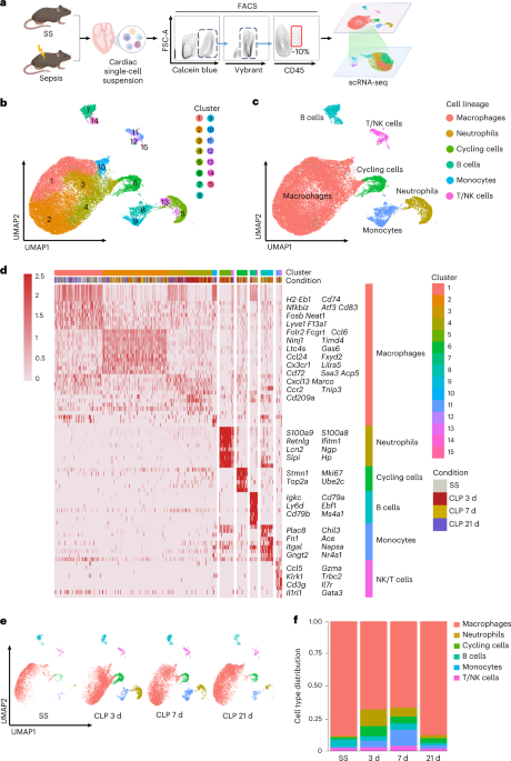
Today in @NatMetabolism , Zhang et al report that sepsis induces extracellular exopher accumulation in heart. Exciting work highlighting, once again, the importance of cardiac macrophages in the maintenance of cardiomyocyte metabolic homeostasis. Cool stuff 👀! 🔽🔽🔽🔽
@NatMetabolism
Nature Metabolism
3 years
Online now! TREM2hi resident macrophages protect the septic heart by maintaining cardiomyocyte homeostasis https://t.co/tssxMvmMA9
1
14
47
@davidjglassMD
David J Glass MD
5 years
Quite sad that misbehaving mitochondria get ejected from cardiomyocytes... you'd think they could get repaired somehow... but instead they're packaged in exopher vesicles and shown the membrane https://t.co/YIRtV3wFBq
3
2
36
@meditaudios
Mark Mantra
4 years
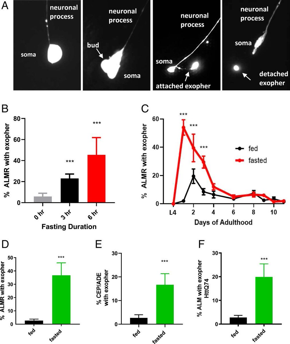
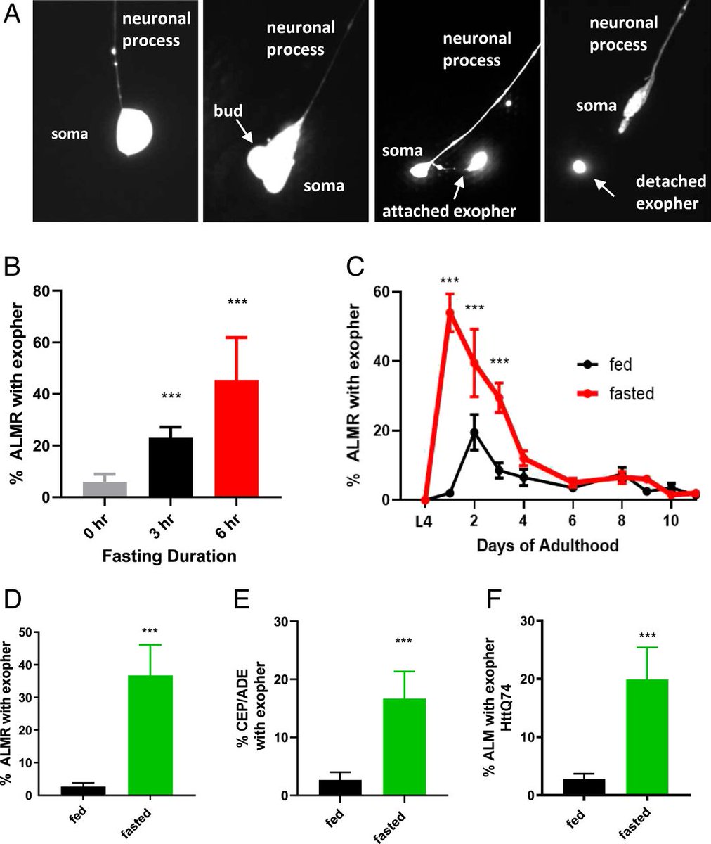
☏ Stress increases in exopher-mediated neuronal extrusion require lipid biosynthesis, FGF ... - PNAS #News https://t.co/0NEzhUg6Ss
0
0
0
@ShorterLab
ShorterLab
2 years
Inhibition of early-acting autophagy genes in C. elegans neurons improves protein homeostasis, promotes exopher production, and extends lifespan via the ATG-16.2 WD40 domain
0
2
8
@CelegansP
線虫論文紹介アカウント
5 years
最近になって、哺乳類の心筋細胞もExopherを放出して異常ミトコンドリアなどを細胞外に捨てることがCell誌に報告された。多くの生物種で起こる現象なのだろうか? 2020年。 #Cエレガンス #Celegans #線虫 #虫の集い https://t.co/H7rrZo1Pmh
0
5
24
@sergiolavandero
Sergio Lavandero
5 years
Cell: A Network of Macrophages Supports Mitochondrial Homeostasis in the Heart. A system of macrophages in the heart supports cardiomyocyte health by phagocytosing exopher particles ejected from cardiomyocytes that contain defective mitochondria. https://t.co/r3alSwPlMz
0
0
3
@NatureAging
Nature Aging
2 years
Online now! Yang et al. show that inhibition of early-acting autophagy genes in neurons extend C. elegans lifespan, improve proteostasis, and increase #exopher formation via the autonomous WD40 domain-related function of ATG-16.2. @kumsta @thehansenlab
1
14
45
@lipidchronicles
The Lipid Chronicles
4 years
Stress increases in exopher-mediated neuronal extrusion require lipid biosynthesis, FGF and EGF RAS/MAPK signalling https://t.co/xAES1GuYTZ (#PNAS)
0
0
1
@kuromiyo
kuromiyo
8 years
抄読会: migrasome, retraction fiber exopher
0
0
1
@GeneticsGSA
Genetics Society of America
6 years
Meghan Arnold: One method for getting rid of the "trash" of protein aggregates involves a dramatic budding and ejection from neuronal cells, called exopher-genesis. #worm19
1
2
4