Explore tweets tagged as #UNSystem
@samueldanielil
Samuel Daniel
2 years
#UN = lies&terroristsupporter organization... This has NOTHING to do,with Israel or Jews orArabs, It simply has something to do, with the composition of hundreds of thousands,millions small puzzlepieces of facts  about un, unrwa&unsystem people.. since the end of communism...
0
0
0
@MalikTayyab97
Malik Muhammad Tayyab
2 days
I had the opportunity to attend the 3-day @UN Forum on Business and Human Rights in Geneva, where I engaged with diplomats, policymakers, and the Chair of the UN Working Group on Business and Human Rights. 🇺🇳 🇵🇰 #DiplomacyInAction #UNSystem #HumanRightsDialogue #GlobalVoices
4
5
8
@DivanAkademi
Divan Akademi
1 year
0
0
3
@bhassanoxon
Bushra Hassan
3 years
A pleasure for @UNPeacebuilding to work with the #DCO and @HelenaFraserUN to advocate for the #Peace Marker as @UN ResidentCoordinators lead the #UNsystem towards achieving #SDGs and #sustainingpeace @UnitedNationsJO @UN_SDG #investinpeace
0
2
12
@AkelloPhillipa
Pinky Powers
2 years
The @GovUganda and @UNSystem in Uganda have launched the Joint Programme for Data and Statistics (JPDS) in Uganda today at Sheraton Hotel, Kampala. #OpenGovUg
0
0
1
@LoweMayor
Mayor of Banjul Rohey Malick Lowe
2 years
This morning, I received auditors from the #UNSystem who came to carry out a Micro-Assessment of #TheGambiaNationalChapter of the #LocalElectedWomensNetwork #REFELA in Africa. It was a long and productive day as it has given us the opportunity to learn and to understand more.
0
7
38
@UNRwanda
UN Rwanda
2 years
They discussed several potential synergies and areas of collaboration as both #MoveAfrika and the #UNsystem share a common interest in defeating poverty, defending the planet, and promoting equity;
1
2
6
@YDunhai
Yu Dunhai
11 months
President Xi Jinping talked with Russian President Vladimir Putin in a video meeting today, saying China and Russia should jointly defend the UN-centered international system and the outcomes of World War Two (WWII) victory.#ChinaRussiaRelations #UNSystem #WWIIVictory
2
3
15
@TamilJanamNews
Tamil Janam
1 year
"ஐ.நா. அமைப்புகளில் மாற்றம் கொண்டுவர வேண்டும்" - கிஷோர் மஹ்பூபானி #UNsystem | #Formerpresident | #KishoreMahbubani | #change | #comments | #tamiljanam
0
1
2
@yukkieNo7
yukkieNo.7
1 year
いつもどこかで戦争が起こり終わらせないのは理由があります 国連関連機関🔍️ https://t.co/moKNZAr0Ac 👇️ 「国連で金を稼ぐ唯一の方法は、戦争に行くことだ (国連職員の)90%は不法占拠している。働いていない人を毎日ビル内で指さすことができる 国連とは何か? 何もない無定形の組織だ」
@Project_Veritas
Project Veritas
1 year
🚨BREAKING: @UN Manager Claims WAR is the Only Way to Make Serious Cash, Says “Lazy” Staff Were Rooting for Nikki Haley for U.S. President over Trump “The only way you make money in the UN is if you go to war… you get paid more.” “90% [of United Nations employees] are
1
147
143
@BssNicolas
#HDF | Nicolas_BSS
2 years
Un rediseño de UnSystem, ahora ya no está desnudo como antes #oc #originalcharacterart #original_character #ArtistOnTwitter
2
1
16
@UNVBangladesh
UNV Bangladesh
2 years
@UN ASG & @UNDP Director of Bureau of External Relations & Advocacy @UlrikaModeer on her visit to 🇧🇩 shares her insights to the value additions of #Volunteering in #UNSystem. She says there is high demand for #UNVolunteers for their strong ability to make valuable social impacts.
0
3
20
@nodaworld
野田CEO
2 years
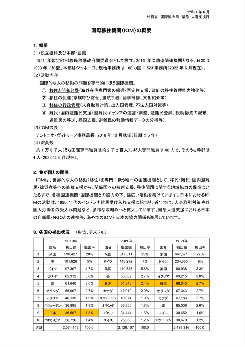
日本で生活する在留外国人は既に320万人を超えており、日本政府は2010年から難民の第三国定住も受け入れている 移民難民の受け入れに歯止めをかけずこのまま在留外国人が増え続けていけば国民の生活は苦しくなるどころか日本人は根絶やしにされますよ ↓国際移住機関 国連HP https://t.co/rmSUm4XLZJ
5
222
306
@MyLovely_Bharat
Lovely Nation Bharat
20 days
When numbers replace principles, global decisions lose moral weight. See how this plays out: https://t.co/qA4xzEGESa #HinduinfoPedia #democraticcrisis #globalstandards #UNsystem #geopolitics
1
0
0
@Green_Mentors
Green Mentors
2 years
🌍 Exciting News! 🌍 Green Mentors is proud to announce that our Director, Dr. Virendra Rawat, will be addressing the 37th Annual Meeting of the Academic Council on the United Nations System on June 21, 2024, at the United Nations University in Tokyo, Japan. #UNSystem #Tokyo2024
0
0
0
@kusiak_agata
Agata Kusiak
2 years
Some highlights from WHO’s 154th Executive Board. 5 public statements delivered. Great learning experience among many dedicated and talented individuals seeking common ground. Reminder that we have far more in common than that what divides us. #EB154 #WHO #UNsystem #publicpolicy
0
0
0
@MutaliBeatrice
Beatrice Mutali
7 months
Honored to represent the UNSystem at the Int'l Day of UN Peacekeepers commemoration in Zambia,themed 'The Future of Peacekeeping.' Zambia's commitment to global stability & its peacekeepers' selfless sacrifice exemplifies the UN's mission to build a world free frm conflict.#PKDay
0
0
7
@AndreasvBrandt
Ambassador Andreas von Brandt
6 months
@WFP⁩ Board Annual Session kicked off in @Rome amidst rising hunger, geopolitical and budgetary challenges. High on the agenda are #localization with communities on the ground and partnerships throughout the #UNsystem.
0
0
2
@SwedenUN
SwedenUN 🇸🇪
2 years
“As a major donor to the #UNsystem, the #MDBs and the #GlobalClimateFunds, Sweden seeks to mobilize additional private capital and strengthen synergies with development cooperation and trade” - 🇸🇪 at the #FfDForum panel on Domestic and International private business and finance
0
3
9