Explore tweets tagged as #StellerLab
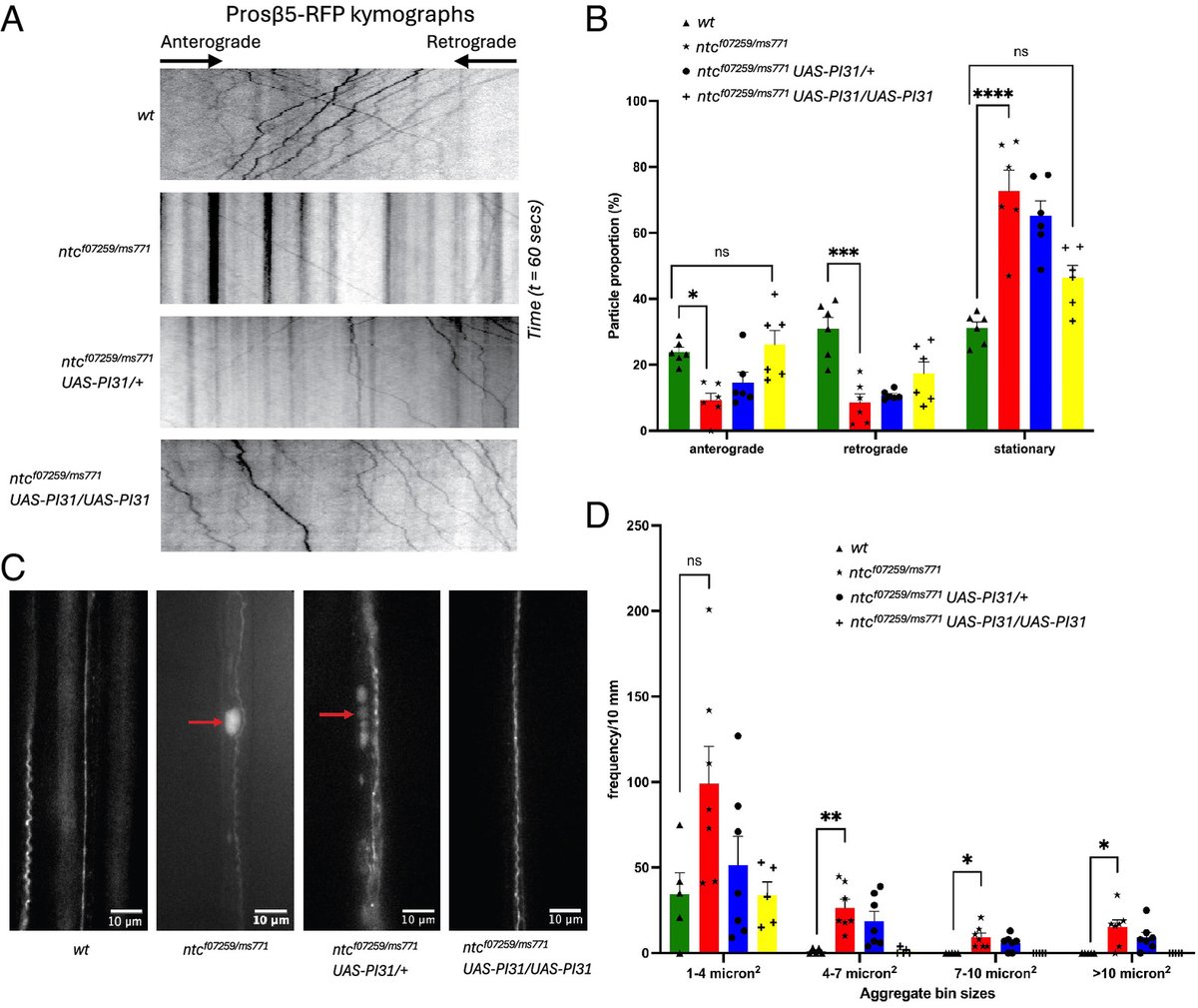
Study from #StellerLab @RockefellerUniv demos that boosting levels of protein PI31 can prevent neuronal degeneration, restore synaptic function & significantly extend lifespan in fly & mouse models of rare genetic disorders similar to #Parkinsons @PNASnews
https://t.co/aiT9GhTE9W
0
0
0
A study from the #StellerLab in @PNASNews finds that boosting PI31 can prevent neuronal degeneration, restore synaptic function, and significantly extend lifespan in fly and mouse models of rare genetic disorders similar to Parkinson’s. #RockefellerScience
https://t.co/ozpzCu5IWf
0
1
6
Huge collaboration with #AbramovLab @InstitutCerveau #StellerLab @mrcppu @fuevfk @AnnaritaSc61420 @drbarbaravona @VincenzoBonifa3 @RMaroofian @StephanieEfthy1 @drpatricklewis @vanessapitz @Clarissa_Rocca @cornelisblauw @Centogene #JoséObeso and many other amazing colleagues.
1
3
5