Explore tweets tagged as #Serotypes
@bmj_rmdopen
RMD Open
10 months
🧬 IgG from patients with systemic sclerosis (#SSc) alters endothelial cell molecular signatures. ✅ Proteomic & transcriptomic changes depend on ANA serotypes. ✅ Anti-topoisomerase-I positive (ATA+) patients form distinct subgroups: 📍Strong endothelial molecular changes,
1
6
15
@CanariesBlue
Blue Canaries (Publius)
1 year
Human Testing Contract from 1/16/25 Safe and immunogenic live-attenuated vaccines against all four dengue virus serotypes were identified and combined into a single-dose tetravalent vaccine, leading to licensing agreements in Brazil, India, Bangladesh, Vietnam, Taiwan, and the US
2
10
32
@DraWataru
Wataru Hayashi (林 航)
3 months
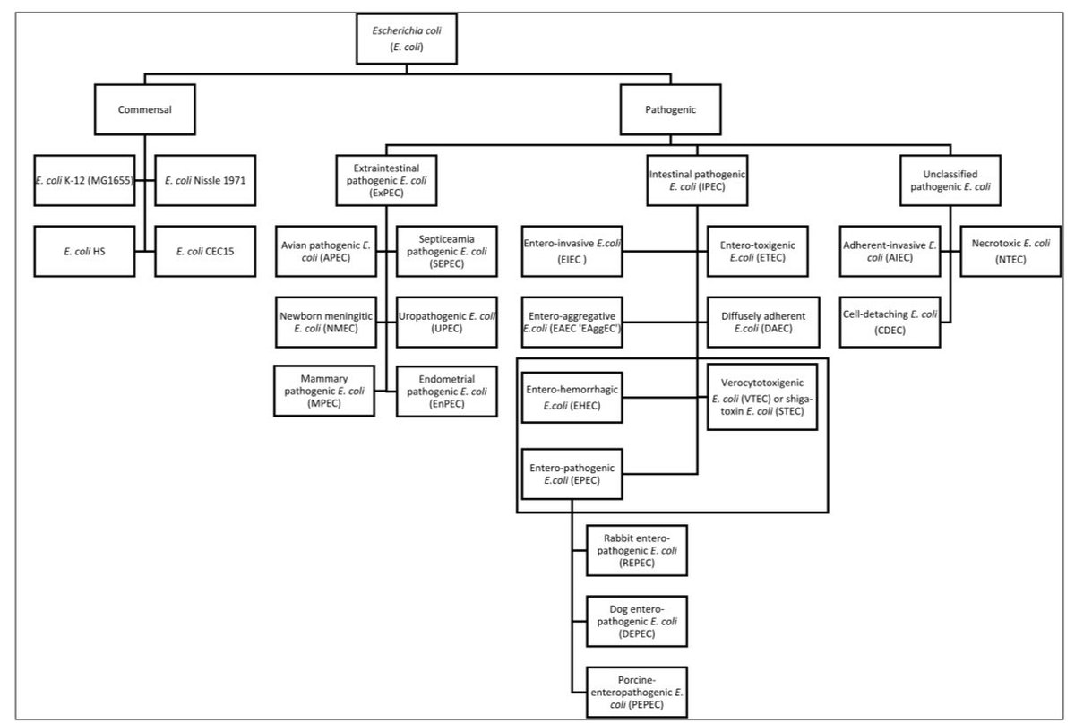
Overview of pathogenic Escherichia coli, with a focus on Shiga toxin-producing serotypes, global outbreaks (1982–2024) and food safety criteria | Gut Pathogens ( https://t.co/enVa3oSGld)
@DraWataru
Wataru Hayashi (林 航)
3 months
A review of the mechanisms that confer antibiotic resistance in pathotypes of E. coli | Frontiers ( https://t.co/BZ5DXwMTvj) @FrontMicrobiol
1
37
90
@kkdelswift
kk
7 months
You can't even blame anyone for the serotypes they make about Indians
@theliverdoc
TheLiverDoc™
7 months
Please don't put your urine inside your eyes. Urine is not sterile. Boomer aunties trying to be cool on Instagram is depressing...and terrifying. Source: https://t.co/SQ5cmpSOfY
2
12
187
@JAMAInternalMed
JAMA Internal Medicine
1 month
Higher-valent #pneumococcal vaccines, PCV20 and PCV21, address shifting serotype patterns in adult invasive pneumococcal disease serotypes; vaccine choice depends on regional strain prevalence. https://t.co/SEuOu75aJj
2
7
24
@ImPeating314
Goku y Broly
4 months
While xe Latinx larp over dead ideologies and over who’s whiter, the Belgians just developed a first-in-class dengue antiviral that targets all 4 serotypes
1
3
18
@Encyclopaedia_
The Encyclopaedia
10 months
Adenoviruses are non-enveloped, icosahedral viruses (~90–100 nm) with double-stranded DNA. Discovered in 1953 from human adenoid tissues, over 50 distinct serotypes exist. 🧵 [1 /7]
1
0
0
@WorldDengueDay
WorldDengueDay
11 months
Test identifies prior infection by #zika virus and all four #dengue virus serotypes #Dx https://t.co/HfLGC9zfiL
0
4
13
@NewsMedical
News Medical
2 months
Gene therapy is evolving, and precise AAV quantification is key to unlocking its full potential. Discover how the Amperia platform delivers fast, reliable capsid detection for multiple serotypes. 🔬⚡️ https://t.co/cCM1wbrVCi #GeneTherapy #AAV #Biotech
1
2
2
@AgriFuturesAU
AgriFutures Australia
2 months
Insights into Salmonella in the Australian #ThoroughbredBreeding industry⚕️🐎 This project explored Salmonella occurrence in horses at vet hospitals and stud farms and analysed serotypes and antibiotic sensitivity patterns of Salmonella isolates to help guide better management.
0
1
2
@CSIR_IMTECH
CSIR-IMTech
1 year
Congratulations to Dr Vijayender Bhlla and the team on publication of the manuscript entitled "Nanocatalysis of silver-nanobioprobe based supersensitive electrochemical detection of Salmonella serotypes targeting virulence protein" in Biosensors and Bioelectronics. @CSIR_IND
1
1
5
@MariePochon
Marie Pochon
1 year
#FCO8 🐑 Par cet amendement, qui a été rejeté par l'extrême droite, la droite et les macronistes, je proposais dans le budget 2025 d'adopter cette enveloppe de 330 millions d’euros pour couvrir les pertes directes et indirectes des deux sérotypes de la FCO et de la MHE.
3
8
18
@SolidEvidence
Marc Johnson
7 months
And if you look at the other locations, most of the serotypes prevalent in Columbia this year were prevalent everywhere. 8/
1
8
136
@SolidEvidence
Marc Johnson
3 months
Most of the Rhinoviruses also circulated in the Spring, but as I’ve noted before, the specific serotypes changed from year to year. 12/
2
6
50
@SolidEvidence
Marc Johnson
7 months
The rhinoviruses have been most prevalent in late Spring, and most of the prevalent serotypes in Columbia last year are not prevalent this year. 7/
1
7
157
@Quantum_Si
Quantum-Si
2 months
Precision matters in gene therapy. In our latest tech note you will discover how @Quantum_Si's protein sequencing platform distinguishes closely related #AAV serotypes by confirming capsid identity at the molecular level. Read the tech note here: https://t.co/oDk9uCwJts #QSI
0
2
11
@chrfbd
Child Health Research Foundation (CHRF)
9 months
At the Global Pneumococcal Sequencing Project’s recent seminar (GPS-JUNO), we had the privilege of sharing Bangladesh’s pneumococcal journey—two decades of genome sequences that are already guiding vaccine policy and promising even richer insights on new serotypes now in the
0
0
1
@Pharmacy_Times
Pharmacy Times
5 months
Community-acquired pneumonia (CAP) remains a major cause of hospitalization among older U.S. adults, with Streptococcus pneumoniae identified in 14% of cases. Many of the serotypes causing these infections are covered in the V116 vaccine, highlighting the need for increased
2
1
1
@Vetitude
Info vétérinaire
6 months
🦠🇺🇸 Épidémie de #Salmonella liée aux 🦎 #geckos : 49 cas, 9 hospitalisations dans 27 États US. 2 sérotypes identifiés Enfants <5 ans touchés https://t.co/zNORIhEFOt
0
2
2