Explore tweets tagged as #Metatranscriptomics
@MyViome
Viome
2 years
🦠🔬 Viome uses a technique called Metatranscriptomics that allows us to assess the microbiome that tells us everything that the DNA does (in terms of species and composition), but also tells us about the RNA (the gene expression of the microorganisms).
1
1
3
@richardktennant
Richard Tennant
3 years
Exciting day in the lab! Our @nanopore P2 solo has arrived 🎉. Perfect timing as we embark into the world of soil metatranscriptomics 🧬 🌱
1
5
53
@ISME_microbes
ISME - International Society for Microbial Ecology
6 days
The ISME Early Career Scientist Committee is glad to spotlight @michielperneel, PhD student at VIB-Ugent Center PSB & @VLIZnews, and his paper "A case for absolute gene expression estimates in microbiome studies using metatranscriptomics" https://t.co/750k526s6J (1/2)
1
3
10
@JuniaSchultz
Júnia Schultz | PhD
2 years
Super proud of our PhD students! Both presented their work on hydrothermal vents from the Red Sea - Isabel is using several geochemistry approaches combined with metatranscriptomics, and Sharifa is deciphering the microbial communities and their potencial functionalities. 👏👏
2
2
22
@fmartin1954
Francis M. Martin
2 years
After a solid 10 years of work, our paper in @NewPhyt is out! We dove into the world of fungi using metatranscriptomics to explore how ectomycorrhizal, saprotrophic, and pathogenic guilds play together (or not) in various forest soils across different biomes🍄 #JGI @INRAE_Nancy
6
68
305
@polybioRF
PolyBio
9 months
Dr. David Price is investigating the role of lung dysfunction in Long Covid: “We’re sampling bronchoalveolar lavage fluid and transbronchial biopsies… what we plan to do is metagenomics, metatranscriptomics & RNA seq… to get some idea of the pathogenesis of LC at the site of
7
42
110
@metalichen
Gulnara Tagirdzhanova
1 year
New #preprint alert! #Lichen symbiosis is a great conundrum: how can multiple microbes create a large, 3D, and structurally complex organism? To answer this question, we used metagenomics, metatranscriptomics, and a bit of protein structure modeling 🧵1/7 https://t.co/ePnxi1VmYn
2
67
190
@NewPhyt
New Phytologist
2 years
Metatranscriptomics sheds light on the links between the functional traits of fungal guilds and ecological processes in forest soil ecosystems Auer et al. 📖 https://t.co/R2o3bAGi52
0
17
72
@TrendsPlantSci
TrendsPlantSci
1 year
Plant–microbiome dynamics through spatial metatranscriptomics and network biology https://t.co/1cF4Ys1STt
0
33
96
@stephenmarek2
Steve Marek
1 year
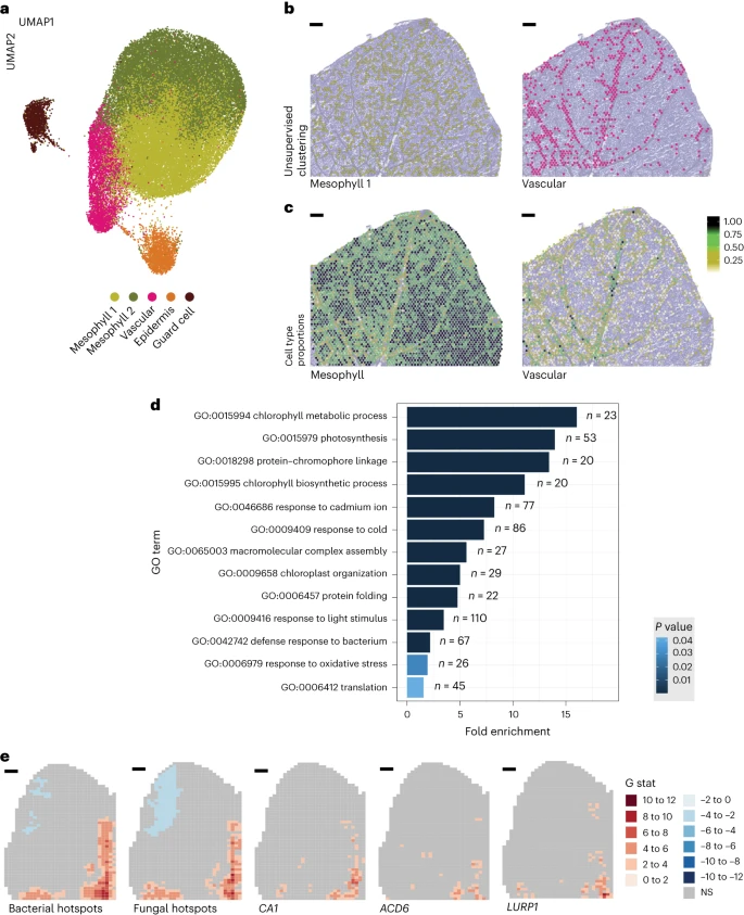
Spatial metatranscriptomics resolves host–bacteria–fungi interactomes. Nat Biotechnol 42, 1384–1393 (2024). https://t.co/ytnuJzv8ya
0
11
25
@metalichen
Gulnara Tagirdzhanova
10 months
Our study on #lichen #symbiosis is out in @CurrentBiology! How can multiple microbes create a large, 3D, and structurally complex organism? To answer this question, we used #metagenomics, #metatranscriptomics, and a bit of protein structure modeling 🧵1/7
3
56
239
@EvolvedBiofilm
Akos T. Kovacs
1 year
Jennifer Pett-Ridge @Jeffinerca, Lawrence Livermore National Laboratory, on how soils work: a modular approach using metatranscriptomics #ISME19
1
6
26
@NatureBiotech
Nature Biotechnology
2 years
Spatial metatranscriptomics resolves host–bacteria–fungi interactomes https://t.co/kIYGiOVgoj
3
58
198
@VLIZnews
Flanders Marine Institute - VLIZ
19 days
Congrats to @michielperneel on defending his PhD (@VLIZnews, @VIBLifeSciences & @ugent)! 🎓 His research reveals how plankton in the North Sea shape oxygen production and marine food webs, using metatranscriptomics to uncover their hidden daily lives. 🌊 👉 Read more
0
2
10
@RMassanaM
Ramon Massana
2 years
After 20 years, again in an oceanographic vessel, in the middle of the Atlantic. Sampling for metatranscriptomics, picoeukaryotic counts and grazing. A pleasure to sample again the CTD! Grateful to Pep Gasol @pepgppepgp for inviting Irene Forn and me to the MICOLOR2 cruise
1
0
80
@MicrobialMarie
Marie Simonin
1 year
It was our great pleasure to host Simon Law and Katia Taylor coming from @CSIRO Australia. Really cool research on plant microbiota assembly and crop residue management using metatranscriptomics 🌱🦠 Exciting collaborations ahead thanks to CSIRO-@INRAE_France linkage program
0
3
23
@MicrobiomeJ
Microbiome
1 year
Metatranscriptomics-guided genome-scale metabolic reconstruction reveals the carbon flux and trophic interaction in methanogenic communities https://t.co/zb1QhYRbx9
0
5
22
@Microseq_ASM
MicroSeq2025
2 years
Using veterinary diagnostics and metatranscriptomics of archival samples, @jonathon_mifsud describes arctocephalus forsteri papillomavirus 1 (AfPV1), a novel papillomavirus in New Zealand Fur Seals. #MicroSeq2023
0
3
14
@OfficialSMBE
Society for Molecular Biology and Evolution
5 months
Eugene Koonin, Distinguished Investigator at the National Center for Biotechnology Information, will give the second Keynote speech of #SMBE2025. "The world of viruses and its evolution through the lens of metagenomics and metatranscriptomics" 2025.07.21 | 18h00 (online)
1
0
10