Explore tweets tagged as #HU331
@FGC7FGC4316
هذيل FGC7/FGC4316
3 years
﷽ يسرنا أن نعلن لكم عينة مهمة جداً من قبيلة بني أسد بن خزيمة بن مدركة الخندفية صاحبها:خليل عزيز الاسدي رقم العينة:59516 🔥⚔️ موجبة للتحور HU331 ب جوار أخويه التاريخيين كنانة إبن خزيمة fgc4302 الهون إبن خزيمة fgc11722 من دولة تركيا محافظة اورفا مرحبا يا بني اسد✋🏽⚔️🔥
33
85
103
@kinanahdna
بني كنانة DNA
2 years
بالتعاون مع الدكتور عمار العاني من مشروع العراق الجيني،يسرنا إعلان نتيجة BigY للأخ / خالد الأسدي،من أورفة (الرها سابقاً)-تركيا🇹🇷 والتي جاءت أسفل التحور HU331 المتفرع من التحور FGC4316"والذي يجمع أسفله قبائل مدركة بن إلياس" علماً أن هذه العينة هي العينة الثانية المطورة لبني أسد
17
77
99
@_b2li
معد | أمير قيسي
1 month
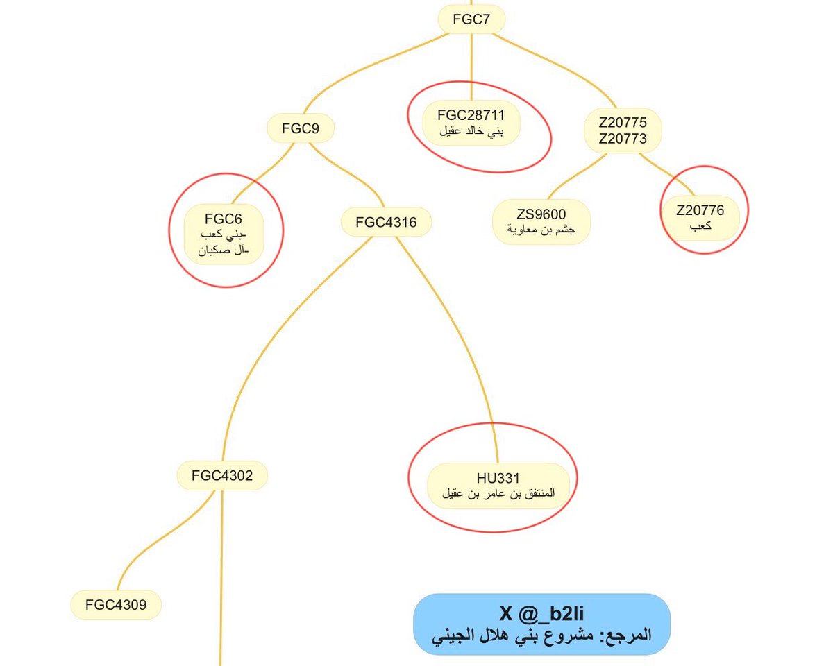
فقط عند المتهللة: كعب Ultra Hu331 كعب عادي Z20775 كعب بلس+ Fgc6 كعب العادي يلتقي بجشم على Z20775 قبل بني هلال Fgc4302 والترا كعب Hu331 يلتقي بهلال Fgc4302 على Fgc4316 قبل كعب بلس+ Fgc6 مشروع اتصالات هذا ولا مشروع جيني ودي أعرف كيف فيه ناس ي��بلون طرحهم الجيني ويدافعون عنهم 😅⁉️
5
7
14
@FGC7FGC4316
هذيل FGC7/FGC4316
3 years
وهذا النص يؤكد تواجد بني أسد بن خزيمة الصورة الاخرى ل عينة قديمة من بني أسد بن خزيمة #HU331 #أسد_إبن_خزيمة
0
23
28
@FGC7FGC4316
هذيل FGC7/FGC4316
3 years
﷽ يسرنا أن نعلن لكم عينة مهمة جداً من قبيلة بني أسد بن خزيمة بن مدركة المضرية صاحبها:عبدالرحمن يلدز الاسدي رقم العينة:59515 🔥⚔️ موجبة للتحور HU331 ب جوار أخويه التاريخيين كنانة إبن خزيمة fgc4302 الهون إبن خزيمة fgc11722 من دولة تركيا محافظة اورفا مرحبا يا بني اسد✋🏽⚔️🔥
40
95
105
@_b2li
معد | أمير قيسي
12 days
ومازال #قروب_النبحة عاجزين عن إثبات إسقاط مشروعهم المتهلل لماذا يوجد ثلاثة كعب تحور يلتقي بجشم المزعومة وتحور اسقطوا عليه المنتفق يلتقي بFgc4302 قبل كعب الثالث Fgc6 سميتهم: كعب Pro Z20774 Fgc6 كعب برو ماكس Hu331 ميني كعب ولماذا عمر التقاء جشم المزعوم 900 سنة وكعب20774 1300سنة؟
3
7
21
@kinanahdna
بني كنانة DNA
8 years
تحديث لأعمار التحورات الرئيسية أسفل FGC4316 وهي: FGC4302 خط كنانة= 2000 سنة FGC11722 خط بني الهون (عضل)= 1650 سنة HU331 خط بني أسد= 2100 سنة
0
7
4
@abo_saad057
أبو سعد العبدلي
3 years
يلدز ��لأسدي مرحبًا بك #بني_أسد #hu331
4
19
22
@kinanahdna
بني كنانة DNA
7 years
استكمالاً لفحوصات التحور HU331 الفردية، فقد خرجت نتيجة القريشاب الكاهلي من السودان سالبه له وغالبا في خط الأموي من سنار السودان اسفل FGC4316
1
4
5
@q8_kanon
عبدالرحمن الخصيلي
5 years
يسرني اعلان نتيجة Big Y-700 للعينة رقم 475633،لأسرة المريسي من آل مغيره من بني لام/طيء بمملكة البحرين🇧🇭 موجبة جينيا للتحور الأسدي HU331/HU326 المتفرع من التحور المدركي FGC4316 ويجدر بالذكر أنا بني أسد بن خزيمة وطيء من أشهر الحُلفاء العرب بالجاهلية. رقم العينة في الواي فل YF80615
17
57
70
@_b2li
معد | أمير قيسي
1 month
آخر تغريدة عن المتهللة هل تعلم أن سقف الهلالية لدى مشروع المتهللة هو التحور Fgc4302؟ وأنهم لايعتبرون متهللة حرب هلاليين ولايذكرونهم في مدونتهم؟ باعتبار أن التحور Hu331 الموازي لFGC4302 عندهم للمنتفق من عقيل؟ وFgc4309 خط هلالي مجهول؟ متهللة حرب الي على Z20775 وZS7241 راحت عليكم
2
9
18
@_b2li
معد | أمير قيسي
4 months
أربع تحورات عقيلية لاتلقتي ببعض بحسب إسقاط مشروع هلال 4753 : التقاءات عقيل أسفل Z20777 بأعمار صغيرة 1300 والتقاءات داخلية تحت الألف سنة وتلتقي بجشم قبل هلال. وحتى عمر التقاء جشمهم 1250 و 900 سنة. HU331 ثلاث عينات من ركاب المنتفق ، قال عبد الجليل الطاهر : بنو ركاب اتحاد عشائري.
@_b2li
معد | أمير قيسي
4 months
مشجرة التحور الهلالي المزعوم بحسب إسقاطات مشروع بني هلال FTDNA -زغبة المزعومة أربع تحورات أسفل4753 مباشرة لم تلتقي بعد -أولاد نايل زغبة ZS8273 يلتقون مع رياح المزعومة قبل التحورات الزغبية الأربع -تكتل لقبائل المعقل 4756 وليس لهم مور��ث هلالي -رويبة المزعومة ببحر الأثبجFGC48131
3
4
12
@gnral1695
جنرال⭐️
1 month
{فمن حاجك فيه من بعد ما جاءك من العلم فقل تعالوا ندع أبناءنا وأبناءكم ونساءنا ونساءكم وأنفسنا وأنفسكم ثم نبتهل فنجعل لعنة الله على الكاذبين] قبائل أسد HU331 مذكورة في مشجر قبل الحمض ١-بنو الصعب:النعام ٢-أحفاد الصحابي عكاشة:العكاشي ٣-الغنامي:بنو غنم بن دودان ٤-عينة أسد معا جيس
6
12
21
@FGC1721_J1
حسن بن عبدالله
2 years
📚 الشيخ علي بن خلف العكاشي الاسدي رحمه الله ( ١٨٩١ -١٩٥١ ) الشيخ علي بن خلف شيخ قبيلة بني أسد في تركيا. يشتهر بكرمه. وهو من بني عكاشة . حارب في حرب الدردنيل وحارب مع قبيلته في تحرير أورفا ضد الفرنسيين. قبيلة بني اسد لا احد يستطيع ان يمحي ذكرها وتاريخها ونسبها . #HU331
@FGC1721_J1
حسن بن عبدالله
2 years
📋 الشيخ عبد الحميد بن علي العكاشي الاسدي شيخ قبيلة بني" أسد " في تركيا 🇹🇷 قبيلة اسد المضريه من اشهر القبائل العربيه في عرب تركيا #FGC7 #HU331 #بني_اسد بن خزيمة
0
6
9
@kinanahdna
بني كنانة DNA
5 years
#تحديث: ظهر مؤخراً التحوّر الفرعي (FGC58373) أسفل FGC4316 ليجمع لأول مرة بين التحوّرين (BY37632 - ZS11906) كتحور جامع لهما ليتقلص عدد الخطوط أسفل FGC4316 لخمسة خطوط بدلاً عن ستة سابقا. ثلاثة منها تتقارب ماركريا بشكل ملحوظ دون البقية حسب موقع YFull، ألا وهي: FGC4302 FGC11722 HU331
6
28
29
@DNASyria
Y-DNA Sequencing in Syria 🧬🇸🇾
2 years
بالتعاون مع الأستاذ أبو راشد @Mjzif ظهرت نتيجة فحص فرع آل الحاج حسين من جنيدات عبطين، حلب وظهرت نتيجتهم مع آل طبق الجنيدي على تحور الجنيدات Y537531 المتفرع عن التحور الخاص بقبيلة بني أسد الخندفية HU331 من التحور FGC7 من السلالة J1. وبانتظار معرفة زمن الالتقاء في Yfull مبارك لهم
6
19
33
@Nayef_Abdelaziz
نايف بن عبد العزيز أبو مصلح
3 months
@Ashagalsmt @Boabdulwahab15 السهيلي يحاول تفسير حديث ضعيف فتوصل لهذا المقتضى، وقوله لا يُعْتَبَر ضمن مما ينظر إليه في علم النسب، أما الذي يُنظر إليه فهو قول من قال أن عنزة بن أسد إنما هي من أسد بن خزيمة بن مدركة وليست من أسد بن ربيعة، وهذا يفتح لأبناء التحورين HU331/FGC7 و ZS2006/BY8 مجالاً لدراسة العنزية!!
1
0
1
@TamimiSaadi
(أبو صالح) الزيدي التميمي
2 years
10- كما أننا لا ننكر تكتلات بنو خزيمة بن مدركة الذين اجتمعت فروعها على التحور #KHU477 الذي يمثل #خزيمة ؛ وهو: 1- تحور #FGC4302 الذي يمثل #كنانة . 2- تحور #FGC11722 الذي يمثل #الهون . 3- تحور #HU331 الذي يمثل #أسد . 👇 https://t.co/1QCbUkWuCI
1
16
20
@DNASyria
Y-DNA Sequencing in Syria 🧬🇸🇾
2 years
بالتعاون مع الأستاذ أبو راشد @Mjzif: ظهرت نتيجة فحص الجينوم الشامل Whole Genome Sequencing لعينة رقم 41532، آل طبق من عشيرة الجنيدات ذات الموروث الحسيني، الأصل من ريف حلب الجنوبي على التحور HU326 المنحدر من FGC7 من السلالة J1 وفق التسلسل الآتي: J-FGC7>FGC7936>FGC4316>HU331>HU326
6
10
27