جنرال⭐️ Profile
جنرال⭐️

@gnral1695

Followers
169
Following
402
Media
90
Statuses
4K

Joined September 2024
Don't wanna be here? Send us removal request.
@YyDefy6474
badr
26 days
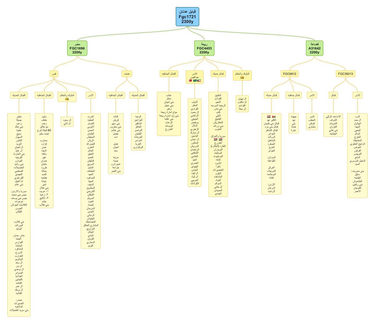
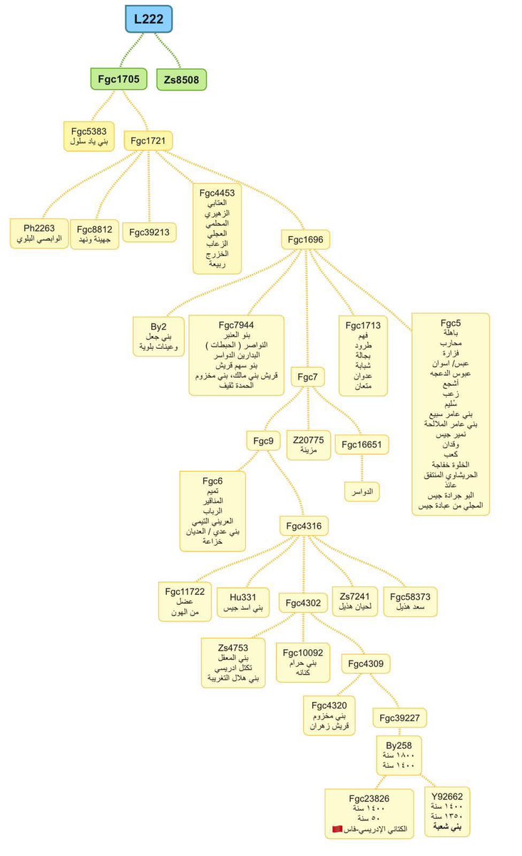
@gnral1695 @LAB1343 @Faleh_Hujailan @mmdlsrft5 راحت عدنان اجتمعت قضاعة ومضر وربيعه l222
0
1
1
@tahtam809
عبدالله بن منصور
8 hours
الشمس مايغطيها الغربال ياجنرال ،،✌️
@gnral1695
جنرال⭐️
10 hours
@Farook227607 @Clutch375720 @LAB1343 @Faleh_Hujailan @YyDefy6474 بناء على المشجرة رقم1التاريخية التي دونها اهل النسب ثم ب فحص جميع من ذُكر ف المشجرة رقم 2 قضاعة وربيعة ومضر ثم ب إجتماع من فالصورة3معا السواد الاعظم للأزدfgc4415 و مذحجby8 وهؤلاء جميع العرب ف الجزيرة واخوة الاسماعيلية الاسحاقية واصرح إلياس بن مضر مع القيسية في الصورة الاخيرة
0
1
3
@br9g7r
بريك القحمي
9 hours
إظهار الحق بمقطع مدته 2:44 حيث فيه : 1 - تسلسل نسبي صريح 2 - جينات صريحه 3 - ٥٠٠ هـ : جبل مزينة / ٧٠٠ هـ : جبل صبح لحمد لله دائما وأبدا ،،
@br9g7r
بريك القحمي
4 days
حجة المزورين شرواه هي الفهرس ولكن المصيبه الأعظم ان البدراني حينما فرغ الوثيقه المؤرخه عام ١٢٠٢ هـ قصها ولم يذكرها كامله وهي اللتي تدل على ان بريك ولد مسعود بن بريك ، وتبغونه يحطهم في صبح! بالوثيقه اللي يسار : فصحة البيعه عن مسعود، لانه جد والجد اب تفريغه : فصح ان يبيح وشراه!
1
2
10
@FGC445328933
FGC4453 - كنانة بني تغلب
12 hours
#كتاب معجم البلدان والقبائل في شبه الجزيرة العربية والعراق ... يذكر أنا أبل #كنانة وخيلهم فهي من احسن الحيوانات في #العراق وأحسن سلالاتهم من الخيول هي الهرقة والنصبة والوضنة .. الدريسات كنانة التغلبية FGC4453
1
5
11
@tahtam809
عبدالله بن منصور
16 hours
الاخوه em78 لانزايد على عروبتكم لكن الانساب تدرس كما هي على ارض الواقع وماحدث من تكتلات القبائل والتقاءاتها لايتعارض مع عروبتكم ولكنه بالتاكيد ينفي اسماعيليتكم جينيا قولا واحدا وانتم على افضل تقدير سبأيين جينيا او قتبانيين او من احد المكونات القديمه في المنطقه ولما تكاثر
1
3
16
@bsrmnd
علي—هوازن FGC2
13 hours
@Clutch375720 @gnral1695 ونعم في بني عامر بن صعصعه fgc2الهوازنيه تحور ملكي بامتياز
0
1
1
@shaiealharthie
شايع عيضه الحارثي
4 years
@abdallhrashed ماذكره أبو علي الهجري من قبائل عدوان موجودين في موقع عدوان الأصلي وبعضها محتفظ بنفس الأسم بنو زائد ( الزود ) قبيلة كبيرة من عتيبة في السروات وبنو علقة ( العلقي )موجودين أيضاً في نفس الموطن ضمن عتيبة وبنو ضرب ( الضربي ) موجودين مع بني الحارث في ميسان وعب�� متعان
4
3
10
@abdallhrashed
عبدالله بن راشد الجش
4 years
نقاش علمي للفائدة قال أبو علي الهجري (المتوفى 300 هـ - 912 م) : من قبائل عدوان بنو زائد وبنو وهدان وبنو عُلقة وبنو ظرِب وعبس وبنو ناجية . ذكر في النص 6 قبائل من عدوان فماهي وأين هي الآن ؟ من لديه علم فليشارك مشكورا
4
14
24
@FGC44537
فارس ربيعة
15 hours
الحيدري 1299هـ بني ويس وهم الأوس لا يعلم اهم اوس طابخة او اوس حارثة طيء او اوس مناه بن النمر بن قاسط العزاوي يقال انهم من اوس وتساكنهم عشائر من ربيعة (بني زيد) وعلى الاطلاق يقال انهم من ربيعة. وهم على خط النمر بن قاسط FGC4453
0
3
11
@SadeqAlwahab
Dr. Sadeq AlAbdulwahab
2 days
يسعدني إن اعلن نتيجة فحصي الجيني الذي ظهرت على تمحور J-FTA2334 و هو فخذ من تمحور J-ZS4273 المنسوب الى قبيلة آل مُقدَّم العقيلي العامري الهوازني من نسل التمحور J-FGC78837 المنسوب إلى عامر البحرين من نسل التمحور J- FGC2 المنسوب لبني عُقيل
11
9
25
@Clutch375720
الحسناوي المعقلي
18 hours
قبيلة آل مُقدَّم العقيلي العامري الهوازني من نسل التمحور J-FGC78837 المنسوب إلى عامر البحرين من نسل التمحور J- FGC2
@SadeqAlwahab
Dr. Sadeq AlAbdulwahab
2 days
يسعدني إن اعلن نتيجة فحصي الجيني الذي ظهرت على تمحور J-FTA2334 و هو فخذ من تمحور J-ZS4273 المنسوب الى قبيلة آل مُقدَّم العقيلي العامري الهوازني من نسل التمحور J-FGC78837 المنسوب إلى عامر البحرين من نسل التمحور J- FGC2 المنسوب لبني عُقيل
1
2
4
@tahtam809
عبدالله بن منصور
15 hours
اهب مااكذبك ياكذبان 😂😂😂 عالعموم يقال "مابعد الكفر ذنب"يعني لايستغرب الكذب من مزور فضحه الله ولم يطرف له جفن،، يكذب بغباء ويحلف انه فحص بنفسه كل القبائل او جلها وانا احلف انه يكذب كذبا صراحا ،، ثم يزعم بمنتهى الغباء ان هناك ٢٤٠٠٠ عينه مخفيه على سلالته ،، والحقيقه اني اربأ
0
3
5
@almasrhy
عبدالله مسرحي ✈️
1 day
إذا لقيت سائح عندنا في السعودية ، لا تحاسب عنه 💵❌ 🇺🇸 الأمريكي ما يدفع عنك. 🇬🇧 البريطاني يحاسبك على الكاتشب. 🇹🇷 التركي يعطيك سعر اعلى من المحلي. 🇩🇪 الألماني يدفّعك حتى السنتات. 🇸🇪 السويدي ياخذ بقشيش قبل الحساب. 🇳🇴 النرويجي يقول الدفع مسبق ولا مافي طاولة. 🇪🇸 الإسباني يحاسبك على
729
2K
13K
@N_BMi
نايف العِلْياني Naif Alolyani
1 day
@Eyaaaad كلنا من عشاق جمال الخبر واهلها .. وزادها جمالاً وعطراً زميلنا محمد الحمادي بوصفة الرائع المدعم بتواريخ ومسميات معالم وليس غريب على محمد هذا الجمال وهذا السرد الأنيق وهذا التجلي في الوصف فهو: أديب وشاعر وله في القلب مكانة.
0
25
31
@LAB1343
أَبُوالفَازِعَة القَيْسِيّ
2 days
يا ابو مشعل بنو مجنون من كلاب هذول في الفيوم الله يسلمك مالهم اي علاقة بمجانين لحيان هذيل وافاة علم الانساب هي تشابه الاسماء
@shs447
أبو مشعل _99
3 days
رحم الله إبن الكلبي المجانين من عامر بن صعصعه هل هم مجانين حرب على fgc7 ربيعه (المجنون ) بن عبدالله بن عبيد (أبي بكر ) بن كلاب بن ربيعه بن عامر بن صعصعه عبدالله (المجنون ) بن ربيعه بن جعده بن كعب بن عامر بن صعصعه التحور fgc7 على بعد خطوات من عامر بن صعصعه
2
1
3
@Clutch375720
الحسناوي المعقلي
2 days
النتائج الجينية لقبيلة سفيان على التور FGC2
@aljynwm99201
مشروع الجينوم المغربي
2 months
يسرنا الاعلان عن 6 نتائج من بني مالك و سفيان من المغرب موجبة للتحور fgc2 71679: محمد فروحي 71680: كمال بن طيبي 71681:محمد الحمراوي 71687:يوسف القاضي 71688:احمد الشتوي 71689:انس مرزوق نشكر الاستاذ عبدالرحمن الخصيلي تكلفه بالفحص التفاصيل اسفل التغريدة
2
5
6
@ALAYETHI
مجد السنبسي
1 day
إِنّي مِن قُضاعَةَ مَن يَكِدها أَكِدهُ وَهيَ منّي في أَمـانِ #KHU456 🇸🇾
12
11
46
@FGC44537
فارس ربيعة
2 days
القطامي التغلبي (ت 101 هـ): وذكر تزعمُ بنو الأوسِ مناةَ بنَ النمرِ بنِ قاسط، وليس إخوتُهم بنو الخزرجِ بنِ تيمِ اللهِ بنِ النمر، لأن الخزرجَ أفضلُ نسبًا وأشرفُ. النمر بن قاسط J-ZS10558 المتفرع ربيعة بن نزار FGC4453
0
4
14
@crm_200
Ghandour
2 days
عاجل - المخابرات المصرية تبلغ نظيرتها في الصومال ببدأ #الامارات استئجار طائرات شحن ااثيوبية لتتخطي المقاطعة وتنقل مرتزقتها الي ارض الصومال. الصومال ترفض منح تصريح عبور لطائرات شحن اثيوبية اجوائها
26
399
3K
@nasserr0_o
fgc7 nasser fgc6
2 days
@Arab22History @gnral1695 @shs447 @d_nayel @FGC7_TMIM @Clutch375720 ابد طب وتخير ماعندنا اغلا منك اي موروث تحت امرك عندنا كندي معتق وتقريبا قبيلة بائده مالها والي وعندك موروث ربعي بكري قديم وحليو ويمدحونه ويركب همام بن مره اما تمد يدك على تميم نقطعها يالصانع 👍🏻
2
1
2