Explore tweets tagged as #ApproximateBayesianComputation
Very proud of @UoExeterCEC MSci students. In two days of #statisticalsafari we've survived #leastsquares, #maximumlikelihood, #bayesian regression and #approximatebayesiancomputation. And an invasion of #Cornish piskies!
0
1
15
#mdpientropy "Phylogenetic Curved Optimal Regression for Adaptive Trait Evolution" https://t.co/Esn9TthSH9 adaptive #traitevolution
#approximateBayesiancomputation
#geometricBrownianmotion
0
0
0
New paper out! Measuring the #Luminosity #function of #galaxies with #ApproximateBayesiancomputation.
0
0
2
#SpecialIssue "Bayesian Methods in Bioinformatics", is open for submission! https://t.co/hjkv0lvVlh
#data and #knowledgefusion
#approximateBayesiancomputation
#probabilisticgraphicalmodels
0
1
2
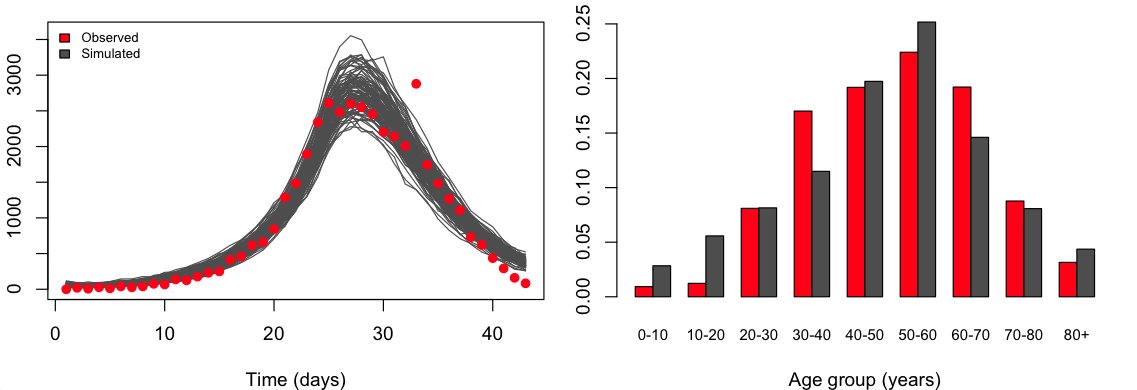
Using #ApproximateBayesianComputation for a good cause: parametrising age-structured model of #Covid19
https://t.co/Y3c1aJVd67
0
3
16
@khanh_n_dinh’s group developed a faster, more efficient #RandomForest based #ApproximateBayesianComputation to make mathematical modeling more reliable across disciplines. Read more: https://t.co/eQdeQnn7F7
0
1
1
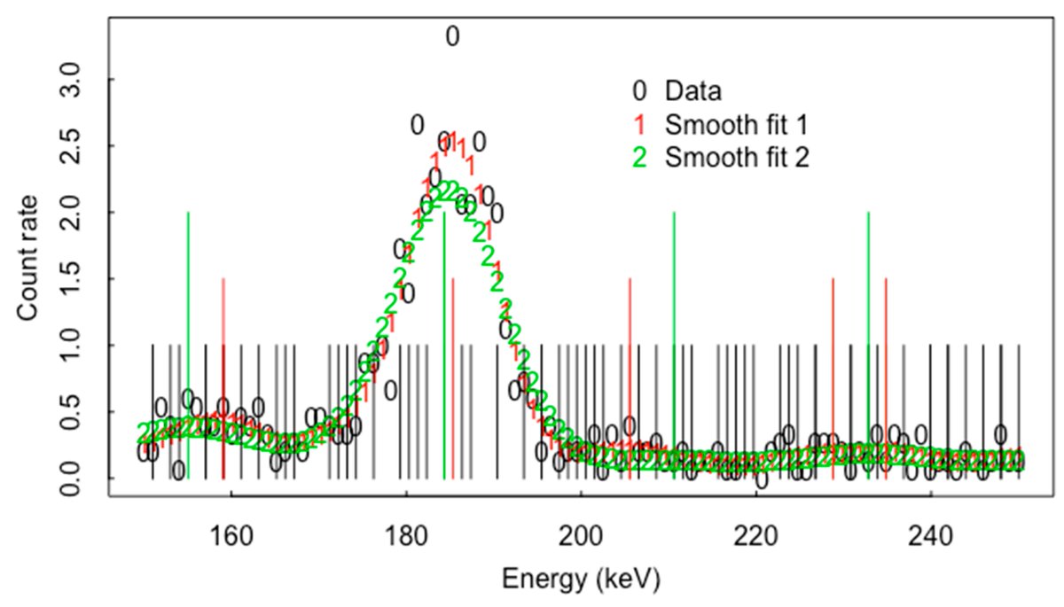
[Article] Application of the Approximate Bayesian Computation Algorithm to Gamma-Ray Spectroscopy Full #openaccess @ https://t.co/2z70OmxVa2
#gammaspectroscopy
#peaklocation
#approximateBayesiancomputation
#radioisotopeidentification
#algorithms
0
0
0
BioDecoded Daily Digest | January 23, 2019 https://t.co/3on0Fi0pHY
#DNA #DrugDevelopment #DeepLearning #ApproximateBayesianComputation #senescence
0
0
0
The "excellent and indispensable" Handbook of #ApproximateBayesianComputation edited by @ABC_Research now out in paperback at a great price! https://t.co/7sAyNIvcXJ
#rstats #statistics #datascience
0
7
10
We'll be running training workshop for ecologists in #ABC #approximatebayesiancomputation at the #BESSFE meeting this Dec @BritishEcolSoc
0
7
2
Approximate Bayesian computation with deep learning supports a third archaic introgression in Asia and Oceania | Nature Communications https://t.co/D4LQvVDNEs
#DeepLearning #ApproximateBayesianComputation
0
0
1
0
0
0
Videos from the BIRS ABC workshop: https://t.co/YnscsW4ecY
#ApproximateBayesianComputation #Statistics #machinelearning
0
0
0
@kareem_carr @TimNovikoff Real advantage for #julialang, however, in #ApproximateBayesianComputation where our recent #julialang implementation beats our earlier Python by miles. Where complex models need to be simulated it is imho easier to get performance in Julia
0
2
4
Towards Machine Learning Systems Design #approximateBayesianComputation
0
0
0
New research paper published 🙂 https://t.co/dXfyippN1N
#ApproximateBayesianComputation
#SpatialTemporalRainfall
#poissonclusterprocess
0
0
1
I look forward to @iamdavecampbell's upcoming seminar on #ApproximateBayesianComputation! http://t.co/WEdHP4Dd3M Thanks @tavisrudd/@reiver!
1
1
0
#ApproximateBayesianComputation computes the posterior P(θ|Data) with the intractable likelihood P(D|θ): generate param. θ from prior & use them to simulate Data; if Data are similar to the raw data, we select these θ to approx P(θ|D). https://t.co/0ewtsJPlix
#readingOfTheDay
For efficient sampling in high dimensional distr, we use #MarkovChainMonteCarlo. Given a prob distr π on a set Ω, MCMC generates random samples of Ω w/ distr π by forming a Markov Chain with stationary distr π and simulating the chain. https://t.co/1QYZcHjXzU
#readingOfTheDay
0
0
0
Nonparametric Bayesian stochastic model updating with hybrid uncertainties #Stochasticmodelupdating #ApproximateBayesiancomputation #Nonparametricprobabilitybox #Staircaserandomvariable #Bhattacharyyadistance
0
0
0