abdallhrashed Profile Banner
عبدالله بن راشد الجش Profile
عبدالله بن راشد الجش

@abdallhrashed

Followers
28K
Following
7K
Media
2K
Statuses
15K

باحث في التاريخ و الأنساب و نتائج الحمض النووي DNA للقبائل العربية | مدير مشروع FGC1713 الجيني

المملكة العربية السعودية
Joined September 2011
Don't wanna be here? Send us removal request.
@abdallhrashed
عبدالله بن راشد الجش
5 years
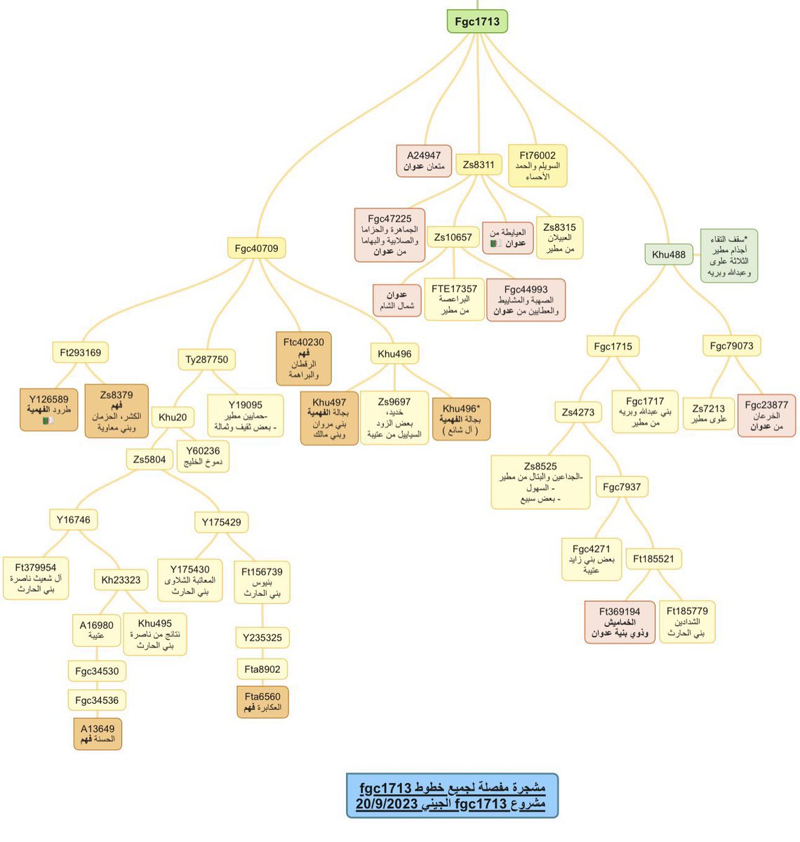
ـ النسب الصحيح لقبيلة مطير ـ العلاقة الجينية بين قبيلتي #مطير و #عدوان ـ النتائج والمشجرات الجينية لهما ـ القبائل المتكتلة أسفل التحور fgc1713 بحول الله سأكتب تحت هذه التغريدة جميع ما يهم الباحث عن ما سبق ليكون مرجعاً لمن أراد الاستفادة بدلاً من التغريدات المشتتة وبالله التوفيق
63
159
370
@abdallhrashed
عبدالله بن راشد الجش
4 days
يسرنا الإعلان عن العينة الرابعة والعشرين لقبيلة طرود بن سعد بن فهم بن عمرو بن قيس عيلان في وادي سوف - الجزائر برقم 53286 للأخ/ بشير من عائلة سديرة قبيلة الشبابطة من قبيلة طرود موجبة للتحور الطرودي Y126589 FT293169 من FGC40709 الجامع لقبائل #فهم من FGC1713 الجامع لقبائل جديلة قيس
6
52
73
@abdallhrashed
عبدالله بن راشد الجش
5 days
يسرنا الإعلان عن نتيجة BigY-700 برقم IN148024 للأستاذ/ خالد بن عبدالعزيز بن حزمي العدواني من الحزاما من قبيلة عدوان بن عمرو بن قيس عيلان من وادي عدوان في الطائف موجبة للتحور FGC47216 FGC47225 ZS8311 FGC1713 نشكرهم على مساهمتهم في بناءمشجرة #عدوان وجديلة قيس وقبائل العرب الجينية
5
35
42
@abdallhrashed
عبدالله بن راشد الجش
6 days
يسرنا الإعلان عن نتيجة عينة BigY-700 برقم IN30686 للأستاذ/ عبدالملك بن مشعل الزايدي من خامس اللصة : القضاة من بني زايد من النفعة من #عتيبة موجبة للتحور FGC4271 FGC7937 FG4273 FGC1715 FGC1713 نشكرهم على مساهمتهم في بناء المشجرة الجينية للقبائل العربية
4
26
54
@kinanahdna
بني كنانة DNA
7 days
:: تحديث :: يسرّنا إعلان نتيجة BigY700 للأخ / محمّد بن عُمَر بن علي آل يعقوب المحمودي الكِناني .. وقد جاءت العيّنة مُطابقةً لموروثها ، وبجوار عيّنات سابقة لبني يعلى من قبائل كِنانة أسفل الفرع FGC11743 والمتفرّع من / التحوّر الكِناني FGC10092 أحد فروع / التحوّر FGC4302 *الجامع
@FGC7FGC4316
هذيل FGC7/FGC4316
3 years
﷽ يسرنا أن نعلن لكم عينة جديدة خدمة ل ألناء عمنا قبائل كنانة من ال يعقوب المحمودي من ال يعلى الكنانيين 🔥🔥🔥 موجبة للتحور الكناني fgc4314 مؤكدةً موقعها معا بقية خوامس ال محمود من كنانة 🔥🔥🔥 ١-الصيادي ٢-ال شعلان وهذا العلم كما هو متعارف بين قبائل هذيل وقبائل كنانة
8
35
56
@abdallhrashed
عبدالله بن راشد الجش
12 days
يسرنا الإعلان عن نتيجتين BigY-700 لفخذ ذوي سعدون من الصعران من أولاد علي من بريه من مطير IN139033 و BP69493 موجبتين لـ FTE44208 الجامع لذوي سعدون من FGC38710 FGC38706 FGC1703 FGC1717 FGC1715 FGC1713 نشكرهم على مساهمتهم في بناء المشجرة الجينية لقبيلة #مطير ومشجرة القبائل العربية
9
34
54
@SALEEL3800
ابوهادف الجهني
25 days
@FGC8812 اكرم وانعم بابناء العمومة ونتيجة في موقعها الصحيح تاكيد المؤكد لنتايج سابقة من داخل وخارج الوطن. مرحبا في عراقة بطون جهينه الجاهلية والاسلامية من ارضهم الجاهلية وشكرا لدعم المشجرة الجينية :؛ ذكر بنو علاط بمخطوط ابن فضل الله العمري ولد سنة ٧٠٠هـ وذكروا في درر الجزيري ٩٧٠هـ
3
8
17
@FGC8812
قضاعة بن معد || DNA
25 days
يسر مشروع #قضاعة_بن_معد الاعلان عن نتيجة لبطن: علاط من شمل موسى من #جهينة بن زيد _ رقم العينة :72129 #الحجاز - #المحافظة أملج #منطقة_تبوك - الأستاذ :ياسر محمود بركة العلاطي الجهني موجبه للتحور #FGC8797 متكتله مع نتايج بطون شمل موسى من جهينه والبطون الجاهلية الحجازية من
8
35
66
@kinanahdna
بني كنانة DNA
28 days
:: تحديث :: يسرّنا إعلان نتيجة BigY700 للأخ / عبد المُعين بن جويبر الكليبي الياسي الهُذلي .. وقد جاءت العيّنة أسفل التحوّر FGC58373 *الجامع لقبائل سعد هُذيل* والمتفرّع من التحوّر FGC4316 *الجامع لقبائل مدركة بن إلياس* وسيكون التقائها بـ عيّنة *المشروقي الياسي* بخطّ منفصل جديد
@FGC7FGC4316
هذيل FGC7/FGC4316
3 years
﷽ يسرنا أن نعلن لكم عينة مهمة ل خامس من بني ياس لإبن العم: عبدالمعين جويبر الكليبي الياسي الهذلي 🔥🔥🔥 موجبة للتحور fgc4316
13
47
67
@sasehotm
الربعي العبدلي من آلاد .عباد بن يشكر بن عدوان
1 month
وقول أُمامة بنت ذي الإصبع العدواني: كانـوا ملوكا سـادة فـي الذرا دهـرا لهـا الفـخر على الفاخر . دهرًا" كلمة في اللغة العربية تعني "زمانًا طويلاً .
@abdallhrashed
عبدالله بن راشد الجش
6 years
كانت قبيلة عدوان من أكبر القبائل العدنانية في الجاهلية وكانت فيهم الرئاسة في قبائل معد ولهم مآثر كثيرة اختصوا بها وقد ذكر أن أعدادهم مهولة فدبت بينهم الخلافات وتقاتلوا حتى أفنوا بعض وقد كتب الشاعر ذو الأصبع العدواني الذي توفي قبيل الهجرة بـ 20عام قصائد أرخ فيها هذه الأحداث #عدوان
0
3
6
@kinanahdna
بني كنانة DNA
1 month
أَبَــى لِبَـنِـي خُزَيْـمَـةَ  أَنَّ  فـيـهـمْ * قَدِيـمُ المَجْـدِ والحَسَـبُ النُّضَـار هُـــمُ فَـضَـلُـوا  بِـخَــلاَّتٍ  كِـــرَامٍٍ * مَـعَـدًّا حيثُـمـا حَـلُّـوا  وسَـــارُوا ~ بِشْر بن أبي خازم الأسدي، شاعر نجدي جاهلي يسرُّنا إعلان نتيجة Big Y700 للشيخ/ دانيال بن مهدي
22
62
89
@alrougui
مالك الروقي
1 month
الان جميع مساجد دمشق تشهد تكبيرات حمدا لله في ذكرى يوم التحرير💚 وصلت الليلة لدمشق بدعوةكريمة من الحكومة السورية للاحتفال مع الشعب السوري بهذه المناسبة العظيمة وتقديم ندوة مع وزارة الإعلام السورية عن التحرير سعيد بأنني عشت لحظة التحرير العام الماضي من دمشق وأعيشها مجددا اليوم
289
1K
7K
@alrougui
مالك الروقي
1 month
مر عام كامل 🇸🇾 سوريا الثورة ، وسوريا الدولة راهنوا على أنها لن تنهض من الركام وأنها بعد أشهر ستعيد كرتها مع الأحزان ونصبوا لها المكائد حتى يعيدوها للظلام خاب مسعاهم وهاهي تحتفل بعامها الأول ،الف مبروك للشعب السوري🇸🇾🇸🇦 هذا الشعب يستحق الفرح
592
3K
15K
@kinanahdna
بني كنانة DNA
1 month
يسرّنا إعلان نتيجة BigY700 لـ " محمد بن دخيل بن قذمل بن منيع المسعودي الهذلي " وقد جاءت العينة أسفل الفرع BY166426 المتفرّع من / FGC4309 من FGC4302 من FGC4316 الجامع لقبائل مدركة بن إلياس .. نبارك لصاحبها هذه النتيجة .. ونشكر مشروع هُذيل الجيني على خدمة قبائل هُذيل جينيَّاً ..
7
40
74
@abdallhrashed
عبدالله بن راشد الجش
2 years
@Talal_ALadwani نعم مطير وعدوان في الأصل قبيلة واحدة وجدهم واحد وهو عدوان بن عمرو بن قيس عيلان الفرق أن جزء من عدوان حافظ على مسماه القديم ( العدواني ) بينما استقل الجزء الأكبر بمسمى مطير ولو نظرت للمشجرة الجينية للقبيلتين لوجدت تداخل نتائج فروعهما بحيث لا تستطيع عزل القبيلتين عن بعض
2
19
31
@raig171
عبًدالَمًلَکْ العلقي
2 months
الحاقاً للعينة رقم 11670 yseq للشيخ/ طلال بن عوض ابن عيد العيسي من الصرارات من #الثبتة تم إضافة العينة في مشجرة YFull ورقمها YF141906 والمشجر الصيني وبالمُرفق المضاف يظهر موقع العيِّنة تحت التحور الجامع لعينات الثبتة J1- FT132646 ابن التحور J1-A16980 الجامع لقبيلة #عتيبة
9
21
27
@aljynwm99201
مشروع الجينوم المغربي
2 months
يسرنا الاعلان عن 6 نتائج من بني مالك و سفيان من المغرب موجبة للتحور fgc2 71679: محمد فروحي 71680: كمال بن طيبي 71681:محمد الحمراوي 71687:يوسف القاضي 71688:احمد الشتوي 71689:انس مرزوق نشكر الاستاذ عبدالرحمن الخصيلي تكلفه بالفحص التفاصيل اسفل التغريدة
11
30
52
@alrougui
مالك الروقي
2 months
إذا كنت تبحث عن قصة الصراع في السودان 🇸🇩 في هذا المقطع نعطيك السياق والقصة كاملة
@thmanyah
ثمانية
2 months
في السودان راح ضحية الحرب التي بدأت قبل سنتين 150 ألف إنسان — 🇸🇩🩸 لتفهم فداحة الرقم: حرب الإبادة على غزة، في نفس الفترة، راح ضحيتها 76 ألف إنسان. ما القصة؟ في جديد ثمانية يشرح @alrougui تاريخ السودان المليئ بالإنقلابات والحروب على الهوية، لتفهم كيف وصل إلى هذه النقطة.
144
492
3K
@abdallhrashed
عبدالله بن راشد الجش
3 months
يسرنا الإعلان عن نتيجة DNA111 وقريباً بمشيئة الله BigY-700 برقم IN147769 للأستاذ/ عزيز بن عيون الفراهدي العطاوي العتيبي من ذوي عيون من الفراهدة من ذوي عطية من الروقة من عتيبة متكتلة ماركرياً مع نتائج ذوي عطية وعتيبة تحت التحور A16980 نشكر له مساهمته في بناء المشجرة الجينية
12
37
52
@abdallhrashed
عبدالله بن راشد الجش
3 months
يسرنا الإعلان عن نتيجة DNA111 وقريبا BigY-700 برقم BP69482 للأستاذ/ هشام بن محمد بن سليمان بن محمد بن سليمان بن جمهور وهو من أحفاد محمد بن سليمان بن علي بن منصور بن سليمان بن محمد بن جمهور العدواني الذي سكن بلدة جلاجل إحدى بلدات سدير والنتيجة متكتلة ماركريا مع قبيلة عدوان تحت
13
56
82
@abdallhrashed
عبدالله بن راشد الجش
3 months
يسرنا الإعلان عن نتيجة تطوير عينتين : الأولى / برقم 410417 إلى BigY-700 لفخذ الشعالين من الصعران من أولاد علي من بريه من مطير والثانية / لفخذ الشتيلات من الصعران من أولاد علي من بريه من مطير برقم 391665 إلى BigY-700 وهما متكتلتين مع نتائج #الصعران وقبيلتي #مطير و #عدوان وتسلسلهما
8
39
57