gen0m1cs Profile Banner
gen0m1cs Profile
gen0m1cs

@gen0m1cs

Followers
30K
Following
44K
Media
6K
Statuses
25K

Genomics PhD student, @pennbgs @UPennGCB; genetic mapping, neurodegeneration, & related neuroimmune loops. Views are my own.

🇺🇸 🇭🇺
Joined October 2013
Don't wanna be here? Send us removal request.
@gen0m1cs
gen0m1cs
8 months
RA Fisher on mathematics in biology.
14
33
378
@lefineder
LiorLefineder
8 hours
Known origin of crusaders in the first Crusade.
54
181
2K
@gen0m1cs
gen0m1cs
3 hours
like, what's the actual problem?
1
0
16
@gen0m1cs
gen0m1cs
3 hours
what’s even controversial here? if they were to pass off raw mz correlations to claim high-bound estimates of heritability for intelligence are ‘genetic,’ then sure, critique away. but the idea that the underlying genetic architecture for a trait like intelligence is probably
2
0
17
@gen0m1cs
gen0m1cs
3 hours
g theory being the libtard version of anti-vaccine sentiment is hilarious.
@ideologicalized
Always Be Primarying🌹
1 day
Straight up eugenics ads on the NYC subway now. Zohran please ban this shit.
2
2
89
@pipedrive
Pipedrive
1 month
Our CRM was built for businesses that want to grow smarter.🌱 Automate tasks, manage leads, and close more deals!
0
4
48
@glennis_logsdon
Glennis Logsdon
4 days
Absolutely thrilled to share the latest work from my lab focused on the variation and evolution of centromeres among global human populations! We assembled 2,110 human centromeres, identifying 226 new major haplotypes and 1,870 α-satellite HOR variants. https://t.co/Rt7oreYwZy
2
6
19
@gen0m1cs
gen0m1cs
4 hours
pretty fun that accusing random people and doxxing them because you’re an engagement-hungry slop account has become the median acc on the everything app
0
0
14
@gen0m1cs
gen0m1cs
4 hours
‘i’m just asking questions man’ ‘you believe the official narrative’
1
1
14
@gen0m1cs
gen0m1cs
4 hours
i’m pretty sure this account spent days doxxing and accusing random people of being the shooter at brown. when it turned out none of those innocent people were involved, all of a sudden it’s a government conspiracy. average slop account on the everything app.
@AutismCapital
Autism Capital 🧩
2 days
>Can't find the guy for 6 days >Random storage unit >"He shot himself."™️ >No you can't see the body >Give us 20 minutes to make up a name and story >Case closed move along now >Shooter in Mexico sipping Tecate on the beach
1
0
31
@cocosci_lab
Griffiths Computational Cognitive Science Lab
2 days
Excited to announce a new book telling the story of mathematical approaches to studying the mind, from the origins of cognitive science to modern AI! The Laws of Thought will be published in February, and is available for pre-order now.
32
223
2K
@PureStorage
Pure Storage
5 days
What’s the biggest benefit of AI-driven workload placement?
17
6
12
@GeneticsSociety
ASHG
4 days
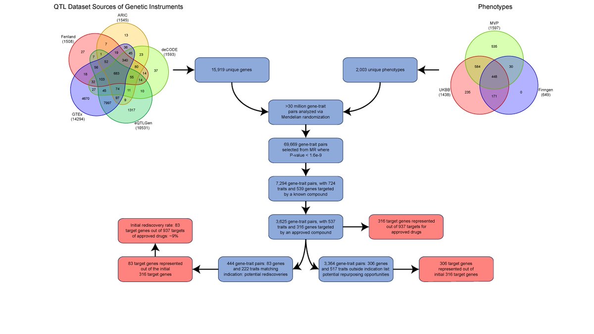
To select targets for pharmaceutical development & improve the understanding of existing targets, @HGGAdvances' latest study harmonized GWAS data across 2,000+ traits, uncovering >69K significant gene-trait links and capturing 9% of approved drug targets: https://t.co/VFLMvY2cIX
2
6
17
@gen0m1cs
gen0m1cs
2 days
Typical bioethicist coping and seething.
@KirkegaardEmil
Emil Kirkegaard
2 days
”Now is the time to be proactive and try to put some guardrails on [embryo selection]" But why bother if it doesn't work? And if it does work, then shouldn't it be made cheaper so everybody can use it? What more effective way than capitalism? https://t.co/1bq0iGEhqz
1
4
82
@gen0m1cs
gen0m1cs
2 days
Ideally, Harvard et al. would receive the 'tanks in Harvard Yard' treatment. But alas...
1
0
60
@gen0m1cs
gen0m1cs
2 days
I wish I had the post at hand, but a while back there was a lawyer working for the Foundation for Individual Rights and Expression (FIRE) who essentially admitted that a number of left-leaning institutions have been for decades committing flagrant CRA violations proudly and often
@JohnDSailer
John Sailer
2 days
The remarkable thing about discrimination in higher ed: so much of it was documented. Approved in official records. Talked about in emails. All subject to FOIA. Like this email, where a University of New Mexico professor just says: "I don't want to hire white men for sure."
9
35
410
@jyang1981
Jian Yang
4 days
Our non-coding RNA eQTL paper is out in AJHG!
@AJHGNews
AJHG
4 days
📣 New from Chen et al! 📄 Genetic control of non-coding RNAs in the human brain and their implications for complex traits https://t.co/AIBGnLRj1e
0
9
43
@gen0m1cs
gen0m1cs
2 days
@NoahCRothman
Noah Rothman
2 days
As ever, "Generic Republican" is still the most potent political brand in America.
16
60
2K
@DamienMorris
Damien Morris
2 days
Let's play a game where we create our own definition of "eugenics" to malign someone who explicitly uses a completely different definition of the term so we can make them sound like a Nazi! Here's the definition Sasha uses side-by-side with the one Anomaly uses/identifies with.
@SashaGusevPosts
Sasha Gusev
7 days
This is a fraught topic so it is good to define some terms. I am following the writing of Galton and the Eugenics Society to define eugenics as an ideology that conditions reproduction on perceived genetic quality.
10
12
153
@ReadDemography
Demography Journal
3 days
Scheduled In “Present & Future Dementia Burden in China,” @myntziak (Kai Feng), @xisong & Hal Caswell estimate kin availability & dementia prevalence in kinship networks, finding that the caregiving burden is expected to climb 18-fold in several decades. https://t.co/olkB1EX4jS
0
6
16
@gen0m1cs
gen0m1cs
3 days
awww no war with venezuela 🥺
7
2
48
@gen0m1cs
gen0m1cs
3 days
One of the funniest things about Sternberg's 'practical intelligence' is what it actually looks like in practice when tested across contexts.
@Channel5iveNews
Channel 5
3 days
Cornell Professor Robert Sternberg debunks race-based IQ statistics
17
85
1K