extrovert_alert Profile Banner
Shweta Banerjee Profile
Shweta Banerjee

@extrovert_alert

Followers
230
Following
2K
Media
8
Statuses
201

PhD Student at IIT Kanpur.

India
Joined June 2013
Don't wanna be here? Send us removal request.
@extrovert_alert
Shweta Banerjee
2 years
Posting my new sci-art depicting the landmark discoveries in Biology. I named it 'MANDAL-ian Genetics'. Thankyou @IndiaBioscience for appreciating it.
19
41
498
@NobelPrize
The Nobel Prize
5 months
BREAKING NEWS The 2025 #NobelPrize in Literature is awarded to the Hungarian author László Krasznahorkai “for his compelling and visionary oeuvre that, in the midst of apocalyptic terror, reaffirms the power of art.”
506
7K
18K
@NobelPrize
The Nobel Prize
5 months
Mary Brunkow and Fred Ramsdell – who have been awarded the 2025 Nobel Prize in Physiology or Medicine – gained decisive insights into how autoimmune diseases arise. Brunkow and Ramsdell made a key discovery in 2001, when they presented the explanation for why a specific mouse
26
584
2K
@abhijit_MLab
Abhijit Majumder
6 months
While the PI remains at the forefront, the actual working force behind all the outcomes, i.e. hands and brains of team members, often remain overshadowed. Also, why should only the girls have all the fun in Navratri/Durgapujo?
18
16
564
@Co_Biologists
The Company of Biologists
6 months
Proud to support the 2025 European Drosophila Research Conference (EDRC) and publish important Drosophila research across our portfolio of journals. https://t.co/B7HWLE0Ojn #EDRC2025
0
1
8
@extrovert_alert
Shweta Banerjee
6 months
I am grateful to the @ANRFIndia International Travel Scheme (ITS) for supporting my participation at #EDRC2025 in Alicante, Spain. These initiatives help early-career researchers like me share our work globally and build potential collaborations. #ANRFIndia
0
0
10
@extrovert_alert
Shweta Banerjee
6 months
I am honoured to receive the DMM Conference Travel Grant, which will support my participation at #EDRC2025 in Alicante, Spain. I am grateful to @Co_Biologists for this opportunity to present my research and engage with the Drosophila community. #DMMgrants @DMM_Journal
1
2
13
@extrovert_alert
Shweta Banerjee
6 months
Excited to attend the 28th EDRC in Alicante, Spain! I’ll be presenting a poster and look forward to four days of engaging discussions and new collaborations. Do stop by—I’d be glad to connect.#EDRC2025 #AcademicTwitter #Drosophila
@edrc2025
EDRC2025
1 year
We are excited to announce the opening of registrations for the upcoming #EDRC2025 conference (25th-28th September 2025) in Alicante to showcase the latest advances in #Drosophila biology and technology https://t.co/zRzJlhPxZt
0
1
2
@BSBEIITK1
BSBE@IITK
1 year
Huge congratulations to Dr. Rachita Bhattacharya @fly_rachita on her PhD defense 🎓✨. A big shoutout to her amazing supervisors, Prof. Pradip Sinha and Prof. Nitin Mohan, for their guidance and support. @BSBEIITK1 wishes her all the best in her future endeavors! #ProudMoment
1
2
23
@AIRSAIndia
All India Research Scholars Association
1 year
🚨Another PhD Scholar Dies by Suicide @IITKanpur 4th Case Since Jan 2024! Research scholars across India continue to struggle under academic pressure,financial hardships, and inadequate mental health support. Premium institutions are turning into suicide hub! #Urgent_reforms
6
145
475
@extrovert_alert
Shweta Banerjee
1 year
The sheer amount of paranoia that accompanies my travel in Indian Railways is something else. Last year my phone and wallet were stolen in the middle of the night, and now I’m losing sleep battling cockroaches. 11 down so far—me vs. pests, round two. 🚆.
0
0
2
@Jyotitpt
Jyoti Tripathi
1 year
Excited to share our latest work in #PNAS https://t.co/z6MPDkKam6 Our study reveals a novel role of Yorkie, as a tumor suppressor. A fresh perspective! Grateful for the guidance of @sinha_pradip @NitinRammohan & the team's @fly_rachita @extrovert_alert @sparihar0706 efforts.
0
2
15
@mfcem_iitk
Mehta Family Center for Engineering in Medicine
1 year
Hearty Congratulations! to Prof Pradip Sinha for being conferred with the esteemed title of Institute Fellow 2023 in recognition of his enduring contributions to institution-building & groundbreaking discoveries in cancer research @MehtaFF @BSBEIITK1 @IITKanpur #biomedicalscience
1
3
18
@mfcem_iitk
Mehta Family Center for Engineering in Medicine
1 year
Lively participation, loads of fun and amazing display of creativity at the recently held BSBE & MFCEM Joint Painting Competition on 14th September. @MehtaFF @BSBEIITK1 @DoRA_IITK @IITKanpur
1
5
13
@mfcem_iitk
Mehta Family Center for Engineering in Medicine
1 year
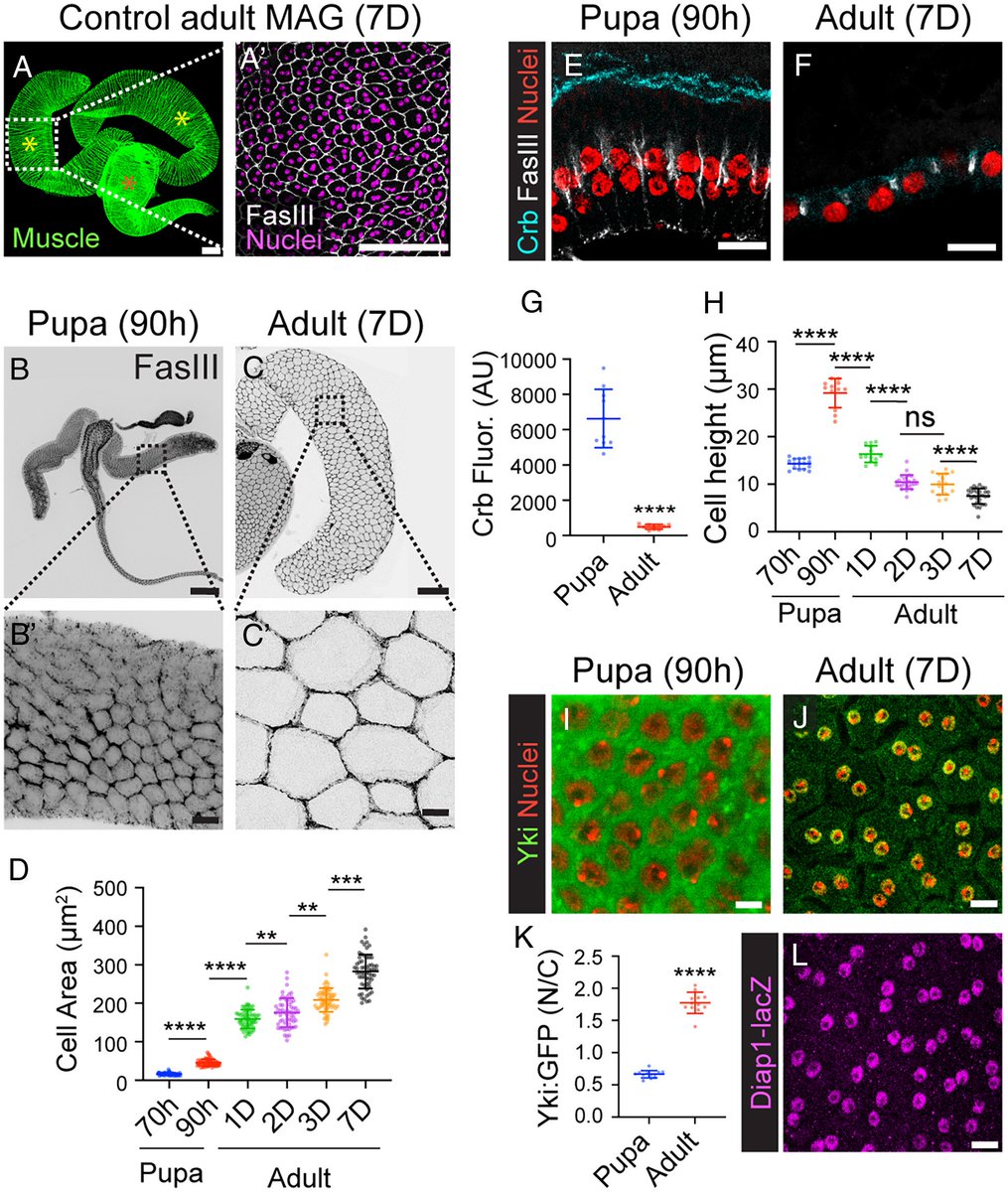
A study by Prof. Pradip Sinha & team discovering an unexpected role of a well-known oncogene YAP/Yki as a Tumor Suppressor in fruit fly squamous cells. https://t.co/SdpegYZUyg @MehtaFF @BSBEIITK1 @NitinRammohan #biomedicalscience #cancer
0
2
9
@NitinRammohan
Nitin Mohan
1 year
Congratulations to the team !!! A beautiful collaborative work with the Fly-lab @BSBEIITK1 is now online. https://t.co/P2mTP9JzrI
8
3
18
@arshukla
Arun K. Shukla
1 year
Cool paper from BSBE @IITKanpur! Many congratulations to our wonderful colleagues, Pradip Sinha & Nitin Mohan, & our terrific students involved in this study! Hippo effector, Yorkie, is a tumor suppressor in select Drosophila squamous epithelia | PNAS https://t.co/6CTJE9Stag
1
5
93
@IndiaBioscience
IndiaBioscience.org
2 years
Let's have a look at the winners of Create-it! A science-art competition by @IndiaBioscience. 🎨🏆 🌟 PhD category 🌟 1️⃣ First Prize: Shweta Banerjee @IITKanpur 2️⃣ Second Prize: Harshita Agarwal @iitjodhpur Explore their unique scientific perspectives brought to life through
1
8
41
@bushraiitk
Bushra Ateeq
2 years
I am deeply honored and humbled to be invited by the Honorable President of Bharat, Respected Smt. Droupadi Murmu, to attend the "At-Home" reception at @rashtrapatibhvn Bhavan on Independence Day, Aug 15, 2024. Heartfelt gratitude to Madam President for her gracious invitation.
51
13
484
@extrovert_alert
Shweta Banerjee
2 years
The illustrations are in chronological order starting with Mendel’s pea plant experiments in 1865. By 1910, Morgan demonstrated that genes are located on chromosomes followed by depiction of Chargaff rule (1950). Finally The DNA double helix structure by Watson and Crick (1953)
3
0
21