etonantou Profile Banner
南東 Profile
南東

@etonantou

Followers
166
Following
5K
Media
57
Statuses
2K

元KSU CSE → IDF / s.ito研 → どこかのエンジニア

おうち
Joined November 2016
Don't wanna be here? Send us removal request.
@nczat
yosh
7 days
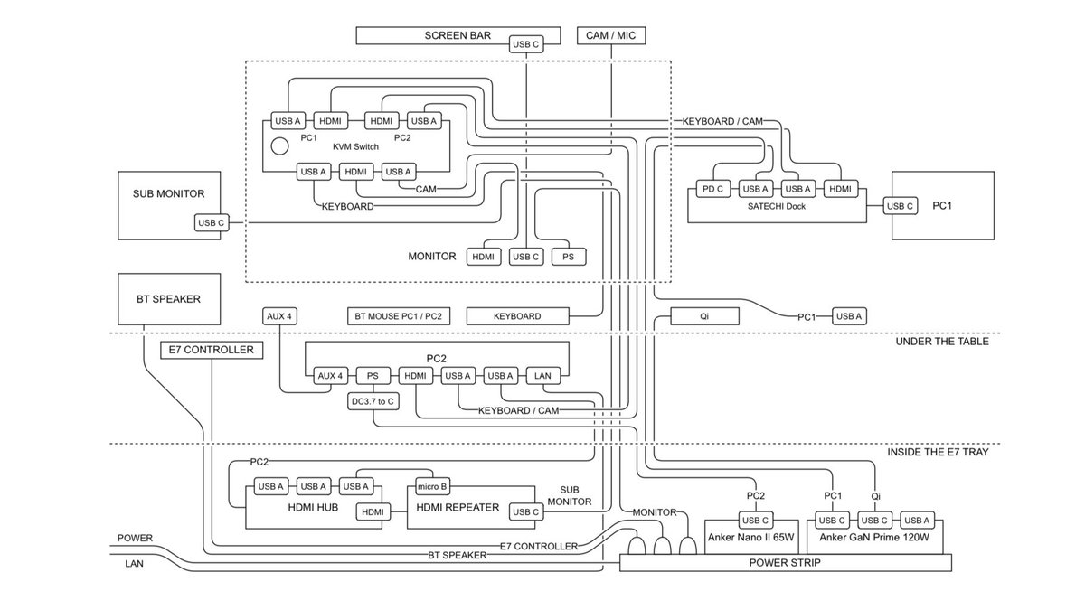
1年前のデスクの配線図作りました レイアウトは背面写真と同じになっています https://t.co/hXv1nH9G4I 初めて使ったけど結構いい感じ 今のデスクは気が向いたら... 基本的にはここからPC2とKVMスイッチを消すだけ #デスク配線図 #デスクレシピ #desksetup
@nczat
yosh
8 days
リクエストあったので 1年前のデスクのレシピです ※ケーブルは割愛 配線図もリクエストあれば作るかも...? #desksetup #デスクレシピ
72
1K
13K
@kurage313book
くらげ@ADHD相談はじめました
1 month
ちょっと話は違うんですが、街中を歩いていても100人に1人もの割合で車椅子ユーザーを見ないということに対して「それはどういうことを意味するのか」ということも考えてみても損はないかと思いますねぇ。
@fukufukurabbit
福兎 倫
1 month
ちょっと調べたところ、車椅子ユーザーは人口の1.57%で約200万人。 単純計算だと全座席のうち1.57%が車椅子対応でちょうどよいことになるな。
30
893
7K
@ataruno_key
あたるの
1 month
「VESAKey」としてVESAマウントやリストレストの3DデータをGithubで公開しました! 椅子にモニターアームを使って左右分割キーボードを取り付けてみたい人、お試しください~。 #椅子キー #自作キーボード https://t.co/Aqm7zajPbz
@ataruno_key
あたるの
2 months
モニターアームを使った椅子キーをより手軽にできるように、自作キーボード向けのVESA規格マウントを試作中! 100均で買える耐震シートで固定するのでどんな左右分割キーボードでも汚さず、傷つけず対応できるはず。リストレストまで含めたバージョンも設計中です⌨ #自作キーボード #椅子キー
1
31
113
@PFU_HHKB
HHKB OFFICIAL
2 months
HHKB × ZOZOTOWN 良いわ〜
1
46
224
@gizmodojapan
ギズモード・ジャパン(公式)
2 months
【21時からクラファン開始】 「Nape Pro」の価格をお知らせします。 ・現在サーバーを増強して準備中です ・販売URLは直前のご案内になることをご了承ください ・本日11月20日から12月14日までの超超早割価格 ・この期間中の販売数量に制限はありません
29
366
912
@jackryota1014
jack.
3 months
これ、AIイラストをわざと使ってるとしたらめちゃめちゃ説得力あるな
@mintetsukyo
日本民営鉄道協会【公式】
3 months
【駅と電車内のマナーアンケート(2025年度)実施中】 「迷惑って、かけてる時は気づかない」 駅と電車内のマナーについて、皆さまの声をお聞かせください。結果は12月下旬頃に、民鉄協公式HPで公開予定です。 ↓回答はこちらから↓ https://t.co/wWmTnYJrj1
2
39
309
@isojinooji
いそじのおじ
3 months
城内知的財産担当相の「アニメ・マンガはかけがえのない宝だ」という発言は、もはや空虚な建前にしか聞こえない。 「sora2」問題に対する政府の対応は、「要請」という名の弱腰外交と、OpenAIの「見直しを図る考え」というリップサービスをそのまま鵜呑みにするという甘さの究極の組み合わせ...
@livedoornews
ライブドアニュース
3 months
【明かす】著作権の侵害が指摘される動画生成AI「sora2」に政府が「侵害行為の中止」を要請 https://t.co/8Rwwe6KGzW 日本のアニメキャラクターによく似たキャラクターが登場する動画などが生成され、相次いで投稿されている問題。オープンAI側からは、見直しを図る考えが示されたという。
1
110
348
@hiraizm
平泉康児/編集者
3 months
動画生成AI、ブラックボックス化してるデータセットの中身をいい加減オープンにせよとしか。どこかが“Open”AIやねん
@EARL_med_tw
EARLの医学&AIノート
3 months
Sora2は今は特定のアニメキャラ生成を禁止したから、アニメの名前やキャラクター名を入れたら弾かれるけど 「お互いに知らない違う所に住んでいる男子高校生と女子高校生の��識が入れ替わるアニメ映画の予告動画」 とプロンプトに入力するだけでほぼ再現できてしまう件。おまけに音楽までまるパクり
0
245
1K
@mabi_raimya
キカイの魔法使い 薫波(ライミャ)
4 months
生徒の了解は得ているってさ、後からAIに食わせる事を聞かされてお前1人のわがままで企画潰すの?次からうちに声かからなくなったらお前後輩に責任取れるの?とか言ってYesしか言えない状況作られたんだろうか?と思っちゃうけどねぇ
@ido_nikon
いどちゃん
4 months
新居浜市の消防ポスターの件、消防本部が学校に行って謝罪されたようです。 生徒の申し出でポスターに「生徒の原案にデジタル処理を施しています」という内容の注意書きが今後追加されることになりました。 私も事前にメールで伝えていましたが、学校と名前を記載している以上これは絶対に必要です。
3
51
246
@JinyaS
JinyaS🌗1/11A カ13a
4 months
そうやんなあ…普通はポスターにするから原画にデジタル加工するよと言われたら、デジタルでなんらかの文字入れるんだろうと思うよ。まさかわざわざAIにぶっ込んで混ぜ混ぜして出力なんて思わないよ…
@sappitsu
sappitsu
4 months
>原画をもとに印刷用のデザイン加工を行うと説明 >印刷会社が加工するたびに確認しながら進め >そして、生成AIで加工 生成ai通す工程要らんよ? 新居浜市の消防PRポスター、学生のデザインを無断でAIに?SNSで批判 市は反論、学生側の了承・同意を強調(J-CASTニュース) https://t.co/EJOCq9feAV
5
370
1K
@hushAD2052
Hush
4 months
学生側は消防へのリスペクトを込めて描いてくれたのによくこんな仕打ちができたな。恩を仇で返すにも程があるだろ。
0
125
872
@etonantou
南東
4 months
話には聞いてたけど、見どころしかない街で良い.... どこ見ても絵になる.... https://t.co/Y1KbvjlCQz
0
0
0
@etonantou
南東
6 months
そりゃそうなる
0
0
0
@henken_second
henken
7 months
生成Alで他人の写真やイラストを改変することを咎めると 「ネットに上げた時点でそうなる可能性は予期できたよね」 みたいな責任転嫁する輩がいるけれど 被害を受けた人への追い打ちな上に改変する行為を肯定する浅はかな発言でしかないのだよぬ 正論でもなんでもないのだ(´・ω・`)
7
289
1K
@kanazawalab
金澤貴之
7 months
溜めていた私の想いを吐き出しました。手話関係者かどうかを問わず、いいねを押さずとも、長文恐縮ですが、ぜひリポストして広めていただけたら幸いです。 2010年全日本ろうあ連盟「手話言語法(仮称)制定推進事業」から15年。2025年6月18日に聾者の悲願の手話法が国会で可決しました。
0
158
372
@kurage313book
くらげ@ADHD相談はじめました
7 months
重ねての話で本当に申し訳ないんですが、そもそも「手話を使うことが本当にその人(聴覚障害者)にとってのベストなのか」という地点からのスタートになると思うんですよね。自分は手話を話しますが一方で人工内耳ユーザでもあるので「様々な選択肢がある」という事は本当に大事なことだと思います。
@kanazawalab
金澤貴之
7 months
溜めていた私の想いを吐き出しました。手話関係者かどうかを問わず、いいねを押さずとも、長文恐縮ですが、ぜひリポストして広めていただけたら幸いです。 2010年全日本ろうあ連盟「手話言語法(仮称)制定推進事業」から15年。2025年6月18日に聾者の悲願の手話法が国会で可決しました。
1
28
74
@monokano
ものかの
7 months
Illustratorの「スクリーン用に書き出し」がジャギるバグは、「バックグラウンドOFF」「アートに最適」の2つで回避できる模様。 https://t.co/ZeVDOt5cGF
Tweet card summary image
illustrator.uservoice.com
Images from artboards containing embedded raster files output using Export for Screens are of decidedly lower quality than those output from Save for Web. Please see the attached image for a side-b...
1
148
1K
@Teitara_Game
定期的な宝物@オートローグ
7 months
#スーパーゲ制デー 戦闘自動化ローグライク『オートローグ』 5月23日に無事リリースできました! 皆さん本当にありがとうございます!! プログラムを組んで試行錯誤する、という体験をローグライクに落とし込めないかと作り始めたのが1年前、夢中で作り続け、気付けばリリースしていました(続
4
54
310