David Lynn Profile
David Lynn

@davidjohnlynn

Followers
607
Following
2K
Media
11
Statuses
333

Professor and Group Leader at SAHMRI and Flinders University. Research interests in systems immunology; host-microbe interactions; cancer systems biology.

Adelaide, South Australia
Joined March 2015
Don't wanna be here? Send us removal request.
@SA_genomics
South Australian Genomics Centre (SAGC)
28 days
📢 Join us for @ST_Omics–Mastering Spatial Transcriptomics: An End-to-End Analysis Workshop 📍@sahmriAU | 🗓️ Tues 11 Nov | 🕝 2:30–5:00 PM A 2.5-hr spatial data analysis session: from raw data preprocessing to advanced custom analysis. 🔗 RSVP –
eventbrite.com.au
Join us for this 2.5-hour hands-on Spatial Data Analysis Workshop: Mastering STOmics End-to-End Spatial Transcriptomics Analysis!
0
3
5
@davidjohnlynn
David Lynn
2 months
I’m looking forward to chairing and speaking in the systems immunology session of this exciting conference next week. Great to be back in Ireland for it, though landing during Storm Amy wasn’t so fun!
@sysbioire
Systems Biology Ire
2 months
This is your final opportunity to be part of the world’s largest & longest-running systems biology conference series, hosted by Systems Biology Ireland in Dublin this Oct 5-9! Register now: https://t.co/a4BvLSDekP #ICSB2025 #systemsbiology #PersonalisedMedicine #Bioinformatics
0
1
3
@SA_genomics
South Australian Genomics Centre (SAGC)
5 months
@SA_genomics, ALIGN, and @sahmriAU are offering a 12-week paid internship in genomics for Aboriginal and Torres Strait Islander students, researchers, or professionals, starting November 2025. More information and to apply👇 https://t.co/mqp2nfy4Ls
0
3
4
@SA_genomics
South Australian Genomics Centre (SAGC)
5 months
📰 Cosmos Magazine spotlights SAGC as the first certified Asia-Pacific provider of @ParseBio Evercode technology, revolutionizing single-cell RNA sequencing. Discover how this innovation is making research faster, more affordable, and scalable: 👉 https://t.co/r1IKfCWupr
0
2
3
@SA_genomics
South Australian Genomics Centre (SAGC)
6 months
Only 1 week to go! Join next Friday, June 27 for a practical intro to Nextflow & Snakemake — essential workflow tools for bioinformatics and genomics 🧬 Build pipelines 💻 Compare hands-on use of both tools 🎓 Led by Michael Roach & John Salamon 🔗 https://t.co/BVJ2IiPrY5
0
2
4
@SA_genomics
South Australian Genomics Centre (SAGC)
6 months
Big science, big smiles, big tech! EOFY Promo🎯 - We’re proud to be an official Xenium 10X Genomics Service Provider. If spatial biology 🧬 is on your EOFY shopping list, now is the time to contact us. 🔗 Enquire today: https://t.co/PXnvYzA4U9 #Xenium #10XGenomics #SpatialBiology
0
4
11
@SA_genomics
South Australian Genomics Centre (SAGC)
6 months
🧬💻 Upcoming Bioinformatics Workshop (by @SA_genomics + @FlindersHMRI). Curious about workflow tools? Join us Fri 27 June to learn how to streamline your analyses and compare the usability, flexibility, and performance. 📍 Flinders City 🕘 9-5 🔗 RSVP: https://t.co/BVJ2IiPrY5
0
5
9
@EMBLAustralia
EMBL Australia
6 months
🔬Applications for the EMBL Australia #PhD Course are now OPEN!🌟 Ready to kick-start your scientific career? Don't miss this opportunity to learn from Aus's best researchers! 📅 1-12 December, 2025 📍 @SAiGENCI, Adelaide ℹ️ Info & apply by 27 July: https://t.co/BdhInFxbLi
1
19
25
@davidjohnlynn
David Lynn
7 months
Thanks @NatRevImmunol for highlighting our recent publication in @Nature @Flinders @sahmriAU @WCHFoundation
@NatRevImmunol
Nature Rev Immunol
7 months
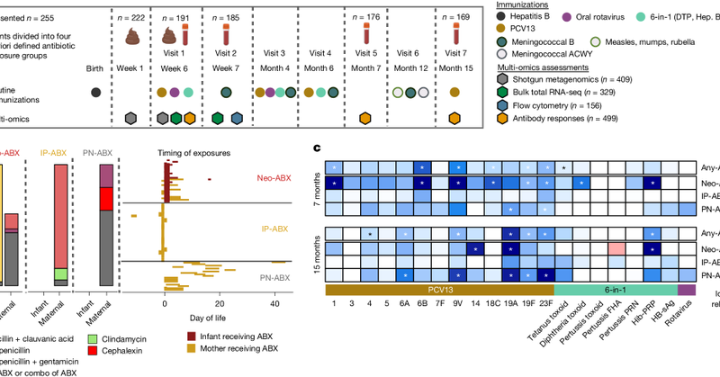
Neonatal antibiotics impair infant vaccine responses
0
1
6
@SA_genomics
South Australian Genomics Centre (SAGC)
7 months
10K to 5M cells? Scalable kits? High-throughput NGS? Yeah, we do that—and we clean up well too. Parse Certified Service Provider status: ✅ Looking fantastic in purple: also ✅ @ParseBio @sahmriAU @BioplatformsAus @Decode_Science https://t.co/GqkOMttd9W
0
4
7
@sysbioire
Systems Biology Ire
8 months
Now accepting abstracts for oral & poster presentations for #ICSB2025! Showcase your work in: Systems Immunology Clinical decision support tools Evolution & development And more! Deadline June 2, 2025. More info: https://t.co/NFJ7Mlrj9H #systemsbiology #conference #Dublin
0
3
5
@davidjohnlynn
David Lynn
8 months
Thanks to @CosmosMagazine for featuring our study https://t.co/wEdUPk49wJ
0
2
7
@davidjohnlynn
David Lynn
8 months
Based on these findings we will soon start a randomised controlled trial to determine if a probiotic intervention can boost vaccine responses in infants that received antibiotics in the neonatal period. Funded by @WCHFoundation
1
0
2
@davidjohnlynn
David Lynn
8 months
Very grateful to all our collaborators especially co-senior author @HelenSMarshall and her team, the infants and their parents who participated in our study, our facilities incl @SA_genomics and the @sahmriAU germ-free and flow facilities and our funders @nhmrc @WCHFoundation
1
0
2
@davidjohnlynn
David Lynn
8 months
Neonates who received antibiotics had significantly lower antibody titres to multiple different vaccine antigens especially polysaccharides in the PCV13 vaccine.
1
0
1