Baric_Lab Profile Banner
Baric Laboratory Profile
Baric Laboratory

@Baric_Lab

Followers
90K
Following
98
Media
27
Statuses
201

Researching #SARSCoV2, SARS-CoV, MERS-CoV, Dengue, Zika, and human norovirus at the University of North Carolina. Shared laboratory account.

Chapel Hill, NC
Joined April 2018
Don't wanna be here? Send us removal request.
@Baric_Lab
Baric Laboratory
3 years
Great showing from past and present UNC coronavirologists at #NIDO2023!
63
8
41
@Baric_Lab
Baric Laboratory
3 years
Our collaborative universal vaccine study is out in @NatureComms. These ferritin nanoparticle RBD vaccines protect monkeys against #SARS2 #Beta #Delta and protect mice against #SARSCoV and bat CoVs. Led by @David_RMartinez and @aschaefe29 from our group. https://t.co/Lyh1P9UQNt
Tweet card summary image
nature.com
Nature Communications - The authors have previously demonstrated the neutralising capacity of their nanoparticle vaccine, as well as showing protection of non-human primates from SARS-CoV-2 WA-1...
56
22
31
@Baric_Lab
Baric Laboratory
3 years
Our Post-Acute Sequelae of SARS-CoV-2 (PASC) mouse pathogenesis model paper is out @ScienceTM . This study was led by @KDinnon @SarahRLeist Ethan Fritch and our #lunginstitute collaborators! Also with support from @aschaefe29 and @LisaGralinski #COVID19 https://t.co/iqsEyk7vdK
11
3
16
@Baric_Lab
Baric Laboratory
3 years
Our #sarbecovirus pathogenesis paper is now out in @mbiojournal . This herculean effort was led by @aschaefe29 @MTFerris with strong support from @SarahRLeist @LisaGralinski @David_RMartinez and our friends from the @Heise_Lab and @msdiamondlab ! https://t.co/Pg5pBwJVXJ
2
9
23
@Baric_Lab
Baric Laboratory
4 years
Our study with @scrippsresearch led by @andrabi_raiees and Dennis Burton is finally out in Nature Immunology. Here we define the protective efficacy of RBD mAbs against SARS-related viruses. Congrats to @LPVictorTse @David_RMartinez @aschaefe29 and @LisaGralinski ! @NatImmunol
6
4
12
@Baric_Lab
Baric Laboratory
4 years
We're hiring! We are seeking an experienced virologist to help lead our flavivirus research program. Apply below to join our group at UNC! https://t.co/wbYFiM7d9D
17
43
61
@timothysheahan
Timothy Sheahan
4 years
5
4
12
@timothysheahan
Timothy Sheahan
4 years
We are looking for #postdocs to study #RNAvirus pathogenesis and therapeutic development #academia #jobs #SARSCoV2 #COVID19 @UNCpublichealth
7
36
67
@Baric_Lab
Baric Laboratory
4 years
0
0
1
@Baric_Lab
Baric Laboratory
4 years
3
1
5
@Baric_Lab
Baric Laboratory
4 years
We are looking for Postdocs to study RNA viral pathogenesis, vaccines and therapeutics @UNCpublichealth #jobs #postdocjobs #coronavirus #SARSCoV2 #COVID19 https://t.co/vuU9ojwgza
9
32
70
@timothysheahan
Timothy Sheahan
4 years
Psyched to share our story about an oral broadly acting #antiviral therapeutic that diminishes #SARSCoV2 disease and works against #MERSCoV too. Heavy lift by @aschaefe29 @David_RMartinez @Baric_Lab @UNCpublichealth @UNCResearch @ScienceTM
Tweet card summary image
science.org
The oral prodrug, GS-621763, is potently antiviral against SARS-CoV-2 in vitro and in vivo.
153
27
82
@Baric_Lab
Baric Laboratory
4 years
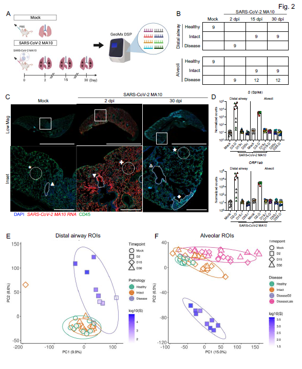
This work was led by @KDinnon, @SarahRLeist, Kenichi Okuda, Hong Dang and @FritchEthan and it represents an immense amount of work by many, many people in the lab. It would not have been possible without fantastic collaborators in Pathology and at the Marsico Lung Institute.
1
3
8
@Baric_Lab
Baric Laboratory
4 years
This manuscript also marks our first use of GeoMx digital spacial profiling, an incredibly useful tool for dissecting the the chronic lung pathophysiology we see after infection.
4
7
11
@Baric_Lab
Baric Laboratory
4 years
Here we use our mouse model of severe COVID-19 and show that at days 15-120 post infection, survivors have chronic inflammation and fibrotic lesions in the lung. Intervention with EIDD-2801 (molnupiravir) or nintedanib can improve outcomes.
2
0
4
@Baric_Lab
Baric Laboratory
4 years
We are excited to share our latest work on SARS-CoV-2 pathophysiology - A model of persistent post SARS-CoV-2 induced lung disease for target identification and testing of therapeutic strategies.
Tweet card summary image
biorxiv.org
COVID-19 survivors develop post-acute sequelae of SARS-CoV-2 (PASC), but the mechanistic basis of PASC-associated lung abnormalities suffers from a lack of longitudinal samples. Mouse-adapted...
11
19
41
@Baric_Lab
Baric Laboratory
4 years
NC Science, Math, and Engineering Professionals and Trainees: if you are interested in an opportunity that will help engage K12 students in STEM research, please consider volunteering for the NC Science and Engineering Fair Scientific Review Committee: https://t.co/IL0p5kAQj3
1
9
17
@Baric_Lab
Baric Laboratory
4 years
Our preprint with the @lab_haynes and @Dapeng_LI is out. @David_RMartinez and @aschaefe29 led this from our group and tested the breadth of a #universal #SARSCoV2 vaccine that protected macaques and mice against all tested variants and SARS-like viruses. https://t.co/bbC2k8kFDy
Tweet card summary image
biorxiv.org
Coronavirus vaccines that are highly effective against SARS-CoV-2 variants are needed to control the current pandemic. We previously reported a receptor-binding domain (RBD) sortase A-conjugated...
2
5
30