arunax Profile Banner
Francesco Conti 🇮🇹🇪🇺 Profile
Francesco Conti 🇮🇹🇪🇺

@arunax

Followers
431
Following
1K
Media
31
Statuses
1K

Tenure-Track Assistant Professor of Digital Electronics @Unibo. I also coordinate @pulp_platform activity on hardware acceleration of Deep Learning.

Bologna
Joined September 2009
Don't wanna be here? Send us removal request.
@pulp_platform
PULP Platform
9 months
We propose a method to accelerate the Softmax function, a key bottleneck in Transformer models, by integrating a custom exponential instruction into Snitch. See "VEXP: A Low-Cost RISC-V ISA Extension for Accelerated Softmax Computation in Transformers" https://t.co/yFVRAqSZ0U
0
2
11
@pulp_platform
PULP Platform
9 months
Reporting from the Session Radiation and Flight Results at #RISCV in Space in Gothenburg, here is Frank with his keynote "Open RISC-V Hardware in Space – One Small Step for Space, One Giant Leap for PULP"! Thank your for the pics @MikeRogenmoser.
1
1
10
@pulp_platform
PULP Platform
9 months
The slides & poster from Andrea's work on a technique to accelerate the softmax kernel in transformers "SoftEx: a Low Power and Flexible Softmax Accelerator with Fast Approximate Exponentiation" presented at #DATE2025 are online: https://t.co/jvvABSM4Y1 & https://t.co/9MfATg4R6l
0
2
14
@pulp_platform
PULP Platform
9 months
We are delighted to see a mention of our Basilisk, which uses the IHP 130nm Open PDK, in Giovanni De Micheli's #DATE2025 keynote "A Vision of Systems and Technology in a Connected Europe ". More on Basilisk: https://t.co/WFq7dTGM0j.
@arunax
Francesco Conti 🇮🇹🇪🇺
9 months
@pulp_platform #basilisk live from Nanni De Micheli’s keynote @ #date2025 @DateConference
0
3
7
@pulp_platform
PULP Platform
9 months
#DATE2025 starts today in Lyon. The PULP team will present their work at the times in the chart below. Looking forward to meeting you, all!
0
3
19
@pulp_platform
PULP Platform
10 months
#Carfield is here! The first open-source, silicon-proven #RISCV platform for secure, reliable, time-predictable hardware-accelerated mixed-criticality applications" based on the Cheshire architecture https://t.co/7BbAGwQuZF. Explore also on GitHub https://t.co/Jo71XUbAJR @Ang__93
Tweet card summary image
github.com
A mixed-criticality platform built around Cheshire, with a number of safety/security and predictability features. Ready-to-use FPGA flow on multiple boards is available. - pulp-platform/carfield
@pulp_platform
PULP Platform
10 months
Here is our latest a brief on a 16nm, reliable, time-predictable heterogeneous SoC with multiple programmable accelerators. See now "A Reliable, Time-Predictable Heterogeneous SoC for AI-Enhanced Mixed-Criticality Edge applications" on arXiv: https://t.co/yin28nC4Ra @Ang_93
0
2
12
@pulp_platform
PULP Platform
10 months
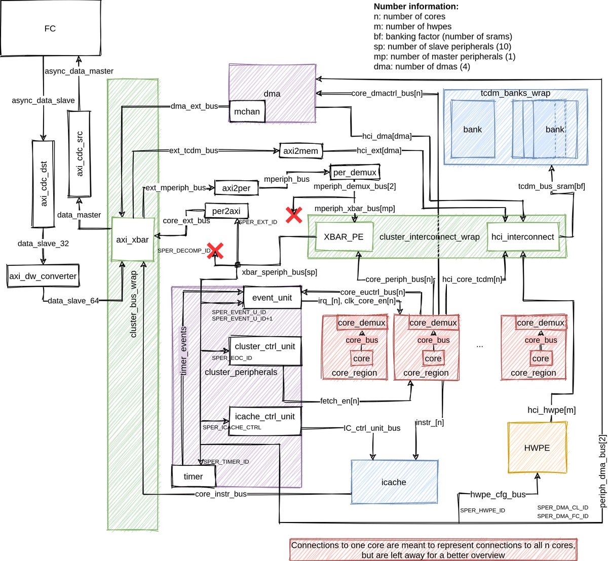
Pulp Cluster v3.0.0 is here! Native support for accelerators Neureka, RedMulE, SoftEx. Enhanced reliability: Error correction support for SRAMs, Fault-tolerant interconnect, Integration of HMR unit. Improved parametrization for greater flexibility. See https://t.co/C5AxfZn6Mr
0
8
38
@pulp_platform
PULP Platform
10 months
We present Maestro, a SoC bringing Wearable Ultrasound processing to the edge without offloading computation to remote PCs. See "Maestro: A 302 GFLOPS/W and 19.8GFLOPS RISC-V Vector-Tensor Architecture for Wearable Ultrasound Edge Computing" https://t.co/PDMv5mpEU6 @mattia_siniga
0
4
18
@mattia_siniga
Mattia Sinigaglia
10 months
Here is our work about Maestro, an application-specific RISC-V processor for wearable ultrasound edge computing. The unified Vector-Tensor Unit (VTU) and the memory-coupled multi-precision FP16/FP32 FFT accelerator boost the WUS application by 5x. Check it out for more in-depth!
@pulp_platform
PULP Platform
10 months
We present Maestro, a SoC bringing Wearable Ultrasound processing to the edge without offloading computation to remote PCs. See "Maestro: A 302 GFLOPS/W and 19.8GFLOPS RISC-V Vector-Tensor Architecture for Wearable Ultrasound Edge Computing" https://t.co/PDMv5mpEU6 @mattia_siniga
0
4
11
@RajaXg
Raja Koduri
11 months
This picture was from 2019! I had an opportunity to spend a day listening to the works of graduate students focused on AI at SJTU in Shanghai, one of the top engineering schools in the world. Upon return to US, I wrote an internal report that said if there was no geo-political
@ZhidingYu
Zhiding Yu
11 months
Zizheng was one of our interns at NVIDIA back in summer 2023. Later, when we were considering to make him a FT offer, he chose to join DeepSeek without much hesitance. Back then, the DeepSeek multimodal team only has 3 people. I am still very much impressed by Zizheng’s decision
1
13
80
@pulp_platform
PULP Platform
11 months
Next for #DATE2025 in Lyon, @chaoqun_L will present a versatile Transaction Monitoring Unit for AXI4-based SoCs. Find the paper on arXiv under "Towards Reliable Systems: A Scalable Approach to AXI4 Transaction Monitoring" https://t.co/7ZaxpkN2ec @ThommyThomaso @aottaviano96
0
3
15
@jeremyphoward
Jeremy Howard
1 year
I'll get straight to the point. We trained 2 new models. Like BERT, but modern. ModernBERT. Not some hypey GenAI thing, but a proper workhorse model, for retrieval, classification, etc. Real practical stuff. It's much faster, more accurate, longer context, and more useful. 🧵
126
665
5K
@fchollet
François Chollet
1 year
Today OpenAI announced o3, its next-gen reasoning model. We've worked with OpenAI to test it on ARC-AGI, and we believe it represents a significant breakthrough in getting AI to adapt to novel tasks. It scores 75.7% on the semi-private eval in low-compute mode (for $20 per task
202
2K
9K
@pulp_platform
PULP Platform
1 year
In our recent paper we present a partitioning scheme tailored for deploying Transformer models on edge devices. Check out "Distributed Inference with Minimal Off-Chip Traffic for Transformers on Low-Power MCUs" https://t.co/FF7spiMS1D
0
2
16
@pulp_platform
PULP Platform
1 year
For all of you interested in Edge AI here is a recording of @Vic_JB_Jung's talk "Energy-Efficient Gen AI on Open-Source RISC-V Heterogenous SoCs" by EDGE AI Foundation. Deeploy, our bottom-up DNN compiler for heterogeneous MCUs & Siracusa inside:
0
2
11
@pulp_platform
PULP Platform
1 year
We present "A Flexible Template for Edge Generative AI with High-Accuracy Accelerated Softmax & GELU" based on a 8-core RISC-V cluster with a 24 × 8-PEs tensor processing unit and a novel accelerator for BFloat16 softmax. See https://t.co/yyEQRP7RUE @YvanTortorella @Ang__93
0
4
17
@karpathy
Andrej Karpathy
1 year
The (true) story of development and inspiration behind the "attention" operator, the one in "Attention is All you Need" that introduced the Transformer. From personal email correspondence with the author @DBahdanau ~2 years ago, published here and now (with permission) following
135
984
7K
@GiZollino
Giuseppe Zollino
1 year
Ben 166 GW di solare ed eolico installati in Germania, nelle prime 2 settimane di Novembre, con poco vento e pochissimo sole, hanno generato appena il 18,5% dei 18,4 TWh della domanda. Il resto lignite, gas, carbone e legna, a più non posso, e per fortuna anche un po' di
Tweet card summary image
azione.it
Piano Nucleare L’Unione Europea ha fissato obiettivi ambiziosi con il Green Deal e il pacchetto Fit for 55, puntando alla neutralità climatica entro il 2050 e alla riduzione delle emissioni del 55%...
@energybants
Mark Nelson
1 year
As Germany attempts to negotiate with Putin, they've had almost no wind or solar power this entire month. Built 166 GW of wind and solar and are getting next to NOTHING from in November. Whatever Gods German energy ministers pray to for good weather, they need new ones.
3
64
233
@pulp_platform
PULP Platform
1 year
Wondering what is up in the Italian PULP section? PULP Transformer workshop event! Great pleasure to meet everyone planning our group's next goals relating to transformer acceleration. And of course, a nice break with some typical Bolognese food🥩😀. @arunax
0
1
26
@pulp_platform
PULP Platform
1 year
We have recently taped out ASTRAL, a flexible, high-performance, secure & reliable heterogeneous SoC based on PULP, targeting space applications🚀. Learn more: https://t.co/EEpxQLRQdu #RISCV @YvanTortorella @CianiMaicol @MikeRogenmoser @chaoqun_L @Ang__93 @arunax
0
7
23