YoshimuraYosh Profile Banner
Yoshihiro YOSHIMURA (吉村芳弘) Profile
Yoshihiro YOSHIMURA (吉村芳弘)

@YoshimuraYosh

Followers
8K
Following
23K
Media
2K
Statuses
13K

MD, PhD | sarcopenia | nutrition | rehabilitation | pharmacotherapy | リハ医 | サルコペニア | 臨床栄養 | リハ栄養 | リハ薬剤 | 口腔 | TOEIC 950 | ランニング🏃 l 近著→https://t.co/0SxxcwGAH5

Kumamoto Japan
Joined March 2010
Don't wanna be here? Send us removal request.
@YoshimuraYosh
Yoshihiro YOSHIMURA (吉村芳弘)
2 hours
数年来の仕事が一区切りついてほっとしています。まだ完了ではありませんが大きなヤマを越えた気がします。明日は金沢へ。リハ栄養学会2026です。
0
0
11
@reha_nutrition
一般社団法人 日本リハビリテーション栄養学会
3 hours
【いよいよ開催|第15回日本リハビリテーション栄養学会学術集会】 本学術集会のテーマは 「リハビリテーション栄養で支える レジリエンス ― リハ栄養の真の実践を目指して ―」 人生100年時代において、 疾患や障害を抱えながらも“その人らしく生きる力”を支えること。
0
7
9
@NatureDigest
Nature ダイジェスト/編集部
15 hours
マウスの研究で、加齢により増加する腸内細菌Parabacteroides goldsteiniiが、代謝物(中鎖脂肪酸)を介してマクロファージを活性化し、迷走神経のシグナル伝達を抑制することで認知機能低下に関与することが示された。Nature https://t.co/4r4KSrNp0l
Tweet card summary image
nature.com
Nature - If confirmed in people, the finding might lead to gut-targeted therapies that could reverse cognitive decline.
3
248
616
@HideWakabayashi
若林秀隆 (Hidetaka Wakabayashi)
2 days
Consensus document on frailty: conceptualization, detection, multidisciplinary management and future roadmap. スペインでのフレイルのコンセンサス論文。フレイルを要介護の前段階の表現型モデルとしている点で日本と同じです。フレイルに興味のある方はご一読を。 https://t.co/By7Xu8JNmZ
0
7
24
@YoshimuraYosh
Yoshihiro YOSHIMURA (吉村芳弘)
3 days
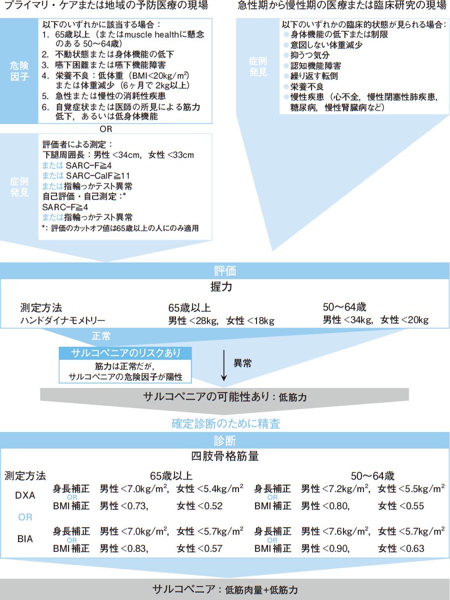
サルコペニアの予防・早期介入をめざして AWGS2025が示す新基準と現場での実践アプローチ 寄稿 若林 秀隆 https://t.co/KjvqiebpeP #医学界新聞
Tweet card summary image
igaku-shoin.co.jp
0
8
43
@HideWakabayashi
若林秀隆 (Hidetaka Wakabayashi)
3 days
2026年3月10日の医学界新聞に、サルコペニアの予防・早期介入をめざしてーAWGS2025が示す新基準と現場での実践アプローチという記事が掲載されました。新しいサルコペニアの診断基準はまだあまり知られていませんので、これを機に多くの方に知ってもらえればありがたいです。 https://t.co/4pxvrCqtTZ
0
34
116
@SCWDnews
SCWD
3 days
Obesity trial brings new insights on muscle loss and fat loss with incretin therapy. A new clinical trial shows semaglutide plus bimagrumab reduces fat while preserving muscle, improving weight loss quality. New approaches on the way. Read the study: https://t.co/wCJhG2mUHT
0
3
2
@eekingbirds202s
Sorano Nagi
7 days
NHKオンデマンドで期間限定でまだ視聴可能です。 クローズアップ現代「食べているつもりでも..."隠れ栄養不足"にご用心」 購入期限:2026年3月16日 #クローズアップ現代 #低栄養  #栄養不足 #佐々木敏  #熊本リハビリテーション病院 #吉村芳弘 #悠翔会  #佐々木淳 https://t.co/jKSmmJEjKK
Tweet card summary image
nhk-ondemand.jp
0
5
5
@NCGG_PR
国立長寿医療研究センター
9 days
2025年6月より「肥満・メタボ外来」を新設し、肥満診療を開始しました。 今号では、当センターにおける肥満・メタボリックシンドローム診療の最新の取り組みについてご紹介しております。 https://t.co/qGGoY7Iene
Tweet card summary image
ncgg.go.jp
肥満およびメタボリックシンドロームは、糖尿病、高血圧、脂質異常症のみならず、心・脳・腎血管疾患、さらにはサルコペニアや認知機能低下の基盤病態として、極めて重要な位置を占めています。
0
4
9
@HideWakabayashi
若林秀隆 (Hidetaka Wakabayashi)
7 days
Outcomes in clinical trials on sarcopenia: a systematic review and meta-analysis. サルコペニアの臨床試験のアウトカムをみたメタ解析。身体能力/筋力と体組成が多くQOLは13件のみ。栄養管理のガイドラインでも死亡、入院、ADL 低下などは推奨なしが多くて課題ですね。 https://t.co/6qSTlJ2JdR
0
6
19
@YoshimuraYosh
Yoshihiro YOSHIMURA (吉村芳弘)
7 days
ICD-11への成人低栄養の病名収載をはじめ、GLIM基準低栄養、サルコペニア肥満、栄養治療の費用対効果、などのファクトシートをESPENがまとめています。エビデンスやガイドラインをベースに図式化されていますので、正確な情報を俯瞰的に眺めるのに役立ちます。 https://t.co/ULpPEuU3DB
0
3
27
@muscle_penguin_
筋肉博士💪Takafumi Osaka
7 days
【日本肥満学会セミナー】 日 時 : 2026年3月16日(月) 18:00~19:00 形 式 : オンライン配信 座 長 : 浅原 哲子 先生 講 師 : 石井 好二郎 先生 テーマ : 「肥満症研究と私」〜肥満症運動療法のTips: Dos & Donʼts〜 参加費 : 無 料 参加URL⇩
1
5
36
@MieRehab
メタビリちゃんねる
7 days
【リハビリテーション総合実施計画書の改定】①実施計画書と総合実施計画書は統合、②患者等の署名欄は廃止、③計画書の説明は、医師だけでなく、看護師、理学療法士、作業療法士及び言語聴覚士でも可! #診療報酬
12
68
720
@MieRehab
メタビリちゃんねる
7 days
リハ栄養口腔連携体制加算の2:ADL低下割合5%未満と・・・ #診療報酬
0
11
46
@Picard_KSK
前田圭介|老年科医・臨床栄養・CGA・5Ms
8 days
本日でました。嚥下調整食の特食算定要件・施設基準 https://t.co/TBLfKSjuYg
0
75
355
@iarn20191122
IARN official
8 days
A review on ultra-processed foods and protein intake. I believe ultra-processed foods are also detrimental to muscle health and cognitive function. #RehabNutrition #IARN https://t.co/h74V99QSBB
0
4
4
@genkaidokusho
限界読書
11 days
年齢を重ねるごとに運動頻度を高めているのですが、ある程度の頻度で運動し続けると、運動による多幸感が日常を埋めるようになり、メンタルが非常に安定することを実感しています。2025年は9月からほぼ毎日の運動を習慣にしましたが、何故これまでやらなかったのかというくらい日々を好転させてくれて
10
44
599
@mamegoro514
まめご
10 days
〜腸と脳とポリファーマシー〜 有益な手掛かりでした。 少しずつ繋がって来た。 ポリファーマシー セロトニン症候群 処方カスケード 原因不明→処置無し「精神的」→発現繰り返し→毎年何度も救急搬送 このまま行くと壊れるな… #ポリファーマシー
@YoshimuraYosh
Yoshihiro YOSHIMURA (吉村芳弘)
5 months
新しい論文を発表しました。服用薬剤が5剤以上(ポリファーマシー)になると腸内細菌叢の「質的」多様性が低下するという関連を検証した臨床研究です。 薬剤負荷と腸内細菌叢との密接な関連がありそうです。 #ポリファーマシー #腸内細菌叢 #脳卒中
0
1
1