Haojun Yang Profile
Haojun Yang

@Yang_Haojun_01

Followers
44
Following
1
Media
0
Statuses
3

Joined August 2024
Don't wanna be here? Send us removal request.
@UCSF
UC San Francisco
1 year
Could a ketogenic diet be the key to fighting pancreatic cancer? @UCSFcmp researchers recently found that a cancer drug, eFT508, blocks fat metabolism. By pairing it with a fat-only diet they were able to starve tumors in mice. @RuggeroDavide
Tweet card summary image
ucsf.edu
A breakthrough study shows how a ketogenic diet alters human metabolism and makes a particular pancreatic cancer drug effective by starving tumors of fat that they feed on to grow.
2
8
18
@Yang_Haojun_01
Haojun Yang
1 year
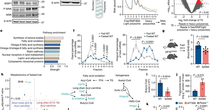
How does fasting remodel the body at a molecular level? Can you starve the aggressive pancreatic tumor using a specific diet? Our work reveals that a specific translational control governs this regulation.
0
0
6
@Yang_Haojun_01
Haojun Yang
1 year
I'm super excited that our work @Ruggero lab on translational control during fasting and tumorigenesis upon diet therapy is out today at Nature.
Tweet card summary image
nature.com
Nature - During fasting, hepatocytes selectively remodel the translatome while global translation is downregulated, showing a new signalling property of fatty acids and that, on a ketogenic diet,...
5
34
131