UCSFDHM Profile Banner
UCSFHospitalMedicine Profile
UCSFHospitalMedicine

@UCSFDHM

Followers
658
Following
552
Media
35
Statuses
691

We are UCSF Health Hospital Medicine and affiliated with ZSFG and SFVA Hospital Medicine (https://t.co/fkuXT9GaQt).

San Francisco, CA
Joined February 2013
Don't wanna be here? Send us removal request.
@UCSFDHM
UCSFHospitalMedicine
11 months
Ashraf Abugroun, Colin Hubbard, Margaret Fang, and colleagues recently published a study in the @amjmed examining the relationship between accelerated biological aging and cardiovascular outcomes in older adults with hypertension. Read more:
Tweet card summary image
amjmed.com
Current hypertension treatments rely on chronological age, which may not reflect individual differences in aging and its impact on cardiovascular health. This study aimed to determine whether...
1
0
0
@UCSFDHM
UCSFHospitalMedicine
11 months
James Harrison, @SERogersMD, and team used human-centered design methods with patients, caregivers, and clinicians to co-create a Life Story intervention for people with Alzheimer's disease, dementia, and delirium. @JMIR_Aging Read more:
aging.jmir.org
Background: Older adults with chronic or acute cognitive impairment, such as dementia or delirium, who are hospitalized face unique barriers to person-centered care and a higher risk for negative...
0
1
2
@UCSFDHM
UCSFHospitalMedicine
11 months
Sarah Flynn, @EstherHsiang, Molly Kantor, and @RamanKhannaSF published in @JournalGIM investigating nurses' pages to hospitalists that included priority labeling and concordance between hospitalist and nurse priority labeling classifications. Read more:
Tweet card summary image
link.springer.com
Journal of General Internal Medicine -
0
0
0
@UCSFDHM
UCSFHospitalMedicine
11 months
Ben Rosner was selected for the Faculty Lead for AI Innovations in Medical Education role.
0
0
0
@UCSFDHM
UCSFHospitalMedicine
11 months
.@EstherHsiang has been selected as the Interim Medical Director of Care Delivery Transformation within Office of Population Health.
0
0
0
@UCSFDHM
UCSFHospitalMedicine
11 months
.@AnoopMuniyappa was appointed as interim Medical co-Director for Adult Transitions of Care.
0
0
1
@UCSFDHM
UCSFHospitalMedicine
11 months
.@LeoLiuMD was recently named the physician lead for inpatient informatics at St. Mary's and St. Francis hospitals for UCSF Health. Leo will be part of the leadership team to help design, implement, and maintain APeX as these two hospitals.
0
0
1
@UCSFDHM
UCSFHospitalMedicine
1 year
VinUniversity Distinguished Professor Bradley Sharpe led a series of seven clinical education workshops for faculty and residents. Learn more:
chs.vinuni.edu.vn
VinUniversity recently had the honor of hosting Dr. Bradley Sharpe, Professor of Medicine at UCSF, as part of the VinUniversity Distinguished Professors (VDP) program. On September 16-17, Dr. Sharpe...
0
0
0
@UCSFDHM
UCSFHospitalMedicine
1 year
James Harrison, Stephanie Rogers, the Age Friendly Health System team, and M-STAR students explore how mobility loss (using the Johns Hopkins Highest Level of Mobility scores) predicts poor clinical outcomes for hospitalized adults. @JNCQonline Read more:
Tweet card summary image
journals.lww.com
as used. Patients were categorized into 3 groups (gain, loss, no change in mobility) using the Johns Hopkins Highest Level of Mobility (JH-HLM) scores. The association between mobility loss and falls...
0
0
1
@UCSFDHM
UCSFHospitalMedicine
1 year
.@LeoLiuMD and @ADAuerbachMD published their paper on "Sabercaremetrics" in the @JHospMedicine. They are calling for the development of a new generation of measures and metrics to help improve physician training and growth. Read more:
Tweet card summary image
shmpublications.onlinelibrary.wiley.com
Click on the article title to read more.
0
3
2
@UCSFDHM
UCSFHospitalMedicine
1 year
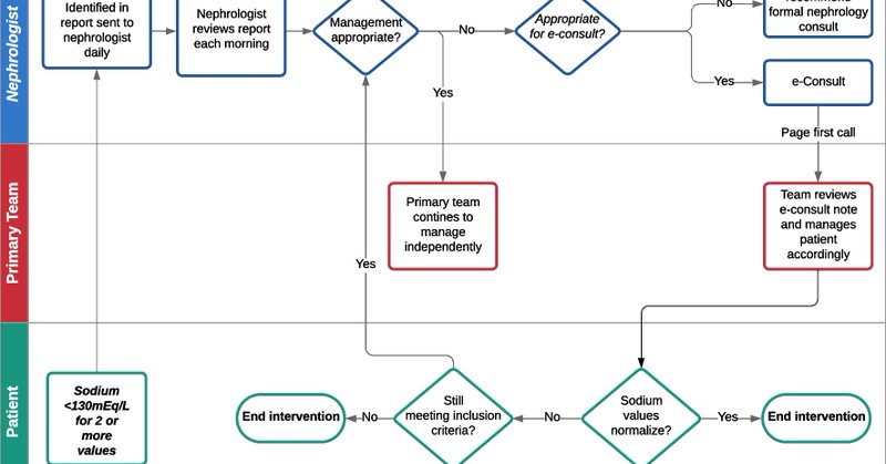
.@TimJudson, @michelle_mourad, @Bob_Wachter, and colleagues were coauthors on a study in the @JournalGIM which demonstrated the feasibility and acceptability of Targeted Automatic E-Consults (TACos) for inpatient hyponatremia. Read more:
Tweet card summary image
link.springer.com
Journal of General Internal Medicine - Hyponatremia is the most common electrolyte abnormality in hospitalized patients. Treatment of hyponatremia is associated with improved outcomes, but more...
0
0
1
@UCSFDHM
UCSFHospitalMedicine
1 year
.@ADAuerbachMD published an editorial in @JAMANetworkOpen about how a paper from Hardeep Singh's group describes some early applications of AI to screen medical records to find cases where a diagnostic error might have taken place. Read more:
Tweet card summary image
jamanetwork.com
The study by Zimolzlak et al1 in this issue of JAMA Network Open is one of what will soon be a flood of research that focuses on the role of artificial intelligence (AI) in identifying diagnostic...
1
1
2
@UCSFDHM
UCSFHospitalMedicine
1 year
Kristen Kipps and Sangeeta Prabhakar Bhat completed the Litigation Peer Supporter training program led by UCSF Risk Management.
0
0
0
@UCSFDHM
UCSFHospitalMedicine
1 year
Sujatha Sankaran was accepted to the second cohort of the Science and Healthcare Advocates for Research Policy (SHARP) Program, led by UCSF's Community & Government Relations and Office of Research.
0
0
1
@UCSFDHM
UCSFHospitalMedicine
1 year
Congratulations to UCSF MS4 Harrison Tran & mentor, Ritu Bansal, for their outstanding work on improving handoffs for patients with limited English proficiency, whose project was awarded 1st place in the Medical Student Clinical Research Poster Competition, ACP Regional Meeting.
0
0
0
@UCSFDHM
UCSFHospitalMedicine
1 year
.@sandeep_kishore was featured in the UC Population Health Annual Report 2023-2024 where his work on a newly developed UC-wide hypertension medication algorithm was featured. The algorithm focuses on reducing disparities, promoting equity and improving outcomes.
0
0
0
@UCSFDHM
UCSFHospitalMedicine
1 year
We are looking for excellent medical students to join us this summer for our internships in QI & DEI. Application deadline is February 2, 2025. Learn more and apply:
0
0
1
@UCSFDHM
UCSFHospitalMedicine
1 year
Neal Tambe was selected as the Associate Director of the St. Mary's Hospital Medicine Service.
0
0
1
@UCSFDHM
UCSFHospitalMedicine
1 year
Rashmi Manjunath was selected as the Medical Director of the St. Mary's Hospital Medicine program.
0
0
2