ShirasuLab Profile Banner
Shirasu Lab@RIKEN Profile
Shirasu Lab@RIKEN

@ShirasuLab

Followers
1K
Following
2K
Media
52
Statuses
2K

Dad, husband, scientist, citizen

Joined April 2010
Don't wanna be here? Send us removal request.
@BrunoNgou
Bruno Ngou
9 hours
Many thanks to the editors for the invitation. Free access tᴏ the article:
0
2
4
@BrunoNgou
Bruno Ngou
9 hours
Plant cell-surface receptors regulate diverse biological processes. They perceive a wide range of ligands via distinct ectodomainꜱ, then assemble into different receptor/co-receptor complexes to activate downstream responses.
1
4
9
@PSJ_PR
日本植物病理学会 広報 The Phytopathological Society of Japan
2 days
コラム第8弾🎄🍅🍌🍇 「大学での研究と企業での挑戦が教えてくれたこと」 カゴメ株式会社 今野沙弥香 氏 https://t.co/JQzSgPSZ0e 植物病理学の「おもしろさ」を3つの視点からわかりやすく紹介くださいました🍡ほんわか楽しいコラムです🍵おススメ書籍の紹介もあります📚 #植物病理学 #吾見之草波
1
9
27
@PSJ_PR
日本植物病理学会 広報 The Phytopathological Society of Japan
3 days
コラム公開しました🍺🍅🧬 「植物病理学を学んだ企業研究者としての道」 サントリーグローバルイノベーションセンター株式会社 加野 彰人 氏 https://t.co/VPbmibrR1g 若い読者のために、企業研究者とアカデミアの違いについてのお考えも書いてくださっています🌱✨ #植物病理学 #企業研究者
1
13
31
@KenShirasu
白須 賢
11 days
High-Resolution Imaging of the Rhizosphere Using Resin-Embedded Cross-Sectional Polishing and Scanning Electron Microscopy for Biological Samples (bioCP-SEM)
Tweet card summary image
biorxiv.org
Understanding microbial colonization in plant-associated environments requires high-resolution imaging of intact plant-microbe interfaces under natural soil conditions. However, conventional electron...
0
2
8
@p_persica123
Momoko Ikeuchi
1 month
爲重くんと土田くんが共筆頭著者の論文がNature Communications に出版されました🎊 最初の投稿(別の雑誌)からトータル一年半かかりましたが、リバイスでデータもだいぶ追加して最終的に良い論文に仕上がって良かったです!! https://t.co/0mUhXBQL0h
Tweet card summary image
nature.com
Nature Communications - Plant development is characterized by periodic morphogenesis, yet regulatory mechanisms underlying the periodicity remain unknown. Tameshige et al. reveal that bistable...
@NAIST_BS
NAISTバイオサイエンス領域
2 months
#植物再生学研究室 の卒業生(修士)が共筆頭著者をつとめる論文が、もうすぐ出版される予定です。学生さんたちが日々頑張って取り組んだ研究の成果が人類の知の体系に永遠に刻まれることに感動します。公開が待ち遠しいです!! #池内研 #NAISTバイオ
2
9
52
@ShirasuLab
Shirasu Lab@RIKEN
2 months
Plants are sessile organisms?
0
2
5
@ShirasuLab
Shirasu Lab@RIKEN
2 months
Thanks!
@KenichiTsuda4
津田賢一
2 months
@ShirasuLab @HarroBouwmeest1 おめでとうございます!
0
0
1
@ShirasuLab
Shirasu Lab@RIKEN
2 months
Simon's mutant finally published! Well done, Satoko' lab with @HarroBouwmeest1 , Tobimatsu, Tohge collaborations. Glucosylation of endogenous haustorium-inducing factors underpins kin avoidance in parasitic plants | Science
Tweet card summary image
science.org
Parasitic plants rarely attack themselves, suggesting the existence of a kin-avoidance mechanism. In the root parasitic plant Phtheirospermum japonicum, prehaustorium formation is triggered by...
1
28
80
@ShirasuLab
Shirasu Lab@RIKEN
2 months
@ShirasuLab
Shirasu Lab@RIKEN
2 months
Pomelo on tatami as a cover of RIKEN Research
0
5
19
@ShirasuLab
Shirasu Lab@RIKEN
2 months
Pomelo on tatami as a cover of RIKEN Research
0
2
10
@ShirasuLab
Shirasu Lab@RIKEN
2 months
Season peak!
0
2
5
@ShirasuLab
Shirasu Lab@RIKEN
2 months
0
0
4
@ShirasuLab
Shirasu Lab@RIKEN
3 months
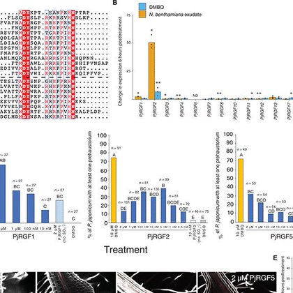
Well done, Max! Neofunctionalized RGF pathways drive haustorial organogenesis in parasitic plants | Science Advances #parasiticplants
Tweet card summary image
science.org
Plant peptide hormones regulate and induce the parasitic plant specialized organ for connecting to and feeding from the host.
2
20
63
@riken_en
RIKEN
3 months
Press Release -- An ancient plant protein in pomelo fruit will help defend plants against tens of thousands of pathogens #PlantImmunity #SyntheticBiology #CropProtection @BrunoNgou @Yasu040 @KenShirasu @ShirasuLab https://t.co/n1DndAoZoG
Tweet card summary image
riken.jp
2
11
25
@ShirasuLab
Shirasu Lab@RIKEN
4 months
Beautiful work! Well done, Hanna, Haruko, Kiwamu and Co !
0
5
17
@ShirasuLab
Shirasu Lab@RIKEN
4 months
Well done, Itsuhiro!
@ItsuhiroKo
Itsuhiro Ko
4 months
What a amazing experience at the 64th Society of Nematologists Annual Conference in Victoria, Canada this summer! I am honored to have won the second place in the Student Presentation Competition and connected with industry people who showed interest in my research! #SON2025
1
0
4
@KenShirasu
白須 賢
4 months
For spore lovers
0
1
7