Ravi_KMU Profile Banner
Ravi Gupta Profile
Ravi Gupta

@Ravi_KMU

Followers
37
Following
284
Media
1
Statuses
54

A plant biologist and Asst. Prof. at Kookmin University, South Korea; working on plant stress resilience and signaling pathways.

Seoul, Republic of Korea
Joined May 2024
Don't wanna be here? Send us removal request.
@TrendsPlantSci
TrendsPlantSci
4 months
Climate change effects on plant immune activation https://t.co/5XNVrcHlx2 #plantscience
3
31
91
@TrendsPlantSci
TrendsPlantSci
3 months
Open or closed: ROS-mediated regulation of stomatal movements https://t.co/yHBvIFFSfh #plantscience
1
24
73
@TrendsPlantSci
TrendsPlantSci
5 months
A novel plant tissue that controls seed size https://t.co/CGr8cJkPi6 #plantscience
1
25
96
@AuVijaypratap
Vijay Pratap Singh
6 months
Pleased to share our article on ROS signaling in plant immunity. This article provides updates on when ROS come into play upon perception of pathogens, and regulate multilayered plant immune responses….. @UoA_Official @ugc_india https://t.co/ltKsOawefM
Tweet card summary image
onlinelibrary.wiley.com
The plant immune system works against pathogens and seems to have co-evolved with plants. Perception of pathogens by plant receptors leads to the initiation of signaling cascades that drive plant...
0
2
18
@MPlantPCom
Molecular Plant & Plant Communications
6 months
Flagellin Sensing, Signaling, and Immune Responses in Plants #review #PlantCommunications https://t.co/tdbCeGGS3J
0
22
75
@JIPBio
JIPB
6 months
#Pathogens like M. oryzae and the rice stripe #virus severely impact #crop yields, but #RNAi-based #rice #disease management may turn the tide in this battle. Here, Chen et al. explore the potential of sprayable sRNA and dsRNA molecules. https://t.co/ZnGB4oA0S2 @wileyplantsci
0
7
24
@stressbiology
Stress Biology
6 months
Roles of NADPH oxidases in regulating redox homeostasis and pathogenesis of the poplar canker fungus Cytospora chrysosperma Quansheng Li, Rongrong Guo, Aining Li & Yonglin Wang https://t.co/sCVxnLUIy8 #Pathogenicity #Mitochondria #PlantImmunity
link.springer.com
Stress Biology - Poplar canker, caused by the fungus Cytospora chrysosperma, results in tremendous losses in poplar plantations in China. Although NADPH oxidases (NOXs) play important roles in the...
1
1
3
@TrendsPlantSci
TrendsPlantSci
7 months
Plant–microbe interactions: plants modulating their defenses https://t.co/01vCljXD8v #plantscience
2
15
78
@JIPBio
JIPB
7 months
#Rice bacterial blight poses a significant threat to rice #crops, but in a new study published in #JIPB, Sheng et al. reveal the role of arginine methyltransferase (OsPRMT5) in enhancing #resistance to blight infection. https://t.co/xLBG35rwmL @wileyplantsci #PlantSci
0
8
16
@Ravi_KMU
Ravi Gupta
8 months
Happy to share our recent review on Ethylene, NO, and Polyamines crosstalk...
@stressbiology
Stress Biology
8 months
Unraveling the crosstalk among ethylene, nitric oxide, and polyamines in tailoring the abiotic stress resilience in plants Arun Kumar Maurya, Rachna Agarwal & Ravi Gupta https://t.co/IOqygvfj6R #Phytohormones #AbioticStress #PlantSci
2
0
5
@Ravi_KMU
Ravi Gupta
8 months
Happy to share our commentary article recently published in JIPB @AuVijaypratap
@JIPBio
JIPB
8 months
Where would we be without #photosynthesis? In our latest #JIPB Commentary feature, Kushwaha et al. discuss work by Frangedakis et al. (2024) which suggests that transcription factors GLK and MYB play a crucial role in #chloroplast biogenesis in land #plants.
0
0
0
@Ravi_KMU
Ravi Gupta
10 months
Happy to share my recent commentary in #JIPB
@JIPBio
JIPB
10 months
Ravi Gupta discusses the recent identification of #HydrogenPeroxide as a systemic acquired #resistance-inducing signal and its dose-dependent effect on systemic tissue SA #biosynthesis in response to #pathogen attack. https://t.co/cebhkE42Ee @wileyplantsci #PlantSci #JIPB
1
0
2
@Ravi_KMU
Ravi Gupta
1 year
Thank you sir
0
0
0
@Ravi_KMU
Ravi Gupta
1 year
Happy to share our recent Editorial article in Physiologia Plantarum
@PPLplantarum
Physiologia Plantarum
1 year
Check out the table of content of our special issue on "Role of phytohormones and plant-growth regulators in the regulation of plant immunity" https://t.co/okGqHx0KcZ All articles are free to read for 2 months. @wileyplantsci @plantspps @Ravi_KMU
2
0
1
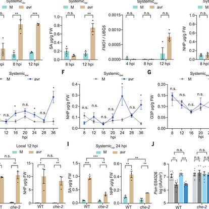
@xdong23
Xinnian Dong
1 year
Science Magazine - H<sub>2</sub>O<sub>2</sub> sulfenylates CHE, linking local infection to the establishment of systemic acquired resistance
Tweet card summary image
sciencemagazinedigital.org
Systemic acquired resistance (SAR) is an inducible immune mechanism in plants (1-3) that is triggered by a local immune response and provides long-lasting protection against a wide range of pathogens.
6
28
87
@Ravi_KMU
Ravi Gupta
1 year
Pleased to share my latest article on Saponins. As saponins can have both beneficial and detrimental roles in plant immunity, I propose that they can be considered as a double-edged sword.
@TrendsPlantSci
TrendsPlantSci
1 year
Saponins as double-edged swords in plant–fungal interactions https://t.co/ejjVcqFMO6
4
2
15
@Ravi_KMU
Ravi Gupta
1 year
An unattended guest at the back mountain of our lab #miryang #pnu
0
0
0
@Ravi_KMU
Ravi Gupta
1 year
Glad to share our recent spotlight article on the identification of the apoplastic auxin receptors @AuVijaypratap @MPIPZ_Yiming
@TrendsPlantSci
TrendsPlantSci
1 year
ABLs and transmembrane kinases shape extracellular auxin perception https://t.co/cxfrUIQu8T
0
0
0