QuikCarp Profile Banner
๐๐’ ๐‹๐ข๐ช๐ฎ๐ข๐๐ข๐ญ๐ฒ ๐“๐š๐ค๐ž๐ซ Profile
๐๐’ ๐‹๐ข๐ช๐ฎ๐ข๐๐ข๐ญ๐ฒ ๐“๐š๐ค๐ž๐ซ

@QuikCarp

Followers
298
Following
7K
Media
32
Statuses
37

Use QuikStrike Pro @QuikStrike1 for trading Options on Futures for CME Group Exchange @CMEGroup 2 weeks: https://t.co/Lefd1BE9WA

Joined March 2024
Don't wanna be here? Send us removal request.
@CMEGroup
CME Group
48 minutes
๐ŸŽ„ Before the upcoming holiday, check out our trading hours:
Tweet card summary image
cmegroup.com
0
2
7
@QuikCarp
๐๐’ ๐‹๐ข๐ช๐ฎ๐ข๐๐ข๐ญ๐ฒ ๐“๐š๐ค๐ž๐ซ
4 days
Open Interest for Bitcoin options on futures on CME Exchange Only with Quik Strike @QuikStrike1 #BTC_F
1
0
1
@QuikCarp
๐๐’ ๐‹๐ข๐ช๐ฎ๐ข๐๐ข๐ญ๐ฒ ๐“๐š๐ค๐ž๐ซ
4 days
1 Day Relative Performance across CME symbols Only with Quik Strike @QuikStrike1 #BTC_F #SI_F #HG_F #NQ_F #CL_F #ES_F
0
0
2
@QuikCarp
๐๐’ ๐‹๐ข๐ช๐ฎ๐ข๐๐ข๐ญ๐ฒ ๐“๐š๐ค๐ž๐ซ
10 days
Most advanced options analytics for options on futures on CME Group exchange QuikStrike @QuikStrike1, has search access to Quik Options @QuikOptions #ES_F #ZC_F #ZS_F #NQ_F #CL_F #NG_F #GC_F #SI_F #ZW+F
0
3
6
@QuikCarp
๐๐’ ๐‹๐ข๐ช๐ฎ๐ข๐๐ข๐ญ๐ฒ ๐“๐š๐ค๐ž๐ซ
16 days
Options activity and price performane for various CME products shown on Dashboard QuikChurn summary page Only with Quik Strike @QuikStrike1 #ZC_F #ZW_F #ES_F #NQ_F #CL_F #HG_F #GC_F #SI_F #ZB_F #ZN_F
0
0
3
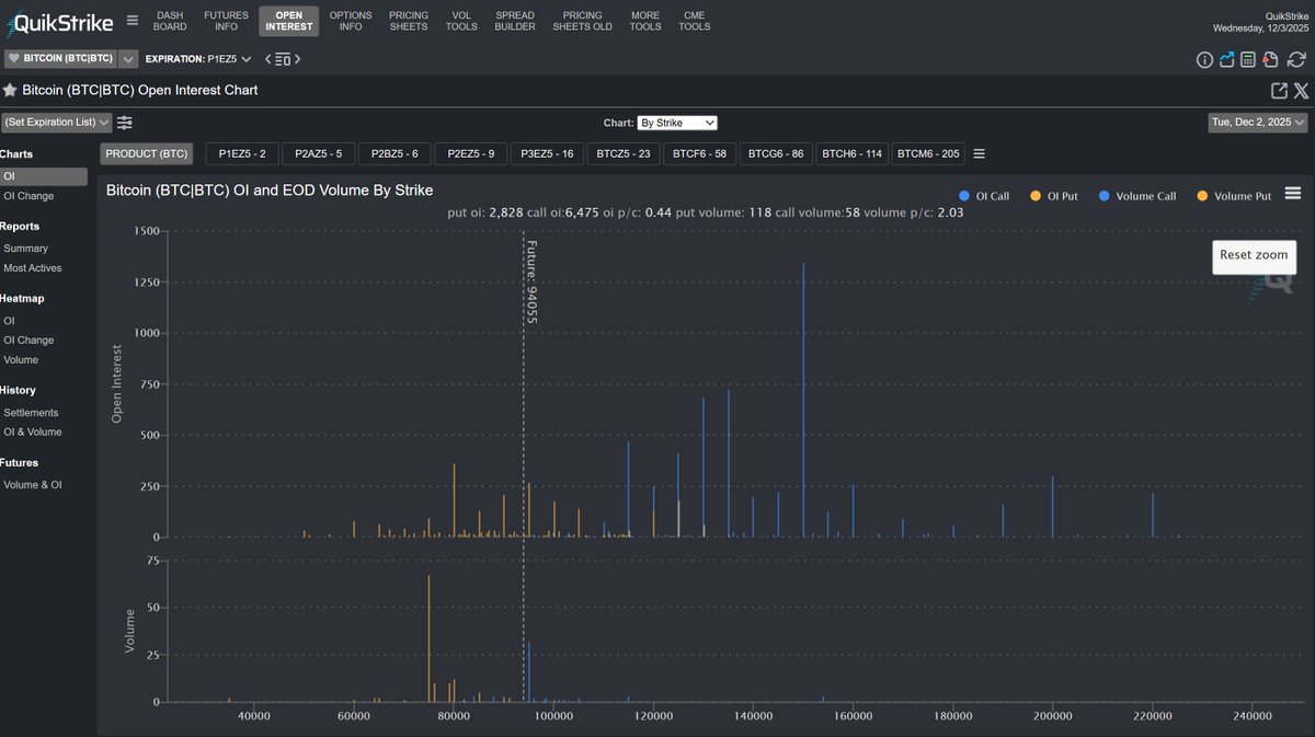
@QuikCarp
๐๐’ ๐‹๐ข๐ช๐ฎ๐ข๐๐ข๐ญ๐ฒ ๐“๐š๐ค๐ž๐ซ
20 days
Open Interest by Strike for Bitcoin options on futures Only with QuikStrike @QuikStrike1 #BTC_F $MSTR $IBIT $BTC #BTC #Bitcoin
0
0
3
@CMEGroup
CME Group
25 days
All CME Group markets are open and trading.
448
435
3K
@CMEGroup
CME Group
25 days
Due to a cooling issue at CyrusOne data centers, our markets are currently halted. Support is working to resolve the issue in the near term and will advise clients of Pre-Open details as soon as they are available.
1K
883
4K
@QuikCarp
๐๐’ ๐‹๐ข๐ช๐ฎ๐ข๐๐ข๐ญ๐ฒ ๐“๐š๐ค๐ž๐ซ
27 days
Current performance of CME products Only with Quik Strike @QuikStrike1 #SI_F #NG_F #HG_F #ZC_F #NQ_F $ES_F
0
0
1
@QuikCarp
๐๐’ ๐‹๐ข๐ช๐ฎ๐ข๐๐ข๐ญ๐ฒ ๐“๐š๐ค๐ž๐ซ
28 days
Delta curve comparison between dates for SOFR options on futures Only with QuikStrike @QuikStrike1 #SR3_F #SOFR_F
0
0
2
@QuikCarp
๐๐’ ๐‹๐ข๐ช๐ฎ๐ข๐๐ข๐ญ๐ฒ ๐“๐š๐ค๐ž๐ซ
1 month
Delta Surface in values RR and BF for Wheat #ZW_F options on futures Only with Quik Strike @QuikStrike1
0
0
0
@QuikCarp
๐๐’ ๐‹๐ข๐ช๐ฎ๐ข๐๐ข๐ญ๐ฒ ๐“๐š๐ค๐ž๐ซ
1 month
Volume matrix for SOFR3 options on futures Only with QuikStrike @QuikStrike1 #SR3_F
0
0
2
@QuikCarp
๐๐’ ๐‹๐ข๐ช๐ฎ๐ข๐๐ข๐ญ๐ฒ ๐“๐š๐ค๐ž๐ซ
1 month
OI Summary Report for SOFR #SOFR_F options on futures Only with Quik Strike @QuikStrike1
0
1
2
@CMEGroup
CME Group
1 month
Equity options traders brace for $NVDA and jobs data. According to our Event Volatility Calculator, Thursday E-mini Nasdaq 100 (Q3DX5) optionsโ€”which expire after NVIDIA earnings (Wed PM) and Nonfarm payrolls (Thu AM)โ€”currently imply a +/- 375 point move by Thursday close.
3
11
30
@QuikCarp
๐๐’ ๐‹๐ข๐ช๐ฎ๐ข๐๐ข๐ญ๐ฒ ๐“๐š๐ค๐ž๐ซ
1 month
Friday's recap for major products on CME Group exchange Only with Quik Strike @QuikStrike1 #ZC_F #ZW_F #ZS_F #CL_F #NG_F #RBOB_F #SOFR_F #TN_F #ZB_F #ES_F #NQ_F #RTY_F #EURUSD_F #GBPUSD_F $JPYUSD_F #GC_F #SI_F #HG_F
0
0
2
@QuikCarp
๐๐’ ๐‹๐ข๐ช๐ฎ๐ข๐๐ข๐ญ๐ฒ ๐“๐š๐ค๐ž๐ซ
1 month
3M SOFR #SOFR_F Open Interest & Volume Only with QuikStrike @QuikStrike1
0
0
3
@QuikCarp
๐๐’ ๐‹๐ข๐ช๐ฎ๐ข๐๐ข๐ญ๐ฒ ๐“๐š๐ค๐ž๐ซ
1 month
Straddle Run sheet for silver #SI_F options on futures Only with QuikStrike @quikstrike1 $SLV
0
0
0
@QuikCarp
๐๐’ ๐‹๐ข๐ช๐ฎ๐ข๐๐ข๐ญ๐ฒ ๐“๐š๐ค๐ž๐ซ
2 months
Most Actives report for NQ #NQ_F options on futures $QQQ Top 25 Change in Open Interest Calls and Puts, and then combined Use the Product Filter to add more to the page Only with QuikStrike @quikstrike1
0
1
2
@QuikCarp
๐๐’ ๐‹๐ข๐ช๐ฎ๐ข๐๐ข๐ญ๐ฒ ๐“๐š๐ค๐ž๐ซ
2 months
Term Structure for wheat options on futures #ZW_F Futures Term Structure Mini Straddle Sheet Mini QuikDNA Only with QuikStrike @quikstrike1
0
1
3
@QuikCarp
๐๐’ ๐‹๐ข๐ช๐ฎ๐ข๐๐ข๐ญ๐ฒ ๐“๐š๐ค๐ž๐ซ
2 months
Open Interest for Copper #HG_F Only with QuikStrike @QuikStrike1
0
1
1