Quan Zhou Profile
Quan Zhou

@QuanZhouu

Followers
80
Following
134
Media
0
Statuses
51

PhD candidate at @QMUL. Education/Cognitive/ Noncognitive skills/ Behavioural genomics/Gene-environment interplay/

Joined November 2021
Don't wanna be here? Send us removal request.
@sapinker
Steven Pinker
8 months
Daniel Kahneman made people think about thinking all his life -- and beyond. Two moving and thought-provoking essays about his suicide while healthy at 90.
Tweet card summary image
nytimes.com
If we are to live well, we need to be able to ask when a life is complete.
1
15
84
@NatureHumBehav
Nature Human Behaviour
8 months
Jung et al. show the existence of polygenic overlap and associations between subjective well-being and psychiatric disorders https://t.co/Hm05avMQiG
0
2
6
@drElsje
Dr Elsje van Bergen
9 months
๐Ÿš€ New paper @PsychScience & press release! ๐Ÿงฌ๐Ÿ“– ๐Ÿงฎ Our large-scale study (20,000 children) shows that #ADHD, #dyslexia, and #dyscalculia often co-occur due to shared genetic riskโ€”not because one condition causes the other. https://t.co/OvOdrs2nA2 https://t.co/EiF75ADMiz (1/5)
Tweet card summary image
vu.nl
De erfelijke aanleg voor ADHD overlapt met aanleg voor dyslexie en dyscalculie, blijkt uit onderzoek van de VU en UvA.
1
22
56
@MarghMalanchini
Dr. Margherita Malanchini
9 months
๐Ÿงฌ๐ŸŒณ New CoDE lab preprint: From genetic disposition to academic achievement: The mediating role of non-cognitive skills across development. https://t.co/3QaIYkLJOC A short thread ๐Ÿ‘‡
Tweet card summary image
biorxiv.org
Genetic effects on academic achievement are likely to capture environmental, developmental, and psychological processes. How these processes contribute to translating genetic dispositions into...
1
1
6
@BehaviorGenetic
Behavior Genetics Association
1 year
Save the date if you're interested in exploring cutting-edge twin research in a stunning island setting! ๐ŸŒด ๐Ÿ—“ August 10-12, 2025 ๐Ÿ“ Colombo, Sri Lanka ๐Ÿ‡ฑ๐Ÿ‡ฐ Join us for the 8th World Congress on Twin Pregnancy & 20th ISTS Congress!
0
5
6
@MarghMalanchini
Dr. Margherita Malanchini
11 months
New CoDE Lab preprint led by @QuanZhouu๐Ÿ’ซ. We investigated whether spatial ability consistently predicts STEM success beyond other cognitive skills and what aspects of spatial ability predict success in STEM more accurately. Link: https://t.co/n7a30Gz8an
0
4
14
@CLScohorts
UCL Centre for Longitudinal Studies
1 year
New genetic data available! Cleaned, quality-controlled #Genetic data from #NextStepsStudy, which has followed a cohort born 1989-90 since secondary school. Free to access for approved researchers, these new resources offer great potential for health and social research. (1/7)
1
4
9
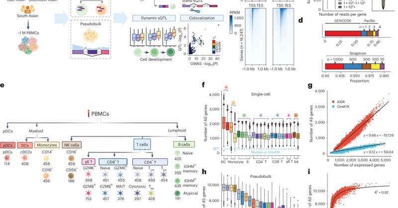
@boxiangliu
Boxiang Liu
1 year
Our paper on single-cell splicing QTL is now published as a cover article in Nature Genetics. https://t.co/jHas1xKi01 Congratulations to co-first authors @chitian51616, @Yihan720, and Yuntian Zhang! Huge thanks to AIDA leaders @shyam_lab , Woong-Yang, @JayShin and Kian Hong!
Tweet card summary image
nature.com
Nature Genetics - This analysis of single-cell RNA sequencing data from peripheral blood mononuclear cells for 474 individuals of diverse Asian ancestries in the Asian Immune Diversity Atlas links...
5
38
145
@KailiRimfeld
Dr. Kaili Rimfeld
1 year
I am very excited to welcome @ZiadaAyorech to the @RHULPsychology Statistical Genetics Group meeting today. Ziada will give a talk: Leveraging family-based data reveals gene-environment interplay in life course depression ๐ŸŒฑ๐Ÿงฌ https://t.co/QmUh5Gom04
@LRN_RHUL
Lifespan Research Network
1 year
An exciting lineup of speakers for the Statistical Genetics Group meetings at @RHULPsychology! First up on 6th November is @ZiadaAyorech: Leveraging family-based data reveals gene-environment interplay in life course depression. Full schedule: https://t.co/7IUwRz3ctC ๐ŸŽ™๏ธ
0
1
11
@GiorgiaMiche
Dr Giorgia Michelini (she/her) (inactive account)
1 year
*New* paper out today in World Psychiatry! "Where do neurodevelopmental conditions fit in transdiagnostic psychiatric frameworks? Incorporating a new neurodevelopmental spectrum" ๐Ÿงต๐Ÿ‘‡ (1) @QM_SBBS @QMULSciEng https://t.co/F8NG9XLu1w
2
28
63
@MarghMalanchini
Dr. Margherita Malanchini
1 year
1. Out now in @molpsychiatry โ€œGene-environment correlation: The role of family environment in academic developmentโ€. We investigate how family environments and genetic propensity combine to result in individual differences in academic achievement ๐Ÿงฌ๐ŸŒ https://t.co/njERvOCySM
2
38
108
@GiorgiaMiche
Dr Giorgia Michelini (she/her) (inactive account)
1 year
New #Postdoc opportunity in London! Come and work with Valdas Noreika, @MarghMalanchini & me @QM_SBBS on a new project on sleep and sensory sensitivity in adults with intellectual disability. Apply by 21 July๐Ÿ‘‡ https://t.co/V0dTpVpeO6
0
18
19
@RichardDawkins
Richard Dawkins
1 year
Join me in the US for my upcoming book tour. Tickets available at https://t.co/SkguZl2CwM
32
40
366
@KailiRimfeld
Dr. Kaili Rimfeld
1 year
It was lovely to host Robert Plomin at @RHULPsychology Thank you for the fantastic talk and engaging discussions @TedsProject
@LRN_RHUL
Lifespan Research Network
1 year
Delighted to have welcomed Prof. Robert Plomin to Royal Holloway for our Festival of Research. Robert delivered an insightful talk on the century of research in behavioural genetics. Thanks to everyone who attended and contributed such thoughtful questions! ๐Ÿงฌ๐ŸŒฟ @RHULPsychology
2
3
14
@RichardDawkins
Richard Dawkins
2 years
.@elonmusk suggested that we post episodes of The Poetry of Reality on @X. Our team plans to post here every week. Here is a Q&A session I had with @TarynSouthern on a wide range of topics, from the ethics of selective breeding and eugenics to Western liberal sympathy toward
417
779
6K
@uk_biobank
UK Biobank
2 years
10 years, 85,000 participants and 850 million images so far. Since 2014 our imaging project has scanned the brains, hearts, bones & abdomens of our volunteers and powered more than 1,000 publications and counting, all aiming to advance health research!
4
23
78
@drElsje
Dr Elsje van Bergen
2 years
๐Ÿ‘ˆ๐Ÿ†Our paper is among the most-read papers in #DevelopmentalScience! "Literacy skills seem to fuel literacy enjoyment, rather than vice versa" https://t.co/DOzIcr0fov ๐Ÿ‘‰๐Ÿ‘ฉโ€๐Ÿซteacher @teachrachelsor's classroom summary. ๐Ÿ‘‡๐Ÿงตmy scientific summary #TopDownloadedArticle @MinnaTorppa
@drElsje
Dr Elsje van Bergen
4 years
New preprint! "Literacy skills seem to fuel literacy enjoyment, rather than vice versa" https://t.co/hrDNWKulwU We tested the direction of causation in 3,690 twins aged 12. See here what we found (1/5):
1
44
108
@KailiRimfeld
Dr. Kaili Rimfeld
2 years
Congratulations again Dr @AgaGidziela what a brilliant Phd ๐Ÿ’ซ You have been such a joy to work with! So excited about your future and looking forward to what you will accomplish next. So proud of you๐Ÿ’ซ๐Ÿ’ซ๐Ÿ’ซ
@MarghMalanchini
Dr. Margherita Malanchini
2 years
I couldn't be happier for or prouder of Dr. @AgaGidziela, what a wonderful PhD! โญ๏ธ Thank you @emma_meaburn and Helena Zavos for being excellent, thought provoking examiners and, of course, @KailiRimfeld and Robert Plomin for co-supervising. Congratulations, Aga, you are a star!
0
2
12
@mikewlcheung
Mike Cheung
2 years
I am excited to announce a new R package called mulSEM, which conducts correlation analysis (CANCORR), redundancy analysis (RDA), and multivariate principal component regression (MPCR) using SEM approach. The other contributors are Fei Gu and Yiu-Fai Yung. https://t.co/D21TYppuY8
Tweet card summary image
cran.r-project.org
A set of functions for some multivariate analyses utilizing a structural equation modeling (SEM) approach through the 'OpenMx' package. These analyses include canonical correlation analysis (CANCOR...
0
30
117
@drElsje
Dr Elsje van Bergen
2 years
0
20
25