OpenNoteGrapple Profile Banner
William - Open Note Grappling πŸ“ Profile
William - Open Note Grappling πŸ“

@OpenNoteGrapple

Followers
9K
Following
22K
Media
3K
Statuses
18K

I teach jiujitsu in East Austin and write a newsletter about the top stories, principles, and techniques across MMA and BJJ Subscribe to read it for freeπŸ‘‡

Best way to follow fighting πŸ‘‰
Joined April 2021
Don't wanna be here? Send us removal request.
@OpenNoteGrapple
William - Open Note Grappling πŸ“
2 days
Petr Yan fought one of the best fights you'll ever see at UFC 323 He was able to hold Merab to his second lowest takedown completion rate ever and beat up his body for 25 minutes Read this πŸ‘‡ to learn why Yan's offense was the key to his defense and what's happening to Merab
2
9
91
@OpenNoteGrapple
William - Open Note Grappling πŸ“
1 day
The cool thing about MMA and jiujitsu are the degrees of freedom you have in training and competition In sprinting you're either fast or you're not a sprinter But in MMA and BJJ there are so many ways to win that you can devise a novel playing style that works for you
@JESnowden
Jonathan Snowden
1 day
This was a common issue I had when communicating with martial arts enthusiasts (or anyone who follows sports but has never been around them). There's no amount of training that can completely correct for deficiencies in aptitude and athleticism.
5
15
289
@cline
Cline
2 months
Cline CLI Preview is live (open source). Scriptable agents in your terminal: run fleets, delegate sub-tasks, hand off between IDE ↔ CLIβ€”powered by gRPC Cline Core.
0
23
389
@OpenNoteGrapple
William - Open Note Grappling πŸ“
1 day
We're finally getting the 165 division
@acdmma_
ACD MMA
3 days
🚨 Donald Trump says that there will be 8-9 championship fights on the UFC White House card ??????
1
0
43
@TypewritingDA
Dan A.
2 days
Petr Yan's performance against Merab Dvalishvili stands as one of greatest in recent memory - and I am here to tell you it's even better and more important than you think it is. Here is the writeup, a postscript to endeavor to chronicle his career. Link: https://t.co/AwAJwI4syA
6
56
381
@OpenNoteGrapple
William - Open Note Grappling πŸ“
2 days
Every Tuesday I send out a breakdown of the best combat sports action Leave your emailπŸ‘‡to learn the top stories, principles, and techniques from the world of fighting, for free https://t.co/N8t6tTjC8P
opennotegrappling.com
Learn the top stories, principles, and techniques from the world of professional fighting.
0
0
3
@OpenNoteGrapple
William - Open Note Grappling πŸ“
2 days
How Petr Yan Reclaimed His Crown Why Offense Is The Best Defense https://t.co/m6dv6zR0f3
Tweet card summary image
opennotegrappling.com
Why Offense Is The Best Defense
3
2
14
@OpenNoteGrapple
William - Open Note Grappling πŸ“
3 days
I update this one weekly You can access it for only $5/month https://t.co/hXNCoSn3Yc
opennotegrappling.com
Learn the top stories, principles, and techniques from the world of professional fighting.
1
1
4
@OpenNoteGrapple
William - Open Note Grappling πŸ“
3 days
I can make interactive databases for you and your whole gym so you can stay ahead of your opponents Want to know why Islam is the best grappler in the sport right now? It's right here
1
0
6
@FultonFish
Fulton Fish Market
8 months
New York City's iconic Fulton Fish Market now available online. βœ… World-class seafood delivered. βœ… Hand-selected by experts. βœ… Responsibly sourced. One taste and you'll be hooked. Shop all your favorites today!
20
37
276
@OpenNoteGrapple
William - Open Note Grappling πŸ“
3 days
Very slick sequence Yan is framing against Merab's hips to disrupt the knees so Merab grabs Yan's wrist Then Yan pulls his own elbow back to clear space for his own knee Just so cool man Yan was unreal this weekend
6
89
2K
@OpenNoteGrapple
William - Open Note Grappling πŸ“
3 days
I use Notion for all jiujitsu note taking Here is a template I made for jiujitsu coaches https://t.co/O3uy5WiBab
Tweet card summary image
opennotegrappling.com
The Jiujitsu Coach Operating System Makes You A Better Jiujitsu Coach
0
1
9
@OpenNoteGrapple
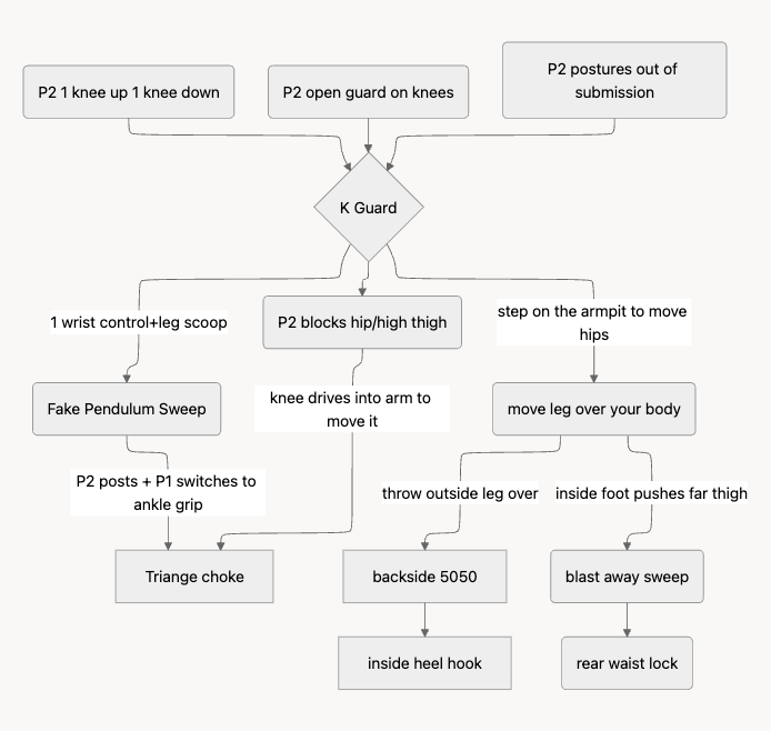
William - Open Note Grappling πŸ“
3 days
I make flowcharts to send to my private students It's as helpful for them as it is for me Being able to visualize information helps you articulate it better
@ParamPam1990
PAM
3 days
Petr Yan's coach Kairat Nurmagambetov showed the game plan he created for Yan's UFC 323 bout with Merab Dvalishvili on his iPad. It's a decision tree with every possible scenario. "If Merab goes single leg, we do A, if it doesn't work, we do B, if his response is C, we do D" etc.
8
22
254
@OpenNoteGrapple
William - Open Note Grappling πŸ“
3 days
Hey @ufc do you not want fans?
@RodDelCampo
Rodrigo Del Campo GonzΓ‘lez
3 days
Been hearing more and more that Fight Pass will head towards an eventual shutdown. Nothing drastic, not renewing deals, shop the library around, not signing new promotions, etc. Platform will shutdown in Brazil on December 31st, I would expect in the rest of Latinamerica in 2026.
7
2
96
@Inedo
Inedo
9 days
Releases often fail not because of bad tools, but because of the wrong method. Join our webinar on Dec 16 at 11am EST to learn a structured release approach that reduces risk and brings predictability back to complex systems. πŸ‘‡
0
0
2
@OpenNoteGrapple
William - Open Note Grappling πŸ“
4 days
This + Yan switching less made a huge difference
@RyanAWagMMA
MixingMartialArts
4 days
In his first fight with Yan, Merab smashed up and compromised his lead leg by the second round In this one, Yan checked a calf kick early in the fight and Merab largely abandoned them One of the disadvantages of a broad but shallow toolkit is that if something fails a couple
2
0
118
@OpenNoteGrapple
William - Open Note Grappling πŸ“
5 days
If you want to read the next article so you can stay ahead of the sport leave your email here πŸ‘‡ https://t.co/ERqeGHkxs2
opennotegrappling.com
Learn the top stories, principles, and techniques from the world of professional fighting.
0
1
3
@OpenNoteGrapple
William - Open Note Grappling πŸ“
5 days
In this week's newsletter we highlighted that Merab has been hurt by body shots in the past
1
1
21
@OpenNoteGrapple
William - Open Note Grappling πŸ“
4 days
Do you know what Jose Aldo and GSP have in common? They never fought more than 2 UFC title fights in 1 year Jon Jones and Demetrious Johnson did it once Anderson Silva did it twice and that’s because he was finishing people quickly
@OpenNoteGrapple
William - Open Note Grappling πŸ“
5 days
4 championship fights in 1 year is too many
8
10
306
@VIZMedia
VIZ Media
1 month
Our Holiday Gift Guide for the anime and manga fan in your life is here!
0
1
6
@OpenNoteGrapple
William - Open Note Grappling πŸ“
4 days
Fares Ziam - Ignacio Bahamondes next Impossible for that fight not to bang
3
0
18
@OpenNoteGrapple
William - Open Note Grappling πŸ“
4 days
I love grappling, jiujitsu, etc. and even I scored it 5-0 Yan No clue how you get anything other 4-1 Yan Even that is a huge stretch
2
0
82
@OpenNoteGrapple
William - Open Note Grappling πŸ“
4 days
Yan lost his title to Sterling only to win it back against Sterling's training partner Dvalishvili Poetic You couldn't write something like that
1
1
32
@OpenNoteGrapple
William - Open Note Grappling πŸ“
5 days
Here's your issue
4
2
42
@DaveBondyTV
Dave Bondy
2 months
Nationwide Push-to-Talk Radios. Keep Your Family Safe Anywhere. Instant Communication for Work & Home
0
31
245