NefrologiaHCFAA Profile Banner
Nefrología Hospital Civil de Guadalajara Profile
Nefrología Hospital Civil de Guadalajara

@NefrologiaHCFAA

Followers
1K
Following
1K
Media
83
Statuses
956

Servicio de Nefrologia del Benemérito y Antiguo Hospital Civil de Guadalajara Fray Antonio Alcalde Cuenta de difusión.

Guadalajara, Jalisco
Joined October 2022
Don't wanna be here? Send us removal request.
@JonathanNefro
Jonathan Chávez
9 days
Al añadir los hallazgos del sedimento urinario como los eritrocitos, leucocitos y células epiteliales, a variables tradicionales demográficas como creatinina serica y proteinuria, la probabilidad de una glomerulonefritis proliferativa es del 96% NDT 2025 https://t.co/ZA1Z32LGyO
1
23
84
@joeMD77
Joel CM. MD
10 days
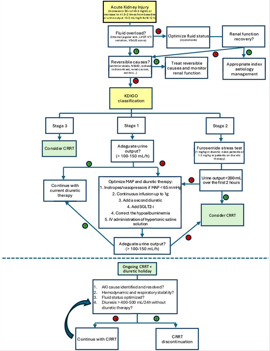
Lesión renal aguda SEVERA en UCI⚡️🫘 🟢ALGORITMO(Img 1) 🟢Manejo resistencia a diuréticos (Img 2): ▫️optimizar vía(IV), ⬆️dosis ▫️Agregar tiazida (HCTZ o metolazona IV) sí hay alcalosis metabólica➡️acetazolamida ▫️SGLT2? ▫️Sol. Hipertonica? ▫️TERAPIA DE REEMPLAZO RENAL +⬇️
2
52
182
@JonathanNefro
Jonathan Chávez
10 days
Las personas que hacen sesiones de hemodiálisis en las tardes (13:00-18:30) comparado a en las mañanas, tuvieron ↑69% en el riesgo de muerte; también se hospitalizaron y presentaron problemas del acceso vascular con más frecuencia Renal Failure 2025 https://t.co/WoZzMCHTyP
1
40
102
@JonathanNefro
Jonathan Chávez
18 days
En diabetes y enfermedad renal crónica en la vida clínica real, solo 54% inició finerenona a la dosis recomendada, y peor aún, al paso del tiempo únicamente 18% incrementa su dosis a pesar de su indicación Análisis intermedio de FINE-REAL CKJ 2025 https://t.co/0scUU6Rsan
2
30
120
@joeMD77
Joel CM. MD
17 days
Intensificación diurético de asa vs Tiazida en RESISTENCIA a diurético en falla CARDÍACA aguda💦 ▫️103👫🏻➡️🏥con AHF+ Resist a diurético. Def: NaU <100mmol en 6h post diurético asa ▫️Aleatorizados 51 intensif. Diurético asa (2.5 veces Furosemida IV) vs 52 +Clorotiazida IV ⬇️
1
3
3
@joeMD77
Joel CM. MD
20 days
SGLT2i en ERC: ¿son realmente efectivos en TODOS los pacientes? Los GPOS de riesgo donde han sido efectivos: ▫️obesidad, diabetes, falla cardíaca y ERC avanzada. ▫️La eficacia en IMC<25 es muy controvertida así como en modelos exp de Sx Alport, Nefropatia APOL1. NDT 2025
1
3
4
@galindozip
Pablo Galindo
20 days
Tras 2 años de trabajo y con el esfuerzo de muchos: Se aprobó en la UNAM el PRIMER Posgrado de Alta Especialidad en: NEFROLOGIA CRITICA y TERAPIAS EXTRACORPOREAS Con sede en el Hospital General de México 🇲🇽/ marzo 2026/ Atentos nefrólogos e intensivistas a la convocatoria.
67
94
939
@NefrologiaHCFAA
Nefrología Hospital Civil de Guadalajara
2 months
Información importante🧐
0
0
0
@IMINmx
IMIN
2 months
Nefrólogos del Hospital Civil de Guadalajara publican Artículo Original acerca de la lesión renal aguda asociada a ostomías intestinales. @KidneyMed @JonathanNefro @NefrologiaHCFAA @HospitalCivil Descarga gratis. Kidney Medicine 2025. https://t.co/m8AlOWl8AP
0
33
95
@JonathanNefro
Jonathan Chávez
4 months
Durante la descongestión de la falla cardiaca con furosemida, al añadir hidroclorotiazida el 32% presenta hipokalemia, se ↑4.9 veces el riesgo, pero esto no impacta la evolución clínica PostHoc del CLOROTIC Circ Heart Fail 2025 10.1161/CIRCHEARTFAILURE.125.012914
0
31
110
@joeMD77
Joel CM. MD
4 months
Efecto de dapagliflozina en 👫🏻con POLIQUISTOSIS RAD💊🫘 ▫️EC 27👫🏻+TVP 60mg/d ▫️Aleat 1-1 a Dapa+Tolvaptan/PLAC+tolvaptan 🟢la⬇️de TFGe fue 2.57+/-7.8 vs 5.6+/-9.5 x año con DAPA y placebo respectivamente 🟢⬇️del crecimiento TKV 🟢ADH⬆️ 🟢TAS⬇️ KI 2025 https://t.co/Hrm7r1MchB
0
10
28
@JonathanNefro
Jonathan Chávez
4 months
En prurito urémico, dentro de los agonistas del receptor kappa, la difelikefalina, comparado a los otros, fue el mejor aliviándolo, las dosis de 0.25-0.50 ug/kg son las más eficaces y seguras Metaanálisis network 10 estudios CKJ 2025 https:/doi.org/10.1093/ckj/sfaf131
2
28
89
@NefrologiaHCFAA
Nefrología Hospital Civil de Guadalajara
4 months
Con profundo pesar, comunicamos el sensible fallecimiento de nuestro compañero y amigo Librado de la Torre Campos, quien partió de este mundo, dejando un legado de amor, integridad y dedicación. Su memoria perdurará en el corazón de quienes tuvimos el privilegio de conocerle.
115
371
1K
@joeMD77
Joel CM. MD
4 months
Riesgo de HIPOTENSIÓN intradialítica con diferentes anti hipertensivos💊en👫🏻con hemodiálisis ▫️115👫🏻seguimiento a 27.5meses ▫️IDH TAS<90mmHg o <100mmHg sí prediálisis TAS>160 o ⬇️40mmHg ▫️Se evaluó 4💊IECA/ARA, B-bloq,Ca-antagonista DHP y alfa-bloqueadores 🔍IDH en sesión HD 🧵
2
26
82
@JonathanNefro
Jonathan Chávez
4 months
Con lesión renal aguda tratados con CRRT por 4 días, se observó gran pérdida de función y calidad muscular al paso de los días; al seguimiento 67% desarrolló debilidad adquirida, ↑7 veces el riesgo. Además 93% presentó fragilidad J Crit Care 2025 10.1016/j.jcrc.2025.155142
0
11
35
@JonathanNefro
Jonathan Chávez
4 months
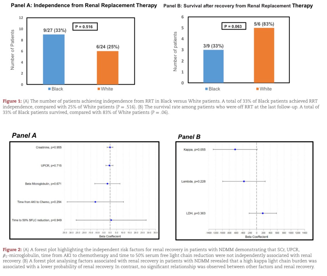
Con mieloma múltiple y lesión renal aguda en diálisis tratados con bortezomib, se observó una clara influencia sobre como la raza puede asociarse a diferente evolución clínica. Llama la atención que otras variables no tuvieron asociación NDT 2025 https://t.co/QsGxWetv7W
1
16
49
@NefrologiaHCFAA
Nefrología Hospital Civil de Guadalajara
4 months
Servicio de Nefrología del Hospital Civil de Guadalajara Fray Antonio Alcalde. Conformado por médicos residentes y nefrólogos adscritos al servicio, dentro del LIl Curso de Actualización en Nefrología, en Aguascalientes. #imin2025
1
2
27
@IMINmx
IMIN
4 months
Dr. Salvador López Gil nos da un mensaje tras su participación dentro del segundo día del LII Curso de Actualización en Nefrología. #IMIN #IMIN2025 #SomosIMIN #Aguascalientes #LIICursodeActualizaciónenNefrología
0
3
15
@Mafer_ZavalaM
MaFer Zavala
4 months
Gracias por la invitación LII Curso de Actualización en Nefrología! #IMIN2025 “Nefropatía por IgA: nuevos blancos terapéuticos” #IMIN #TodosSomosIMIN #NephPearls #GlomLove #IgAN
0
9
45