
markusathome
@MarkusAtHome
Followers
118
Following
3
Media
173
Statuses
179
Novel developments in the treatment of HFrEF - Prof. Dr. John McMurray (Glasgow, UK) https://t.co/F8MXRSRLKe Prof. McMurray discusses new developments in the treatment of HFrEF, focusing on new outcome data for vericiguat and digitoxin from the VICTOR and DIGIT-HF studies.
0
2
2
Fractional flow reserve-guided renal artery stenting in atherosclerotic renovascular hypertension: the FAIR randomized trial by Drs. Li, Li et al. https://t.co/lQA1SLo9Fr BP and antihypertensive medication usage decreased significantly after stenting in patients with FFR < 0.80.
0
2
4
Effects of empagliflozin on conventional and exploratory acute and chronic kidney outcomes by Drs. @willkidney, @NatalieStaplin et al. https://t.co/teZOTcUnQT SGLT2 I reduces the risk of acute and chronic kidney outcomes irrespective of the size of the acute dip in eGFR.
0
0
2
SGLT-2 Inhibition in ADPKD? DAPA-PKD & STOP-PKD - Prof. Emilie Cornec Le Gall & Prof. Roman-Ulrich Müller https://t.co/cuCXRZvUTr
@ecorneclegall @MuellerRom @AKronbichler @sara___helena @gunnar_heine @doc_sae
1
4
15
The relationship between obesity and chronic kidney disease: Conclusions from a Kidney Disease: Improving Global Outcomes (KDIGO) Controversies Conference by Drs. Furth, @P_Rossing et al. https://t.co/3P1LW0E6z3
0
2
5
Transthyretin amyloid cardiomyopathy: from cause to novel treatments by Drs. @dr_m_fontana, Gillmore et al. https://t.co/thy1IDSY0g
0
1
1
Impfungen 25 / 26: Influenza, SARS-CoV-2, RSV, Pneumokokken - Prof. Dr. Klaus Stöhr, Prof. Dr. Barbara Gärtner @stohr_klaus
https://t.co/pNSK1HZxxL
0
1
4
Abnormal electrocardiogram findings in athletes by Drs. @gherardobis, @FlavioDascenzi et al. A consensus statement of the European Association of Preventive Cardiology of the European Society of Cardiology! https://t.co/XqeDAYov5E
academic.oup.com
Abstract. Athletes commonly exhibit a series of electrical, structural, and functional physiological changes which may overlap with cardiac pathology. The
0
1
2
Atypical Hemotytic Uremic Syndrome (aHUS) - Prof. Fadi Fakhouri (Lausanne, Switzerland) https://t.co/WhO3CKYfjR Prof. Fakhouri discusses pathophysiology, diagnosis, treatment and prognosis of atypical Hemolytic Uremic Syndrome (aHUS).
1
3
15
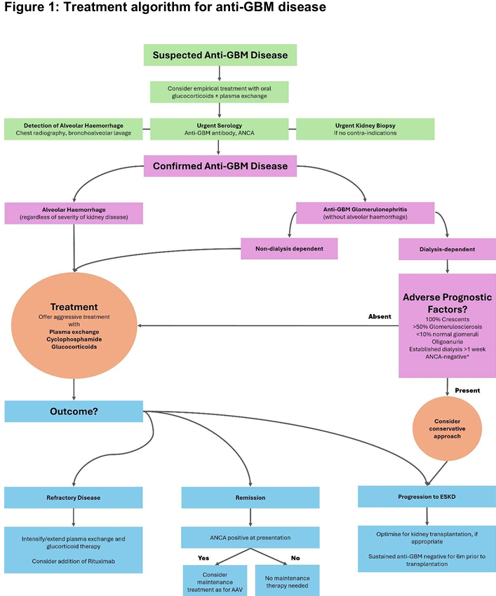
Anti-glomerular Basement Membrane Disease - Treatment Standard by Drs. @stephenmcadoo, @Profcpusey et al. https://t.co/kDt6dqJJGE
0
2
9
Primäre Hyperoxalurie - Prof. Dr. Bernd Hoppe (Bonn) in🇩🇪🇦🇹🇨🇭🇱🇮 Sprache Prof. Dr. Bernd Hoppe explains the pathophysiology, diagnostics, current and possible future therapies of primary hyperoxaluria. https://t.co/V1L2CEKQhJ
0
0
1
KDIGO publishes its new guidelines on IgA Nephropathy (IgAN) / IgA Vasculitis (IgAV) https://t.co/GAv11shv7l
0
1
1
How to diagnose and treat superficial vein thrombosis (SuVT) by Drs. @GregoryPiazza4, @bbikdeli et al. https://t.co/ItnvA9nChJ
0
1
3
Tonight it's all about ADPKD! KDIGO Guidelines / ERA Genes & Kidney Working Group - Prof. Roser Torra, Prof. Roman-Ulrich Müller https://t.co/gw8xbuTwJp
@torra_roser @MuellerRom @AKronbichler @gunnar_heine
0
2
7
"After all this time": More than five decades of Dr. Braunwald's research on Hypertrophic Cardiomyopathy summarized in a review paper by Dr. Braunwald https://t.co/EPemkr9U56
0
1
2
It's Congress-Update time! Check out our new webinar "Post ESC 2025"! https://t.co/3BwD2aPcFd
0
0
1
Efficacy and Safety of Baxdrostat in Uncontrolled and Resistant Hypertension by Drs. Flack, Williams, et al. https://t.co/jDUDkpJ67c The addition of baxdrostat to background therapy resulted in a significantly lower seated systolic blood pressure at 12 weeks than placebo.
0
0
2
The ALONE-AF Randomized Clinical Trial by Drs. Kim, Joung, et al. https://t.co/KHP9K2klm2 After AF ablation discontinuing OAC therapy resulted in a lower risk for the composite outcome of stroke, systemic embolism, and major bleeding vs continuing direct OAC therapy.
0
0
4
An exciting weekend in Madrid for all cardiologists – ESC Congress 2025! What was your highlight?
0
0
2