MappingLab_EP Profile Banner
MappingLab Profile
MappingLab

@MappingLab_EP

Followers
723
Following
1K
Media
196
Statuses
505

We develop advanced #opticalmapping and #electricalmapping systems to to pinpoint the exact areas of diseased tissue/cells with abnormal electrical conductivity

United Kingdom
Joined January 2018
Don't wanna be here? Send us removal request.
@MappingLab_EP
MappingLab
3 years
Here is a quick overview of Optical Mapping System for cardiac electrophysiology research. Effortlessly record cardiac membrane potential and calcium transient. #opticalmapping #cardiotwitter #Cardiology #arrhythmia #heart @NikkiPosnack @WenbinLiang2 @brianzahn31 @li_yatong
0
4
15
@MappingLab_EP
MappingLab
1 month
In RyR2-R420Q CPVT hearts, subthreshold delayed afterdepolarizations prolonged local repolarization and delayed subsequent activations, increasing ventricular activation dispersion. Optical mapping analyses suggest this mechanism contributes to re-entrant arrhythmia formation.
1
0
3
@MappingLab_EP
MappingLab
2 months
The optical mapping system was used to record calcium transient. The corresponding isochronal maps generated were further translated into key EP parameters by OMapScope, such asconduction velocity, amplitude, and maximum upstroke velocity. #electrophysiology #cardiology #heart
0
0
2
@MappingLab_EP
MappingLab
2 months
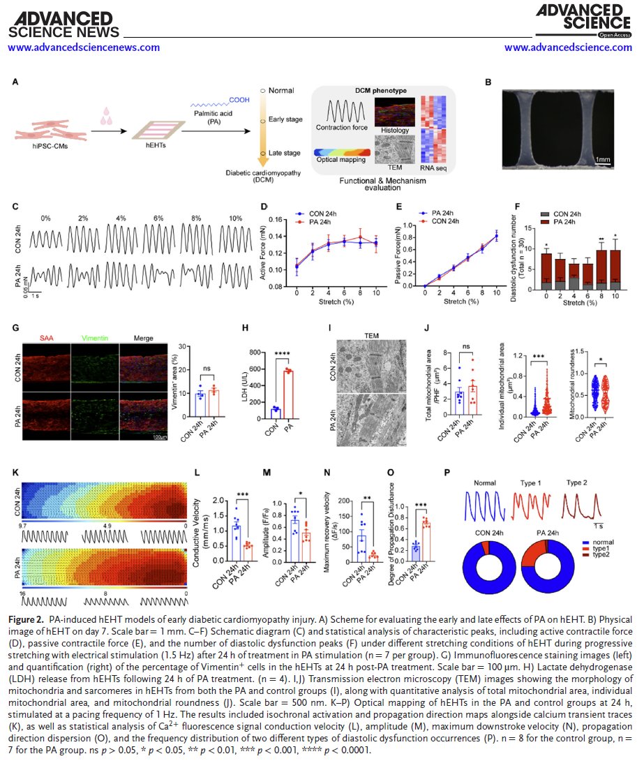
Cai et. al. (2025) developed a human engineered heart tissue model to mimic lipotoxic diabetic cardiomyopathy and found that empagliflozin effectively protects cardiomyocytes by reducing mitochondrial damage, endoplasmic reticulum stress, and apoptosis. #cardiotwitter
1
0
4
@MappingLab_EP
MappingLab
2 months
Our electrical mapping workflow offers a fast and accessible way to measure epicardial field potentials — ideal for quick assessments in drug testing and disease models. ⚡📷 #activationmap #electrophysiology #Langendorff #drugscreening #cardiotwitter #Cardiology
0
0
3
@MappingLab_EP
MappingLab
3 months
Unlock the mysteries of cardiac arrhythmias with our advanced Electrical Mapping System! High precision data acquisition and MEA provide unparalleled insights into electrical activity at the tissue level. Perfect for anti-arrhythmic drug screening and toxicity testing.
1
1
3
@jayjay_lu
Jay Lu, DPhil
3 months
Calcium and Contractility Mapping System: An Integrated Solution for Cardiac Research https://t.co/r5w1MsZqzu #Cardiology #cardiomyocytes #ipsc #mapping #calciumimaging #opticalmapping
0
2
6
@MappingLab_EP
MappingLab
3 months
The optical mapping system was used to record action potential and calcium transient. The corresponding isochronal maps generated were further translated into key EP parameters by OMapScope, such as conduction time, conduction velocity, APD, CTD. #arrhythmia #electrophysiology
0
0
2
@MappingLab_EP
MappingLab
3 months
Yu et al. (2025) showed that an Andr-loaded atrial patch prevents POAF by reducing inflammation, oxidative stress, and calcium imbalance. In a rat model, it lowered Afib incidence from 90% to 20% and protected heart cells, highlighting a promising targeted therapy for POAF.
1
1
3
@MappingLab_EP
MappingLab
4 months
Come to join us for exchanging ideas and networking with colleagues and friends.
@ThePhySoc
The Physiological Society
4 months
🫀 A healthy heart requires intricate crosstalk between different cell types to keep it functioning well. We shall explore these interactions over the next two days at #HeartCrossTalk2025 @unibirmingham. View today's line up of speakers and topics ⬇️
0
3
3
@MappingLab_EP
MappingLab
4 months
0
1
3
@MappingLab_EP
MappingLab
4 months
A new video showcasing our Calcium and Contractility Mapping System on iPSC-CMs. It enables simultaneous, high-res measurement of Ca transients and contractility with advanced mapping features. #cardiomyocyte #singlecell #mapping #calcium #electrophysiology #cardiology #ipsc
1
2
7
@MappingLab_EP
MappingLab
5 months
We’re delighted to meet new friends and clients at #BCVS2025. Thank you very much for the great conversations—looking forward to future collaborations in cardiac research. @carmine_3Dheart @HanKimLab @lamc_14 @AHAMeetings @American_Heart #bcvs25
0
2
9
@MappingLab_EP
MappingLab
5 months
We are exhibiting at the BCVS in Baltimore. We warmly invite all researchers and colleagues to visit our booth and connect with our team. #BCVS2025 @AHAScience @AHAMeetings @American_Heart #cardiotwitter #electrophysiology #microelectrodearray #opticalmapping
0
3
14
@MappingLab_EP
MappingLab
5 months
"Functional assessment of iPSC-CM monolayers using optical mapping." Feel free to reach out for more info. #electrophysiology #cardiology #heart #opticalmapping #cardiacresearch #ipsc #cardiomyocyte #arrhythmia
0
3
12
@MappingLab_EP
MappingLab
5 months
Wonderful. Thank you so much, Jerome.
@jerome_montnach
Jerome Montnach
5 months
That’s always a pleasure to train scientist on optical mapping @MappiLab_EP @institut_thorax. Very nice calcium and voltage data from RV #cardioids.
0
0
5
@EWGCCEChair
ESC WG on CCE Chairperson
6 months
The first awardee of the #CCW lecture! Congratulations Ursula on your milestone birthday! @JordiHeijman @CEMolina_1 @niels_voigt @OdeningLab @roderick_cardio
@MappingLab_EP
MappingLab
6 months
Prof. Ursula Ravens, a true living legend and inspiration. #woman in science #cardiac research ❤️
1
3
8
@MappingLab_EP
MappingLab
6 months
Prof. Ursula Ravens, a true living legend and inspiration. #woman in science #cardiac research ❤️
0
3
16
@niels_voigt
Niels Voigt
6 months
The International Atrial Fibrillation Symposium 2025 kicks off at noon in Essen — a tribute to Prof. Ursula Ravens. It’s a special honour for me to co-organize this event. I began my scientific career in her institute back in 2003, and today we welcome world-class speakers,
0
4
19