Kate Donald Profile
Kate Donald

@Kate_Donald_

Followers
30
Following
9
Media
0
Statuses
6

PhD Candidate in the @Finlaylab | @ubcmsl UBC Microbiology & Immunology

Joined June 2022
Don't wanna be here? Send us removal request.
@Kate_Donald_
Kate Donald
4 months
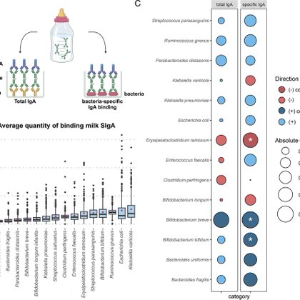
Excited to share our latest work out now in PNAS! Using @CHILDSTUDY human milk samples, we uncover a new link between maternal IgA, infant gut microbiota composition, and immune development. @FinlayLab @MeghanAzad @TurveyLab 🔗
Tweet card summary image
pnas.org
The gut microbiota is highly dynamic during the first year of life and plays a crucial role in immune development. Breastfeeding is known to suppor...
0
7
13
@ubcmsl
Michael Smith Labs
1 year
New research from the @Finlaylab has shown how breast milk might protect against the development of asthma in infants, and it’s thanks to effects on the #microbiome🦠. Learn more about the study, led by PhD candidate @Kate_Donald_, at: https://t.co/3QLiS7oG2Q
1
3
18
@Kate_Donald_
Kate Donald
1 year
Excited to share our latest work published in @CellReports! We found that SIgA in maternal milk promotes immune development and protects against a mouse model of asthma by targeting and limiting SFB in the mouse gut. @UBCMicroImmuno @ubcmsl @FinlayLab
@CellReports
Cell Reports
1 year
Secretory IgA in breast milk protects against asthma through modulation of the gut microbiota
0
0
3
@ubcmsl
Michael Smith Labs
2 years
Meet PhD candidates @Kate_Donald_ and Laura Stankiewicz - recipients of this year's William & Dorothy Gilbert Scholarship! 🥳👏 Learn more about their exceptional contributions to microbiology, immunology and stem cell research: https://t.co/kGc3m2NmIY
0
1
6
@Immune_News
Immune Regulation News
3 years
🌲 📚 Weekend reading! Check out this @NatRevImmunol review about early-life interactions of #microbiota and our immune system, and their impact on immune mediated disease. ✏️ by @Kate_Donald_ & @FinlayLab. 📑: https://t.co/Vl5ip49Tj6
0
5
15
@Kate_Donald_
Kate Donald
3 years
Excited to share our latest review on the role of the gut microbiota in immune development! @FinlayLab @NatRevImmunol
@NatRevImmunol
Nature Rev Immunol
3 years
Early-life interactions between the microbiota and immune system: impact on immune system development and atopic disease https://t.co/wRfAptkmkH
1
5
17