
KAW
@KAWstiftelsen
Followers
3K
Following
1K
Media
1K
Statuses
5K
Knut och Alice Wallenbergs Stiftelse är Sveriges största privata forskningsfinansiär grundad 1917. Stiftelsens kommunikatör twittrar
Stockholm, Sverige
Joined January 2017
The discovery of the Higgs particle raised several new questions about the components of the #universe Sara Strandberg is preparing an upgrade of the LHC particle accelerator in CERN to obtain more answers #KAW100 #research #science #physics #Higgsparticle
https://t.co/Z7Hw1qyHPQ
kaw.wallenberg.org
The discovery of the Higgs particle at the LHC particle accelerator in CERN in Switzerland sent waves of joy throughout the research community. Yet the evidence raised several new questions about the...
0
0
2
Upptäckten av Higgspartikeln väckte flera nya frågor om universums beståndsdelar. Nu förbereder Sara Strandberg en uppgradering av acceleratorn i CERN för att få fler svar #KAW100 #forskning #vetenskap #fysik #universum #astronomi
https://t.co/fBF19mjWX3
kaw.wallenberg.org
När Higgspartikeln upptäcktes vid partikelacceleratorn LHC i Schweiz spred det glädjevågor genom forskarsamhället. Samtidigt väckte bevisen flera nya frågor om universums beståndsdelar. Nu förbereder...
0
0
1
Testosterone has long been linked to risk-taking, generosity, and competitiveness A new large-scale study finds that men given testosterone made the same economic choices as those given a placebo #research supported by Knut and Alice Wallenberg Foundation https://t.co/i224aQoSGW
hhs.se
Testosterone has long been linked to risk-taking, generosity, and competitiveness. But a new large-scale study – the biggest of its kind – finds that men given testosterone made the same economic...
0
0
4
Testosteron har kopplats till risktagande, generositet och tävlingslust. Men en ny stor studie visar att män som fick testosteron fattade samma ekonomiska beslut som de som fick placebo #forskning med stöd av Knut och Alice Wallenbergs Stiftelse #ekonomi
hhs.se
På senare år har testosteron kopplats till risktagande, generositet och tävlingslust. Men en ny stor studie – den största i sitt slag hittills – visar att män som fick testosteron fattade samma...
0
0
1
Join Nobel laureate and Wallenberg Scholar Anne L'Huillier's laser lab! In the film, you'll get to see her research and even witness a minor research breakthrough #research #science #physics #NobelPrize
0
1
3
Följ med till Nobelpristagare och Wallenberg Scholar Anne L'Huilliers laserlabb! I filmen får du ta del av hennes forskning och med vara med om ett mindre forskningsgenombrott #forskning #vetenskap #fysik #Nobelpris @Lundsuni
https://t.co/48uT3EJ3qS
0
0
0
Varför drabbas allt fler av #allergier och autoimmuna sjukdomar? Svaret kan finnas i utvecklingen av immunsystemet hos nyfödda barn. Petter Brodin har tagit fram en teknik som kan kartlägga immunsystemets utveckling från en enda droppe blod #forskning
kaw.wallenberg.org
Varför drabbas allt fler av allergier och autoimmuna sjukdomar? Svaret kan finnas i utvecklingen av immunsystemet hos nyfödda barn. Wallenberg Scholar Petter Brodin har tagit fram en teknik som kan...
0
0
1
Why are more and more people suffering from #allergies and autoimmune diseases? The answer may lie in the development of the immune system in newborns. Petter Brodin has developed a technique to map #immunesystem development from a single drop of blood. https://t.co/lCMBNa5NiS
kaw.wallenberg.org
Why are more and more people suffering from allergies and autoimmune diseases? The answer may lie in the development of the immune system in newborns. Wallenberg Scholar Petter Brodin has developed a...
0
0
2
Peter Andrekson ska vässa tekniken bakom de optisk förstärkare och hyperkänslig mottagare som möjliggör supersnabb, optisk kommunikation utan störande brus och undersöka nya användningsområden som kan få betydelse för allt ifrån rymdkommunikation till kvantteknologi.
1
0
1
Peter Andrekson aims to refine his optical amplifier and hypersensitive receiver that enable ultrafast optical communication without disruptive noise and explore new applications. These could have an impact in fields ranging from space communication to #quantum #technology
1
0
2
Tillgången till screening för #livmoderhalscancer i låg- och medelinkomstländer kan förbättras med hjälp av AI, visar en ny studie från Karolinska Institutet mfl #forskning med stöd av Knut och Alice Wallenbergs Stiftelse #cancer
https://t.co/HsUQUZqDTk
nyheter.ki.se
Tillgången till screening för livmoderhalscancer i låg- och medelinkomstländer kan förbättras med hjälp av AI, visar en ny studie från Karolinska Institutet, Uppsala universitet och Helsingfors...
0
0
0
Access to #cervicalcancer screening in low- and middle-income countries can be improved with the help of AI, according to a new study from Karolinska Institutet et al. #research supported by Knut and Alice Wallenberg Foundation #cancer
https://t.co/4spjhBsBEr
news.ki.se
Access to cervical cancer screening in low- and middle-income countries can be improved with the help of AI, according to a new study from Karolinska Institutet, Uppsala University and the University...
0
1
1
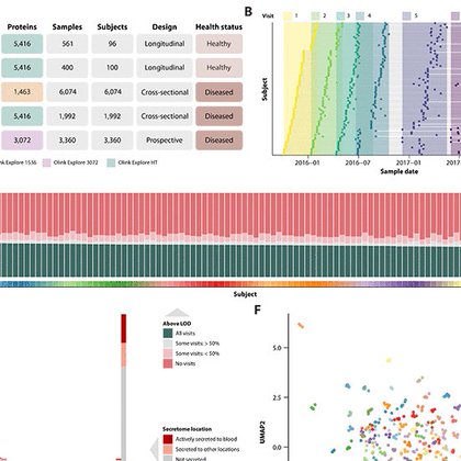
To the study published in Science: https://t.co/6kOScYKQYX
@ProteinAtlas @Science @mathiasu #science #lifeScience #proteins
science.org
The human blood proteome provides a holistic readout of health states through the assessment of thousands of circulating proteins. Here, we present a pan-disease resource to enable the study of...
0
0
2
A new study has mapped the distinct molecular “fingerprints” that 59 diseases leave in blood protein – which would enable blood tests to discern troubling signs from those that are more common #research supported by Knut and Alice Wallenberg Foundation https://t.co/6Hy0Wan7YO
kth.se
1
1
3
Till studien publicerad i Science: https://t.co/6kOScYKQYX
@ProteinAtlas @ScienceNews @mathiasu #vetenskap
science.org
The human blood proteome provides a holistic readout of health states through the assessment of thousands of circulating proteins. Here, we present a pan-disease resource to enable the study of...
0
0
1
En ny studie har kartlagt distinkta molekylära "fingeravtryck" som 59 sjukdomar lämnar i blodproteiner – öppnar för blodtester som urskiljer tecken som är specifika för olika sjukdomar #forskning med stöd av Knut och Alice Wallenbergs Stiftelse https://t.co/qzYSWcSKhG
kth.se
1
0
1
Honungsbin lever i symbios med en viss sorts mjölksyrebakterie som skyddar dem från infektioner. Wallenberg Scholar Siv Andersson kartlägger bakteriens arvsmassa på jakt efter ledtrådar till livets utveckling #forskning #vetenskap #evolution
kaw.wallenberg.org
Honungsbin lever i symbios med en viss sorts mjölksyrebakterie som skyddar dem från infektioner. Siv Andersson kartlägger bakteriens arvsmassa på jakt efter ledtrådar till livets utveckling.
0
0
2
Honey bees live in symbiosis with a certain type of lactic acid bacteria that protects them from infections. Siv Andersson is mapping the genome of the bacterium in search of clues on the #evolution of life #research #science #biology #genetics
kaw.wallenberg.org
Honey bees live in symbiosis with a certain type of lactic acid bacteria that protects them from infections. Siv Andersson is mapping the genome of the bacterium in search of clues on the evolution...
0
1
2