JessicaMABlair Profile Banner
Jessica Blair Profile
Jessica Blair

@JessicaMABlair

Followers
9K
Following
26K
Media
401
Statuses
8K

Professor of Antimicrobial Resistance. Institute of Microbiology and Infection, University of Birmingham. Editor in Chief of npj Antimicrobials and Resistance

Birmingham, UK.
Joined January 2012
Don't wanna be here? Send us removal request.
@UoBmedicalsci
UoB School of Medical Sciences
20 hours
Congratulations to Prof Ferenc Mueller and Prof Jessica Blair, who have been awarded two of the four sLoLa grants from @BBSRC. Their innovative projects will investigate gene expression and antibiotic resistance, pushing frontiers of bioscience discovery.
@unibirm_CMH
College of Medicine and Health (UoB)
20 hours
We're delighted that researchers from @unibirmingham have been awarded two of four prestigious grants available from @BBSRC to develop projects which have potential to lead to major new contributions to biological knowledge. @UoBmedicalsci @UoBinfectionsch https://t.co/puSGq0deOT
0
1
5
@unibirm_CMH
College of Medicine and Health (UoB)
20 hours
We're delighted that researchers from @unibirmingham have been awarded two of four prestigious grants available from @BBSRC to develop projects which have potential to lead to major new contributions to biological knowledge. @UoBmedicalsci @UoBinfectionsch https://t.co/puSGq0deOT
0
2
6
@npjAMR
npj Antimicrobials and Resistance
14 days
Longitudinal study finds antibiotics and chemicals that drive resistance detected in an urban river system at levels that select for AMR πŸ’Š https://t.co/hlbqtXvFEI
nature.com
npj Antimicrobials and Resistance - Environmental hazards from pollution of antibiotics and resistance-driving chemicals in an urban river network from Malawi
0
1
5
@npjAMR
npj Antimicrobials and Resistance
26 days
Find a home for your next publication in one of our open collections:
0
1
2
@npjAMR
npj Antimicrobials and Resistance
1 month
Plasmid survival strategies and mega plasmids found in wastewater treatment plant effluent 🚰 https://t.co/iwjg4lxmGm
Tweet card summary image
nature.com
npj Antimicrobials and Resistance - Communities of plasmids as strategies for antimicrobial resistance gene survival in wastewater treatment plant effluent
0
2
7
@npjAMR
npj Antimicrobials and Resistance
2 months
Ever thought about how bacterial purine metabolism can affect the efficacy of antibiotics? Learn more in this review ⬇️ https://t.co/rCoL6bfEFK
Tweet card summary image
nature.com
npj Antimicrobials and Resistance - The impact of bacterial purine metabolism on antibiotic efficacy
0
3
4
@npjAMR
npj Antimicrobials and Resistance
2 months
Overcoming extreme hydrophobicity for a promising clinical candidate for multidrug resistant Gram-positive infections πŸ’‰ https://t.co/xUF0JpuFmF
Tweet card summary image
nature.com
npj Antimicrobials and Resistance - Pharmacokinetic and pharmacodynamic studies of injectable nocathiacin as a novel antibacterial agent
0
3
4
@ilyas_alav
Ilyas Alav
2 months
New preprint of my first corresponding author research paper! This is the result of my master students and some lovely collaborators! ☺️
@biorxiv_micrbio
bioRxiv Microbiology
2 months
Strain-dependent contribution of the AcrAB-TolC efflux pump to Klebsiella pneumoniae physiology https://t.co/bOCl9SYd9K #biorxiv_micrbio
0
3
15
@npjAMR
npj Antimicrobials and Resistance
2 months
Do digital antimicrobial πŸ’Š prescribing apps help with clinical decision making? Check out the below evaluation published in @npjAMR πŸ‘‡ https://t.co/PrGm8ewQoJ
nature.com
npj Antimicrobials and Resistance - A mixed methods evaluation of an antimicrobial prescribing clinical decision support system app
0
4
9
@Bacterioskeptic
David W. Cleary
2 months
New paper out in Pneumonia. More data from the carriage study in Southampton, UK looking at pneumococci in pre-PCV13 era versus early- and late-PCV13 periods (I also snuck in some bits on other bacteria ... just for a bit of variety) https://t.co/prjdIDU8pc
Tweet card summary image
pneumonia.biomedcentral.com
1
5
12
@JessicaMABlair
Jessica Blair
3 months
Exciting morning in our house! πŸ˜€πŸ€©πŸ’ͺ
0
0
14
@JessicaMABlair
Jessica Blair
3 months
Assistant Prof post in bacterial genomics @unibirmingham ! Come and join us! https://t.co/mfnaoQ03wn
Tweet card summary image
jobs.ac.uk
0
8
14
@MicrobioSoc
Microbiology Society
3 months
We are recruiting Editors to join Access Microbiology! We are looking to appoint Editors to play a vital role, ensuring the publication of high-quality research and fostering engagement within the Microbiology community. Find out more and apply here:
Tweet card summary image
microbiologysociety.org
0
8
16
@unibirmingham
Uni of Birmingham
3 months
Meet the new spiked dinosaur rewriting the rulebook πŸ¦– Hear more about this spiky tank of a dinosaur from Prof Richard Butler who co-led the expedition with Dr Susannah Maidment from @NHM_LondonπŸ‘‡ https://t.co/2ygk2Sl89B
1
82
298
@npjAMR
npj Antimicrobials and Resistance
3 months
How can hospital sinks facilitate the spread of AMR?🚰 Find out more in this review published in @npjAMR: https://t.co/gnKadl3l8h
nature.com
npj Antimicrobials and Resistance - The hospital sink drain microbiome as a melting pot for AMR transmission to nosocomial pathogens
0
6
21
@Joewanford
Joe Wanford
3 months
🚨 Job alert 🚨 I’m recruiting two postdoctoral research associates to join my lab at @KCLImmunoMicro to study how K. pneumoniae regulates virulence factor expression during infection! Mol Micro: https://t.co/KKuFJ8Xyo5 Infection: https://t.co/J8USdQvvM8 Deadline: 21st Sept.
0
29
44
@npjAMR
npj Antimicrobials and Resistance
3 months
A significant update for Acinetobacter AMR plasmid typing πŸ“šπŸ” https://t.co/8ASPIhFqfu
Tweet card summary image
nature.com
npj Antimicrobials and Resistance - Pan-genus analysis and typing of antimicrobial resistance plasmids in Acinetobacter
0
7
17
@npjAMR
npj Antimicrobials and Resistance
3 months
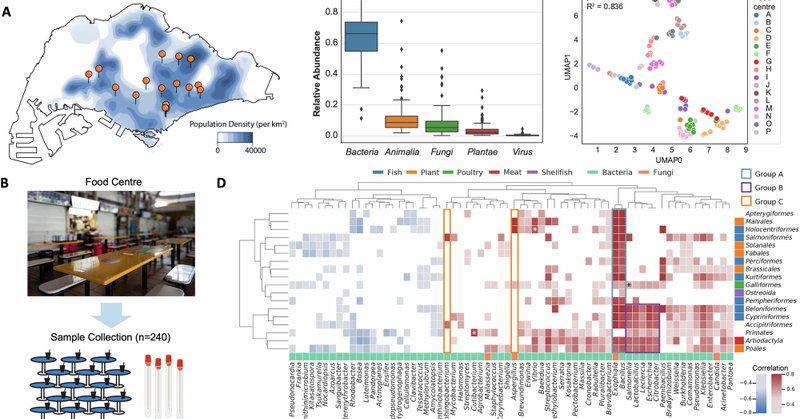
Recent work shows within-city variation between food centre microbiomes and that these environments are enriched in antimicrobial resistance genes compared to other non-clinical city environments πŸ™οΈπŸ΄ https://t.co/LxcYbOlwLQ
Tweet card summary image
nature.com
npj Antimicrobials and Resistance - Citywide metagenomic surveillance of food centres reveals local microbial signatures and antibiotic resistance gene enrichment
0
6
13