
障害者の権利を考える。主に「はたらくこと」
@GOAL_HELL_PER
Followers
2K
Following
80K
Media
612
Statuses
12K
B型作業所、A型作業所、就労移行支援。これ、全部「障害者」に対する補助金で「健常者」が経営して利益を受け取っています。外国では障害者に直接給付して、サービスを選ぶシステムを採用しているところもあるとききます。日本の障害者にも選択肢があるべきじゃないでしょうか。お金を健常者に取られず、障害者が直接受け取れる社会へ。
Joined June 2012
【緊急提言 労働問題 健常者もこの構造を無視するとヤバい】B型作業所を利用した労働力のダンピングが、健常者の労働環境も壊していく危険性について。
1
2
8
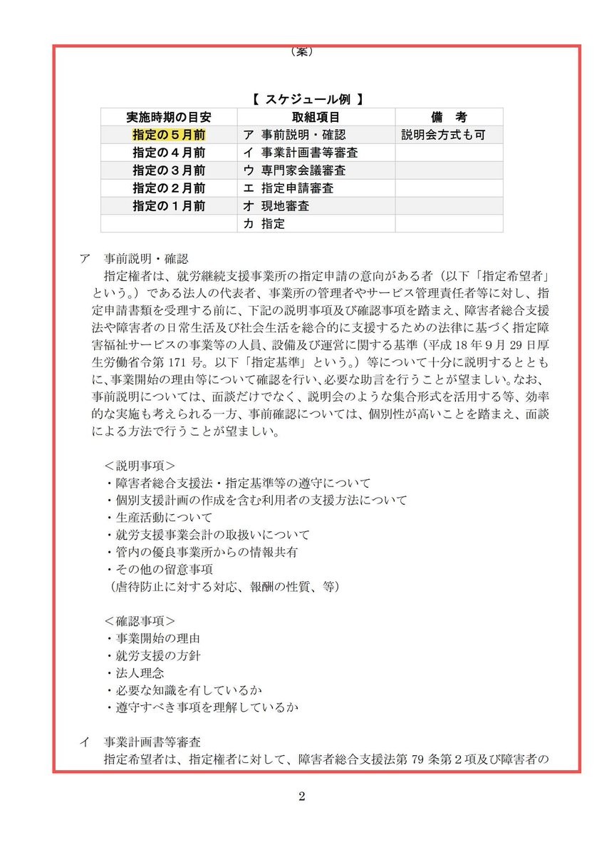
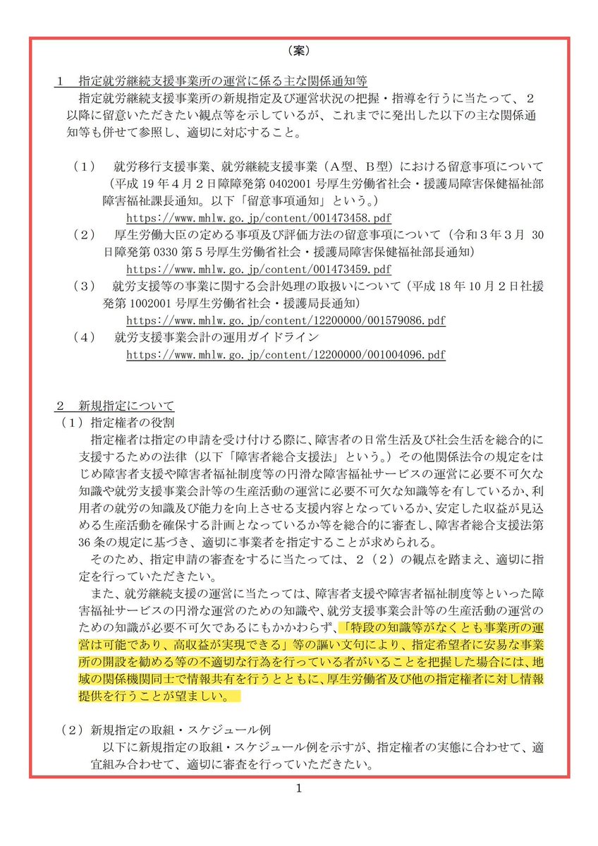
🟧超重要速報🟧「指定就労継続支援事業所の新規指定及び運営状況の把握・指導のためのガイドライン」案が公開‼️ https://t.co/PrlHDedNYB たまにはXで先行公開。 明日R7/10/20に開催される社会保障審議会
1
16
84
「eスポーツ」や「植物の水やり」が名指しで批判されている😅 平均工賃月額だけで就労Bの良し悪しを評価しているのが現状なので、 ・eスポーツだけやって、マネーロンダリング的な架空の取引で見かけ上の生産活動収入を作る
🟧超重要速報🟧「指定就労継続支援事業所の新規指定及び運営状況の把握・指導のためのガイドライン」案が公開‼️ https://t.co/PrlHDedNYB たまにはXで先行公開。 明日R7/10/20に開催される社会保障審議会
1
15
51
B型作業所を利用した労働力のダンピングが、健常者の労働環境も壊していく危険性について。 いま、全国で静かに広がっている「B型作業所による労働力ダンピング」。 本来、福祉の場であるはずのB型が、飲食店の皿洗い、ホテル清掃、ポスティングといった市場労働の代替手段として使われ始めています。
1
1
1
【緊急提言】B型作業所を利用した労働力のダンピングが、健常者の労働環境も壊していく危険性について @GOAL_HELL_PER
note.com
いま、全国で静かに広がっている「B型作業所による労働力ダンピング」。 本来、福祉の場であるはずのB型が、飲食店の皿洗い、ホテル清掃、ポスティングといった市場労働の代替手段として使われ始めています。 この流れを放置すれば、最終的に痛むのは障害者だけでなく、地域で普通に働く健常者の賃金や雇用そのものです。 ■ 広島での試算 ― すでに「年16億円規模」の影響 広島市内のB型作業所は約178拠点。...
0
0
0
健常者・労働者の皆さんへ緊急提言 これ、障害者の問題じゃないんだよ。 もうあなたの給料に直結してくる話だ。 企業が「B型なら時給500円でできるじゃん」って感覚を覚えた瞬間、 そのしわ寄せはパートにも、バイトにも、正社員にもくるよ。 安くてもいい人が増えれば、
1
1
4
B型の利用者は雇用契約ではないため、最低賃金の適用外。 その抜け道が、地域全体の賃金デフレ装置になりつつある。 だからこそ、緊急的にストップをかけなければいけないのは ① 定常業務のB型委託を制限 ② 最低賃金相当の発注単価を義務化 ③
1
1
2
広島市内だけでB型は約178拠点。 も��1事業所あたり10人が月40時間働き、時給500円で外部業務を請け負っていると見積もれば、 延べ労働時間は71,200時間/月となり、 最低賃金との差(585円)をかけると、 → 月4,165万円/年5億円の賃金原資が市場から流出しています。
1
1
4
B型作業所を利用した「労働力のダンピング」が、いま全国で静かに広がっています。 皿洗い、ホテル清掃、ポスティングなど、本来は市場労働の仕事を「福祉」の名で請け負い、時給500円前後で回している現実があります。
1
1
5
作業所なんて行ってなくてはたらいてっからって何回も言ってっからって。 んでこっち読めって。 https://t.co/mMvxQKgRRx ほんで税金収めてても別にえらくねえって。辛くて働きたくないならあなたこそ生活保護がありますよって。
@GOAL_HELL_PER それなら普通に就職した方がいいんじゃないですか?バイトでも。文句があるなら働きましょうよ。 辛くても働いて税金納めてるのに、福祉に使われるなら…と思っていたのに、文句ばかり言われると納税者からしたらやってられない気持ちになりますよ。
1
2
11
精神保健福祉士になるために、これまでの精神障害者の歴史を必ず学びます。 就労支援を歴史的な観点から見てみると 就労継続支援B型の「就労」と「居場所」のニーズのミスマッチが見えてきます。 ・法定雇用率制度(1960年〜)
2
25
137
@GOAL_HELL_PER AB併設型の事業所で利用者として縫製業務をやっていたことがありますが、とあるアパレルブランドが健常者の委託先よりも廉価で同じ布製品を発注しようとしてるという話を耳にしました。 フェアトレードを掲げて海外製の布を使っているブランドでした。 国内の障害者には全然フェアじゃないという。
0
3
5
@songtia97887304 あれはフランチャイズで儲けようというのがメインだと思いますが、某クリエイティブ作業所なんてあの全国規模で動画作成やイラストやらを受託しまくってるんでサブの面ではかなり労働市場に酷いことしてますね。
0
3
6
@songtia97887304 これは気づかなかったですが、これだけあちこちに増殖しまくった地域のB型と企業が労働力と工賃でお互いトクだからと手を結んでしまえば労働者にとってはたまったものではない。どころかの労組、ユニオンに話してみましょうかね。
0
2
5
@songtia97887304 生活保護費を下げろと言う人々も居ますが、生活保護費と最賃は確か連動する関係にあったはずで、となると労働者は生活保護にもっと金を支払えと自分たちの利益のために言わなくてはならない、そのへんからも「働いて報われる健全な社会」を形作っていかなければと思います。
2
3
9
@GOAL_HELL_PER 引用ありがとうございます。 私が思っていることが伝わって良かったです😭 B型だけで完結せず、健常者の賃金や労働力にまで話が流れると今よりもっと大変なことになるのではないか?と危惧してました。 B型からのステップアップを増やす為のことはとても良い案だと思います。
0
3
4