DomainTools Profile Banner
DomainTools Profile
DomainTools

@DomainTools

Followers
13K
Following
2K
Media
2K
Statuses
7K

A global leader for internet #intel that enables security practitioners to proactively defend their organization in a constantly evolving threat landscape.

Seattle
Joined June 2009
Don't wanna be here? Send us removal request.
@DomainTools
DomainTools
3 days
🐈‍⬛ Charming Kitten’s Crypto Paw Prints Revealed In our latest research, DomainTools Investigations covers APT35’s financial model and the administration behind both Charming Kitten and Moses Staff. ⬇️ https://t.co/L4hHf21YTt #APT35 #CharmingKitten #CyberSecurity #ThreatIntel
Tweet card summary image
dti.domaintools.com
APT35/Charming Kitten's leaked documents expose the financial machinery behind state-sponsored hacking. Learn how bureaucracy, crypto micro-payments, and administrative ledgers sustain Iranian cyber...
0
7
11
@DomainTools
DomainTools
11 days
In part IV of our series analyzing Chinese malware delivery domains, DTI researchers deployed #AgenticAI to analyze 1,900 domains tied to the supercluster we've been tracking since June. Read the report: https://t.co/FqHFN3kA5r #Cybersecurity #ThreatIntelligence #Malware
Tweet card summary image
dti.domaintools.com
A massive crypto wallet-drain conspiracy links fake trading sites to a single criminal IP address. See our investigative deep dive into how these orchestrated scams are draining user funds.
1
15
53
@TheHackersNews
The Hacker News
17 days
🚨 Iranian hackers are attacking Israeli networks with a new tool called MuddyViper. The group MuddyWater used fake emails and VPN bugs to break into systems in tech, transport, and utilities. MuddyViper can steal passwords, browser data, and control infected computers — while
12
98
327
@DomainTools
DomainTools
17 days
DTI’s November newsletter covers research from this past month exposing two major nation-state operations: 🇨🇳 China's GFW and 🇮🇷 APT35 /Charming Kitten Read and subscribe here: https://t.co/dt896vwTNO #Cybersecurity #InfoSec #GreatFirewall #APT35 #China #Iran
Tweet card summary image
linkedin.com
The title of this month’s newsletter is a deep cut taken from the height of my favorite music genre, the admittedly awkwardly titled “Alternative Music.” What can I say, the 1990s in Seattle were...
0
2
7
@DomainTools
DomainTools
1 month
Enterprise Strategy group found that customers can expect up to a 17 times return on their initial investment in their first year when integrating DomainTools products with their existing solutions. Ready to learn more? Book with a demo with us here:
Tweet card summary image
domaintools.com
Discover how DomainTools can enhance your organizations capabilities and stop threats before they happen. Request a DomainTools demo today.
0
0
0
@DomainTools
DomainTools
1 month
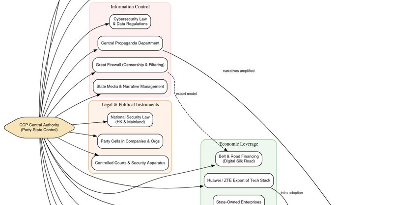
🌎 Geopolitics and the Global Reach of the GFW Part 3 of our series dives into the Geopolitical and Societal Ramifications, revealing how China projects digital control abroad. 🧵 Read the final report: https://t.co/ER8I5aKUXI #GlobalPolitics #ThreatIntel #China #GreatFirewall
Tweet card summary image
dti.domaintools.com
Part 3 analyzes the GFW as geopolitical infrastructure: economic protectionism, the export of cyber sovereignty norms, and the emergence of an authoritarian coalition (Russia, Iran).
0
5
9
@DomainTools
DomainTools
1 month
Are your queries working as hard as they could be? Using Iris Investigate + Farsight DNSDB in tandem gives you the fuller picture needed for better preventative decisions. Stop missing key pivots. Read our latest blog post:
Tweet card summary image
domaintools.com
DomainTools walks users through how using domain intelligence and passive DNS tools together create a fuller picture of a domain profile
0
0
0
@DomainTools
DomainTools
1 month
Looking to get the most out of your year-end budget? DomainTools integrations delivers best-in-class DNS intelligence directly into your security stack to enrich alerts, automate investigations, and enhance threat detection. Request a demo today!
Tweet card summary image
domaintools.com
Discover how DomainTools can enhance your organizations capabilities and stop threats before they happen. Request a DomainTools demo today.
0
0
0
@DomainTools
DomainTools
1 month
An independent study surveying DomainTools customers from Enterprise Strategy Group found DomainTools provided OEM partners 11 months faster time to value, reduced risk, and operational savings of 92%. Schedule a conversation with us here to learn more:
Tweet card summary image
domaintools.com
Discover how DomainTools can enhance your organizations capabilities and stop threats before they happen. Request a DomainTools demo today.
1
0
0
@DomainTools
DomainTools
1 month
🧵DTI researchers leveraged the leaked data from China’s Great Firewall to map the core design of the censorship stack in Part 2 of Inside the Great Firewall. Read the technical deep dive here: https://t.co/HHLs1OG0hM #Cybersecurity #ThreatIntel #China #GreatFirewall
Tweet card summary image
dti.domaintools.com
See the Great Firewall's technical blueprint. DomainTools Investigations details the TSG core, packet interception methods, and routines that detect tools like V2Ray/Psiphon.
0
6
14
@DomainTools
DomainTools
1 month
DomainTools customers report wins from cost savings & improved detection rates, identifying up to 83% more malicious domains up to 96% faster with DomainTools than with industry-standard blocklist sources. Set up a conversation with us to learn more:
Tweet card summary image
domaintools.com
0
0
1
@DomainTools
DomainTools
1 month
DomainTools integrations deliver critical DNS intelligence to your TIP, SIEM, SOAR, E/XDR, and LLM solutions to: 💡Enrich alerts ⚠️Get predictive Risk Scores 🔗Make infrastructure pivots 🔍Get instant Whois/RDAP data Learn more:
Tweet card summary image
domaintools.com
Discover how DomainTools can enhance your organizations capabilities and stop threats before they happen. Request a DomainTools demo today.
0
0
1
@DomainTools
DomainTools
2 months
DomainTools maximizes the value of OEM products by identifying up to 83% more malicious domains, 96% faster compared to industry-standard blocklists. Want to learn more? Schedule a conversation with us here:
Tweet card summary image
domaintools.com
Discover how DomainTools can enhance your organizations capabilities and stop threats before they happen. Request a DomainTools demo today.
0
2
7
@DomainTools
DomainTools
2 months
500GB+ of data from China's digital censorship infrastructure was leaked last month. In Part 1 of our analysis, DomainTools Investigations maps the implicated entities and initial attribution clusters. 🧵 https://t.co/0ypnTdb6b3 #Cybersecurity #ThreatIntel #CensorshipWatch
Tweet card summary image
dti.domaintools.com
Analysis of the 500GB+ Great Firewall data breach revealing China’s state censorship network, VPN evasion tactics, and the operators behind it.
0
2
5
@DomainTools
DomainTools
2 months
Ransomware and phishing campaigns are evolving fast. DomainTools helps Federal defenders stay ahead by exposing the infrastructure behind the threats. Schedule a demo today to learn how your team can use DNS intelligence to strengthen your cyber posture:
Tweet card summary image
domaintools.com
0
0
0
@DomainTools
DomainTools
2 months
Year-end budgets are in play. Are you making them count? 🤔 DomainTools integrations enhance your security stack & deliver key DNS intelligence so you can: 🔍Enrich alerts ⚡Automate investigations 🗺️Map adversary infrastructure Request a demo today!
Tweet card summary image
domaintools.com
Discover how DomainTools can enhance your organizations capabilities and stop threats before they happen. Request a DomainTools demo today.
0
0
0
@DomainTools
DomainTools
2 months
From NPM bypasses to crypto scam networks—October brought a wave of complexity, and we’ve got the full analysis. Read and subscribe to October’s edition of the DomainTools Investigations Newsletter here: https://t.co/65og9nbLwp
0
0
0
@boardroom
Boardroom
7 days
. @SpeedyMorman doesn’t chase viral moments; he creates them. Calm, precise, and surgical, he makes space for honesty in an era allergic to nuance. Whether he’s sitting with rappers or whatever career Kim K is currently pursuing, he brings the same patience and the confidence of
37
132
664
@DomainTools
DomainTools
2 months
Is your team maximizing it DNS intel? DomainTools helps defenders uncover adversary infrastructure before it becomes a threat. Our Best Practices Guide for OEMs covers how DomainTools empowers proactive defense & delivers up to 17X ROI in the first year.
0
0
1