Cermaq Profile Banner
Cermaq Global Profile
Cermaq Global

@Cermaq

Followers
983
Following
561
Media
325
Statuses
1K

Joined October 2013
Don't wanna be here? Send us removal request.
@Cermaq
Cermaq Global
3 years
This is good #circulareconomy! We can utilize nutrients from the net pens as a resource, and obtain more alternative feed raw materials. In addition, the project contributes to increased local value creation #aquaculture #salmon https://t.co/PmUnq3FwKi
1
2
5
@Cermaq
Cermaq Global
3 years
Great news!
@CermaqCan
Cermaq Canada
3 years
Well, it’s oh-fish-ial, the fish are in! Stocking of our Semi-Closed Containment System (SCCS) occurred last week, therefore starting our second trial.
1
0
1
@Cermaq
Cermaq Global
3 years
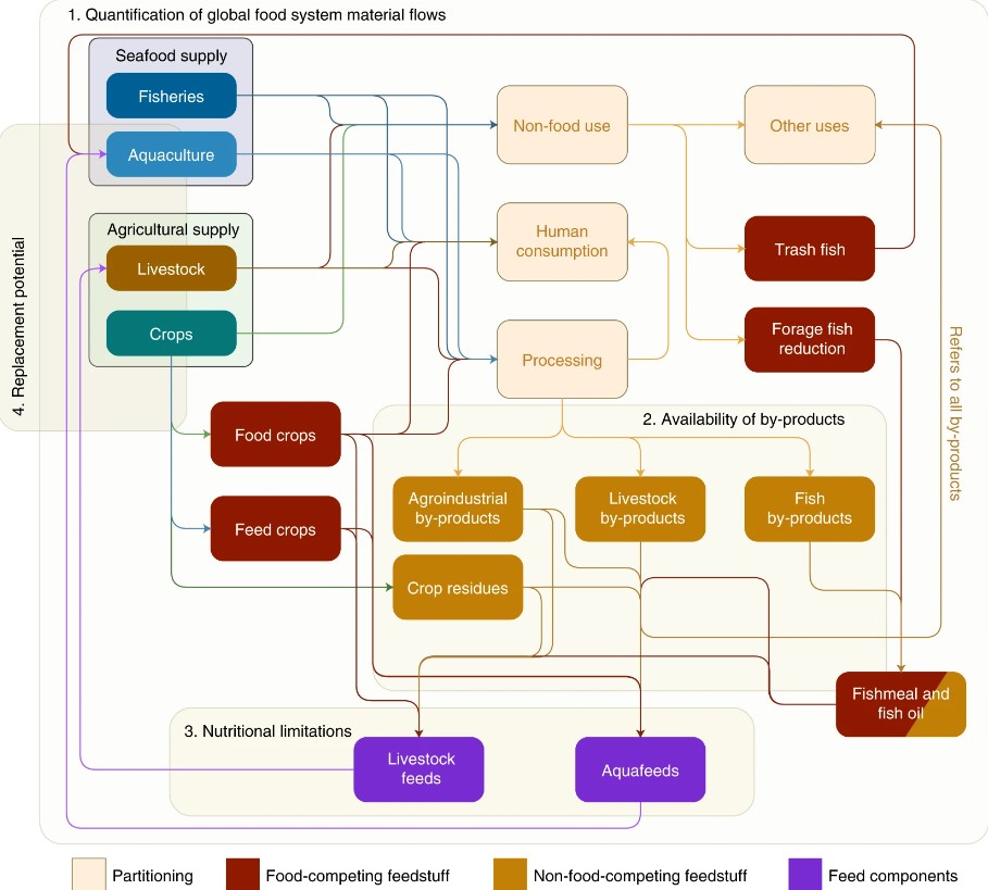
We can increase current global food supply by up to15% in terms of protein content by increasing the use of by-products and residues in animal feed, this research in Nature shows. #circulareconomy #research #seafood #Feed https://t.co/3pH7IVPoHp
0
1
5
@Cermaq
Cermaq Global
3 years
Transforming our food system is more than production, consumers have the final say. Check out “Seaweed Safari” where people can learn to use seaweed and kelp in food. #Seafood #foodtransition #Seaweed @nofima https://t.co/bmYeKfYG8G
1
0
4
@Cermaq
Cermaq Global
3 years
Twitter Norway is #1 is using the least antibiotics in its animal production DUE to salmon farming. Sick animals shall be treated, but preventive measures are the best. English table: ESVAC report p. 28 https://t.co/aCh1q1S1gG #Food #antibiotic #salmon
0
0
1
@Cermaq
Cermaq Global
3 years
SeaBOS continues its coordinated work towards transition of the seafood sector and we congratulate @thaiuniongroup CEO Thiraphong Chansiri as Chair of the board and thank @SkrettingGroup and Therese Log Bergjord for her great contribution as Chair. #SeaBOS #seafood #oceanaction
@thaiuniongroup
Thai Union Group
3 years
Thai Union CEO Thiraphong Chansiri has been appointed Chair of the Board of Directors of the Seafood Business for Ocean Stewardship (SeaBOS)...
0
0
0
@CermaqCan
Cermaq Canada
3 years
https://t.co/HNydYPFHd1 Innovation hard at work
0
2
4
@Cermaq
Cermaq Global
3 years
Cermaq terminates purchased farming permits. - We fear that reduced investments and projects on hold will result in lower activity and a risk of layoffs in the supplier industry, says Chief Sustainability Officer, Lars Galtung. https://t.co/nnp64AUeuE
0
0
0
@Cermaq
Cermaq Global
3 years
Cermaq freezes investments as resource tax will set Norway back, says Cermaq CEO Steven Rafferty https://t.co/aC11az2ssT
0
0
0
@GSI_salmon
Global Salmon Initiative
3 years
This #WorldHeartDay, take care of your heart by: 🏊‍Exercising regularly 🧘‍Managing stress 🛌Getting enough sleep 🐟Eating a heart healthy diet with seafood like responsibly raised salmon #2xweek https://t.co/zDjqC4eZPa
Tweet card summary image
heart.org
0
2
1
@Cermaq
Cermaq Global
3 years
The SDGs were adapted 7 years ago. They are basis for Cermaq’s strategy, we have come a long way but we must improve further. We must all act. Time is short. https://t.co/oAbuEtwfOc #TogetherForTheSDGs #SDG14 #salmon #Aquaculture
0
1
4
@GSI_salmon
Global Salmon Initiative
3 years
#Bluefoods, including farmed salmon, offer exceptionally high sources of micronutrients with a lower environmental footprint than terrestrial animal foods. Learn more:
Tweet card summary image
bluefood.earth
A presentation of a novel aquatic foods nutrient composition database that moves beyond food as protein and calories and highlights aquatic food diversity and its nutritional contributions by...
0
2
1
@Cermaq
Cermaq Global
3 years
Responsibly farmed #salmon fits easily into a healthy, sustainable diet. Find recipes from @GSI_salmon and @OldwaysPT https://t.co/sx2St3IBOA
0
3
8
@GSI_salmon
Global Salmon Initiative
3 years
#DYK frozen can be just as nutritious as fresh? It's because freezing happens at peak freshness. Keeping salmon in the freezer can also help reduce waste and is convenient to have a nutritious staple on hand. Just make sure to defrost or up cook time!
7
6
35
@Cermaq
Cermaq Global
3 years
At the Digital North conference on digitalization and sustainability today, Cermaq Norway's sustainability manager Silje Ramsvatn talked about how the iFarm technology that is currently being tested in Norway can improve fish welfare and improve sustainability in salmon farming.
0
2
3
@GSI_salmon
Global Salmon Initiative
3 years
Is color or dyes added to farmed salmon? This refers to astaxanthin, the carotenoid in feed that gives the nutrition/color wild salmon get from eating krill. It’s completely safe & needed for a healthy salmon diet. Humans can buy it as an antioxidant, too. https://t.co/oJ7MIMFf72
0
2
4
@SkrettingGroup
Skretting Group
3 years
In our Sustainability Report, Daniel Pescatore, Sustainability Analyst in @Cermaq, gives us an insight on their efforts to reduce carbon dioxide emissions from their operations & value chain. https://t.co/zLgDh3K7Ad #SkrettingSustainabilityReport #Cermaq #FeedingTheFuture
0
1
2
@GSI_salmon
Global Salmon Initiative
4 years
#ICYMI, @American_Heart guidance shows 2-3 servings of omega-3 fish/week is associated with lower rates of cardiovascular disease, heart disease, heart attack, stroke and heart failure incidence. Now that’s something to love ❤️
Tweet card summary image
ahajournals.org
Poor diet quality is strongly associated with elevated risk of cardiovascular disease morbidity and mortality. This scientific statement emphasizes the importance of dietary patterns beyond individ...
0
2
1
@GSI_salmon
Global Salmon Initiative
4 years
As part of the farmed salmon industry, we know there is room for all types of responsible seafood, including farmed and #wild! 🐟 We need the collective power of #aquaculture and wild-caught seafood to meet human nutritional needs and demand.
Tweet card summary image
globalseafood.org
Humans need both farmed and wild seafood to create a more sustainable food system. We need to be lifting up all responsible seafood practices.
1
3
3
@Magnum_Hermosa
Delecious_@food
4 years
SeaBOS initiatives demonstrate the collaborative power of the world’s largest seafood companies
0
1
0