CerezerFelipe Profile Banner
Felipe Cerezer Profile
Felipe Cerezer

@CerezerFelipe

Followers
217
Following
427
Media
2
Statuses
61

🇧🇷 Scientist | Ph.D. in Animal Biodiversity | Macroecology & Macroevolution | Postdoc @CharlesUniPRG

Prague, Czech Republic
Joined June 2021
Don't wanna be here? Send us removal request.
@CerezerFelipe
Felipe Cerezer
2 years
📢 New paper alert! One of my PhD chapters has just been published in @NatureComms! 🐟 Our study explores the key factors influencing speciation rates in South American fishes. https://t.co/ST7xr5augZ
5
45
185
@cabral_sarmento
Juliano Sarmento Cabral
7 months
Postdoc call in Mechanistic Biodiversity Modelling (up to 6 ya) at my lab @UniBonn. We focus on modelling terrestrial plant communities, island biogeography, range dynamics, eco-evolutionary feedbacks, tropical forests, vascular epiphytes. Pls rt!
3
38
54
@marciopie
Marcio Pie
7 months
Estou planejando uma vaga de doutorado no Programa de Pós-Graduação em Ecologia e Conservação da @UFPR na área geral de macroecologia evolutiva. Se você tem interesse, entre em contato (pie@ufpr.br) para discutirmos!
0
5
11
@OndrejMottl
Ondřej Mottl
1 year
Exciting opportunity! 🌱Join our Lab of Quantitative Ecology at Charles University, Prague! 🇨🇿 Fully funded PhD in Functional Vegetation Paleoecology. 📅Start October 2025 - Apply by January 15 Details: https://t.co/0NYBJrhTfd
0
24
56
@OndrejMottl
Ondřej Mottl
2 years
🌟Exciting Opportunity!🌱Fully funded PhD position in Global Vegetation Biodiversity at the Lab of Quantitative Ecology, Charles University, Prague 🇨🇿 We explore spatio-temporal biodiversity patterns Apply by March 13! Details: 🔗 https://t.co/YPule1h9xI #PhD #AcademicTwitter
0
21
30
@CerezerFelipe
Felipe Cerezer
2 years
Grateful for the incredible collaboration with colleagues @csdambros @maestri_renan @jbubadue @NiltonCaceres and support from @CAPES_Oficial @CNPq_Oficial @UniKarlova @ppgba_ufsm
0
1
4
@CerezerFelipe
Felipe Cerezer
2 years
Happy to receive the bronze medal award at #ibsprague2024 conference poster session! Grateful for the opportunity to showcase my research and connect with fellow scientists.
2
0
48
@LuzaAndreL
André Luís Luza
2 years
Are you interested in going beyond comparisons of taxa in functional ecology? 🎱 If so, read our paper just published in @FunEcology. With @gui_o_longo @SergioFloeter and a great team supported by the @CNPq_Oficial https://t.co/nmNozzqzNF
Tweet card summary image
besjournals.onlinelibrary.wiley.com
Read the free Plain Language Summary for this article on the Journal blog.
0
10
29
@CerezerFelipe
Felipe Cerezer
2 years
We're thankful to our institutes and funding agencies for their invaluable support! 🙌 @CAPES_Oficial @ppgba_ufsm @WSLbiodiversity @snsf_ch
0
0
3
@CerezerFelipe
Felipe Cerezer
2 years
It's a true team effort that wouldn't have been possible without my incredible coauthors! @csdambros @MarcoTPCoelho @fefecassemiro @elisabarretop @JamesAl0410008 @rafaelWüest and @Catheri89946999
1
0
5
@elisabarretop
Elisa Barreto
2 years
Have you ever wondered why are tropical climates megadiverse? Our new study in @Nature led by the amazing @MarcoTPCoelho, delves into such question by understanding biodiversity through climatic space https://t.co/JSl4Da5tIq
9
130
453
@BgcYluo
Yunpeng Luo
2 years
Our paper is finally online🍾🥳: Quantifying effects of cold acclimation and delayed springtime photosynthesis resumption in northern ecosystems ( https://t.co/HdWVSDz2Ro), please check out😃Many thanks @SteniBocker, Arthur, @petradodorico, and @koen_hufkens for great supervision!
Tweet card summary image
nph.onlinelibrary.wiley.com
Land carbon dynamics in temperate and boreal ecosystems are sensitive to environmental change. Accurately simulating gross primary productivity (GPP) and its seasonality is key for reliable carbo...
5
4
23
@ppgba_ufsm
PPG em Biodiversidade Animal
3 years
Estão abertas as inscrições para ingresso nos cursos de Mestrado e Doutorado em Biodiversidade Animal na UFSM 🐸🦋🦎 São 6 vagas para mestrado e 6 vagas para doutorado distribuídas entre diferentes áreas da biodiversidade 🔬🤿 As inscrições estão abertas até o dia 29/05/2023 📅
1
12
27
@elisabarretop
Elisa Barreto
3 years
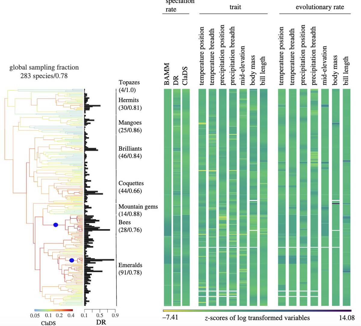
New paper alert! Morphology and niche evolution influence hummingbird speciation rates https://t.co/EyU1c4TDTj
3
38
198
@F_DUCHENNE
François Duchenne
3 years
Very happy to share our new preprint on the effect of cheating in mutualistic networks, with a focus on nectar robbing in pollination in 🇪🇨 and 🇨🇷. To discover how cheating can have positive effects on the community stability have a look here 👇 https://t.co/WFyu4BMU3H
0
5
15
@elisabarretop
Elisa Barreto
3 years
Check out PALEO-PGEM-Series, a spatiotemporal climate dataset over the past 5 Ma derived from a statistical emulator ( https://t.co/IDrcAidflC). A great collaboration with Phil Holden, @Neil_R_Edwards and @tf_rangel Data available here:
Tweet card summary image
gmd.copernicus.org
Abstract. We describe the development of the “Paleoclimate PLASIM-GENIE (Planet Simulator–Grid-Enabled Integrated Earth system model) emulator” PALEO-PGEM and its application to derive a downscaled...
@GEB_macro
GEB Journal
3 years
PALEO‐PGEM‐Series: A spatial time series of the global climate over the last 5 million years (Plio‐Pleistocene)
1
4
13
@LuzaAndreL
André Luís Luza
3 years
Just out in JBI! Environmental, historical and biotic factors shape the spatial correlation between reef fish, coral, and algal functional diversity in the Brazilian biogeographical province.
@SergioFloeter
Sergio R. Floeter
3 years
0
3
21
@ian_mcfadden_
Ian McFadden
3 years
Interested in the effects of land use on species interactions? Check out our recent paper led by Esteban Guevara: "Hummingbird community structure and nectar resources modulate the response of interspecific competition to forest conversion" Link: https://t.co/pJxfACtOJE
0
5
22
@fefecassemiro
Fernanda Cassemiro
3 years
Are you interested in the biodiversity of South America? And how did freshwater fishes diversify and disperse all o
1
7
35