CNRSLbti Profile Banner
LBTI Profile
LBTI

@CNRSLbti

Followers
196
Following
21
Media
85
Statuses
461

The French Laboratory for Tissue Biology and Therapeutic Engineering

Lyon, France
Joined May 2016
Don't wanna be here? Send us removal request.
@CNRSbiologie
CNRS Biologie
2 years
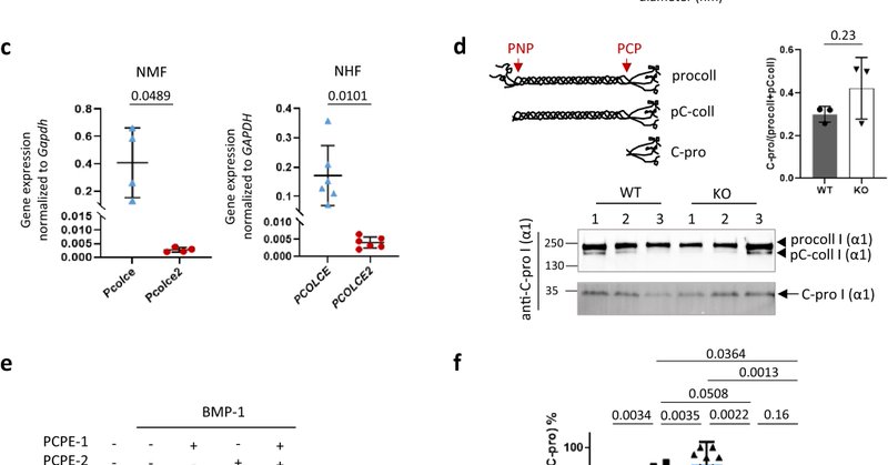
#ResultatScientifique🔎| Morphogenèse et cicatrisation : la fin du mystère de la régulation des protéases BMP-1/tolloid-like 🤝 @CNRS @CNRS_dr07 @UnivLyon1 @CNRSLbti ✍️ Catherine Moali 📕 @NatureComms | https://t.co/K3JfI9XqJP https://t.co/OtczpWuxsS
0
9
14
@CNRSLbti
LBTI
2 years
Congratulations Claire for this well deserved recognition 🏅
@ChGeourjon
Christophe Geourjon
2 years
Félicitations à Claire Monge du laboratoire @CNRSLbti, médaille de bronze du @CNRSbiologie pour ses travaux dans le domaine de la vaccination … sans seringue! @CNRS_dr07 #IBCP
0
0
5
@CNRSLbti
LBTI
2 years
👍
@ROAD_Lbti
Lab on the ROAD
2 years
Congratulations to Sherine Moustaghfir @CNRSLbti for her award for best oral presentation today! Exciting scientific and clinical research presentations on osteoarthritis in a nice OAtmosphere, Thanks to the organizers!
0
0
4
@CNRSLbti
LBTI
2 years
A new research engineer position now open at LBTI https://t.co/kL8WOdbj7y
0
0
0
@CNRSLbti
LBTI
2 years
Bravo Patricia 👏🏅 👍
@CNRS
CNRS 🌍
2 years
#TalentsCNRS 🏅 Avec plus de 10 partenariats industriels et 11 brevets, Patricia Rousselle, chercheuse @CNRS au @CNRSLbti, est une pharmacobiologiste spécialisée dans la cicatrisation et la régénération de la peau. 🔬 Son portrait vidéo ➡️ https://t.co/h4RNSAKkLe
0
2
2
@GeroScienceAGE
GeroScience
2 years
📢New in GeroScience Aging is associated with impaired triggering of TRPV3-mediated cutaneous vasodilation: a crucial process for local heat exposure. https://t.co/kWvUthulqx #trpv3 #keratinocytes #vasodilation #Aging @GroupSkin
@GroupSkin
Skin Functional Integrity Group
2 years
Happy to share the new publication of our group in @GeroScienceAGE about impact of #aging on heat changes perception by #skin. Great job done by Lisa Martin during her thesis 👍 https://t.co/8YqiW1JeC9
0
1
6
@CNRSLbti
LBTI
2 years
Bravo Patricia Rousselle @Patrici32568433 pour cette reconnaissance bien méritée !
cnrs.fr
0
1
6
@sgosfflv
Sandrine Le Goff
2 years
Catherine Moali from @CNRSLbti at the @Matrixbiologie annual meeting, revealing the secrets of fibrillar collagens
@Matrixbiologie
DGMB
2 years
Starting into day two of fascinating #extracellularmatrix and #inflammation with Catherine Moali Looking forward to existing discussions and great science today! @Matrixbiologie @IntSocMatBio @UKMuenster
0
1
6
@CNRSLbti
LBTI
2 years
Le LBTI recrute un gestionnaire administratif et financier https://t.co/vE6N7Ax42T
0
1
0
@CNRSLbti
LBTI
3 years
Une offre d'emploi d'ingénieur d'étude en biologie moléculaire et cellulaire est ouverte dans l'équipe SKIN @GroupSkin pour explorer les effets des ondes radiofréquences sur la peau fragile https://t.co/GU0psVUyoh
0
3
3
@CNRSbiologie
CNRS Biologie
3 years
@CNRS @sabby_oniric @TIMC_Lab @CnrsAlpes @UGrenobleAlpes @LBM_Bordeaux @CNRSAquitaine @univbordeaux @IpbsToulouse @CNRS_Toulouse @UT3PaulSabatier @CoulonLab @CNRS_Paris @institut_curie @Sorbonne_Univ_ @letelliermathi1 @iins_bordeaux #TalentsCNRS🥉| Claire Monge, chercheuse en biotechnologie a été récompensée de la médaille de bronze du @CNRS. Ses recherches se concentrent sur le développement de vaccins bio-inspirés et écoresponsables administrés par les muqueuses. ▶️ https://t.co/rqEH5sZcZd
1
1
5
@CNRSLbti
LBTI
3 years
Félicitations à Claire Monge, chercheuse au @CNRSLbti , spécialisée en ingénierie des dispositifs de vaccination par voie muqueuse, lauréate de la médaille de bronze 🏅du @CNRS 2023 ! @INSB_CNRS @UnivLyon1 @CNRS_dr07
1
1
18
@CNRSLbti
LBTI
3 years
The @CNRSLbti is recruiting a post-doctoral researcher in renal physiology. More info ➡️
0
2
3
@CNRSLbti
LBTI
3 years
Nice review from Patricia Rousselle Lab 👍
@AJPCellPhys
AJP-Cell Physiology
3 years
A new #review by authors from @CNRSLbti and @UnivLyon1 examines the basement membrane in epidermal polarity, stemness, and regeneration: https://t.co/RCnVIxSJu4 @Patrici32568433
0
0
2
@sgosfflv
Sandrine Le Goff
3 years
Big congratulations and many thanks to the doctoral students of @MMSB_Lyon and @CNRSLbti who have organized the first #IBCP congress. And bravo to our Manon who presented brilliantly her PhD project
0
1
7
@ChGeourjon
Christophe Geourjon
3 years
Présentation par V Gueguen des actions conduites par #IBCP, @CNRSLbti et @MMSB_Lyon dans le cadre de l’obtention du label ProVelo (@OEPVelo) niveau OR. Table@ronde « Velotaf, vélogistique et nouvelles mobilités » au salon Alternativ’Auto
0
4
12
@CNRSLbti
LBTI
3 years
Congratulations @ViolaineSee for this nice work!
@renaltoolbox
RenalToolBox
3 years
How to use optical tissue clearing to image MSCs in organs such as the lungs? Alejandra Pichardo, a former RenalToolBox ESR (@Alejand59232609), looks at this question in her latest publication with @LivUniISMIB and @CNRSLbti.
0
1
3
@CNRSLbti
LBTI
3 years
Congratulations Patricia Rousselle from @CNRSLbti for this brilliant review
@APSPublications
APS Publications
3 years
The basement membrane in epidermal polarity, stemness and regeneration (@Patrici32568433 et al. @UnivLyon1) - new review in @AJPCell https://t.co/ZXXVLFBScc #epidermis #articlesinpress
0
2
5