Benjamin_Minch Profile Banner
Benjamin Minch Profile
Benjamin Minch

@Benjamin_Minch

Followers
137
Following
463
Media
10
Statuses
62

Ph.D. student at UMiami Rosenstiel studying ocean viruses.

Joined February 2022
Don't wanna be here? Send us removal request.
@Benjamin_Minch
Benjamin Minch
1 year
Are you interested in finding giant viruses, virophages, and PLVs inside your metagenomes? Struggling to figure out an easy way to do so? Look no further than BEREN, a one-stop-shop tool for recovery, taxonomy, and annotation of these viruses. https://t.co/OMCDlAGXcT
Tweet card summary image
biorxiv.org
Viruses in the kingdom Bamfordvirae , specifically giant viruses (NCLDVs) in the phylum Nucleocytoviricota and smaller members in the Preplasmiviricota phylum, are widespread and important groups of...
3
14
55
@BioinfoAdv
Bioinformatics Advances
1 day
🦠 Now published in Bioinformatics Advances: “BEREN: A bioinformatic tool for recovering giant viruses, polinton-like viruses, and virophages in metagenomic data.”  Full article available: https://t.co/oImIhEPgui   Authors include: @Benjamin_Minch
1
1
1
@giant_virus
M Moniruzzaman
15 days
Excited to share our new paper introducing BEREN, a tool for identifying giant and other dsDNA viruses from metagenomic data — now online! Let BEREN help with your discovery-based reseach in viral metagenomics! https://t.co/H3DqmZBO0y
Tweet card summary image
academic.oup.com
AbstractMotivation. Viruses in the kingdom Bamfordvirae, specifically giant viruses (NCLDVs) in the phylum Nucleocytoviricota and smaller members in the Pr
0
2
4
@Benjamin_Minch
Benjamin Minch
19 days
Created a fun phytoplankton-themed Oregon trail style game you can play on your terminal. Check it out https://t.co/i57B6nCnmt
github.com
A fun and educational Oregon trail style game about phytoplankton. - BenMinch/PhoticZone
0
0
0
@giant_virus
M Moniruzzaman
3 months
We’re recruiting a PhD student (Fall 2026) to study the ecology & evolution of aquatic giant viruses! Research spans lab experiment, field sampling, & bioinformatics. Background in microbiology/bioinforamtics encouraged. More information: https://t.co/bshyrMLtiW Please retweet!
Tweet card summary image
monirlab.com
1
14
40
@ScienceAlert
ScienceAlert
5 months
Scientists used bespoke computer software to identify the genomes of microbes in seawater samples – including 230 giant viruses previously unknown to science. @univmiami @Benjamin_Minch https://t.co/L9oBdVcBt9
0
3
8
@Benjamin_Minch
Benjamin Minch
7 months
New paper out where we highlight many newly recovered giant viruses and find new functional potential encoded in their genomes! #giantvirus #Bioinformatics https://t.co/lEK95lBUcc
Tweet card summary image
nature.com
npj Viruses - Expansion of the genomic and functional diversity of global ocean giant viruses
0
12
35
@Benjamin_Minch
Benjamin Minch
8 months
Just put together a super easy-to-use and comprehensive pipeline for calculating various genome statistics in bulk (GC, length, codon bias, TNF, complexity, N50, num genes). https://t.co/VO6FSLzFGp #bioinformatics #genomics
Tweet card summary image
github.com
Contribute to BenMinch/genestat development by creating an account on GitHub.
0
0
2
@AMBonacolta
Anthony Bonacolta
1 year
🚨New @delCampoLab Preprint: A Single-cell Atlas of Coral Bleaching! 🪸🦠🔥. We show the microbial ecology of coral bleaching from the gene expression of host and symbiont cells to the shifts in the bacterial and protist communities within the holobiont!
researchsquare.com
The symbiosis between corals and dinoflagellate algae is disrupted by heat stress, leading to bleaching. Recurring bleaching events, driven by the climate crisis, are causing massive coral mortality...
1
20
40
@SCUBAlaina
Alaina Weinheimer @[email protected]
1 year
What if we could put all tailed phages in a single, evolutionarily meaningful phylogeny? Check out the latest from the Aylward Lab (twitterless) and myself - we present a phylogenomic framework toward unifying phage diversity! 🧬🤝
Tweet card summary image
biorxiv.org
Background Classifying viruses systematically has remained a key challenge of virology due to the absence of universal genes and vast genetic diversity of viruses. In particular, the most dominant...
0
7
20
@Benjamin_Minch
Benjamin Minch
1 year
Couldn't find a file to easily convert from PDB (protein data bank) IDs to actual protein information so I decided to make one. Hope someone finds it useful.
0
0
3
@markowenmartin
Mark O. Martin
1 year
It's Thursday!  Time for a new episode of #MattersMicrobial to be released!  This time, the #QualityQuorum will hear from @giant_virus about giant viruses and how they interact with their hosts.  Please spread the #GoodMicrobialWord. @ASMicrobiology https://t.co/wOQCluAZQ0
1
3
16
@giant_virus
M Moniruzzaman
1 year
Our latest collaborative research on giant viruses with @JedFuhrman lab on how evolutionary history dictates the temporal succession of marine giant viruses. Preprint out! @Benjamin_Minch https://t.co/JccVG6KP0h
Tweet card summary image
biorxiv.org
Nucleocytoplasmic Large DNA Viruses (NCLDVs, also called giant viruses) are widespread in marine systems and infect a broad range of microbial eukaryotes (protists). Recent biogeographic work has...
0
8
42
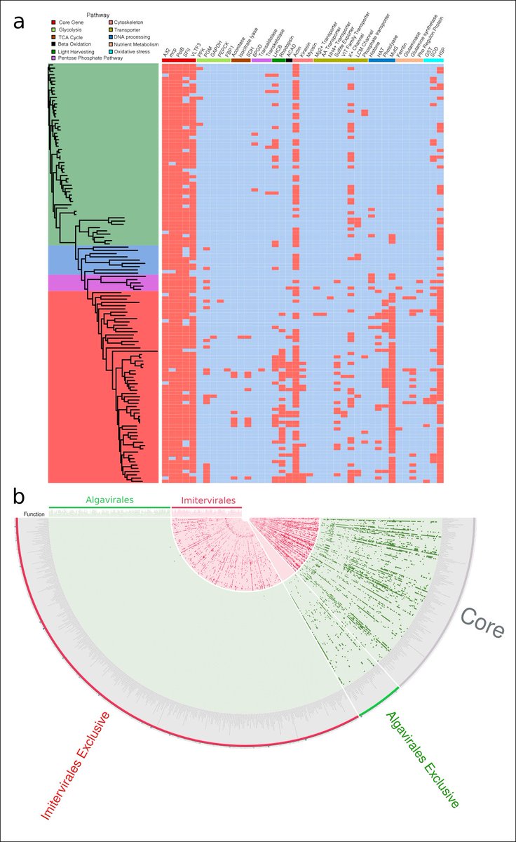
@Benjamin_Minch
Benjamin Minch
1 year
We also highlight a stark functional divide between the two most common types of Giant virus in the ocean, possibly hinting at different infection strategies. (4/4)
0
0
0
@Benjamin_Minch
Benjamin Minch
1 year
Using this pipeline we discovered >230 new genomes with cool functions not found in previous Giant Viruses. (3/4)
1
0
0
@Benjamin_Minch
Benjamin Minch
1 year
We introduce a streamlined pipeline for the recovery of Giant Viruses from metagenomic data ( https://t.co/GSw9RblQov) (2/4) #Bioinformatics
1
0
0
@Benjamin_Minch
Benjamin Minch
1 year
Go check out our latest preprint where we discover a bunch of new Giant Viruses encoding new functions all over the ocean. (1/4) 🧵 Expansion of the genomic and functional diversity of global ocean giant viruses https://t.co/Wfx3PK1CrK #giantvirus
1
1
7
@giant_virus
M Moniruzzaman
1 year
Active viral ecology of deep sea brine pool in the Gulf of Aqaba. Latest from our lab, and great collaboration with UMiami Marine Geoscience department. Spearheaded by Monir lab PhD student @Benjamin_Minch! https://t.co/HBdgkqX59v
Tweet card summary image
academic.oup.com
Abstract. Deep-sea brine pools represent rare, extreme environments, providing unique insight into the limits of life on Earth, and by analogy, the plausib
2
7
38